企业的各项资产,包括固定资产、生物资产、无形资产、长期待摊费用、投资资产、存货等,除盘盈固定资产外,均以历史成本为计税基础。
【温馨提示 1】历史成本指企业取得该项资产时实际发生的支出。
【温馨提示 2】企业持有各项资产期间资产增值或者减值,除国务院财政、税务主管部门规定可以确认损益外,不得调整该资产的计税基础。
【温馨提示 3】固定资产:企业为生产产品、提供劳务、出租或者经营管理而持有的、使用时间超过 12 个月的非货币性资产。
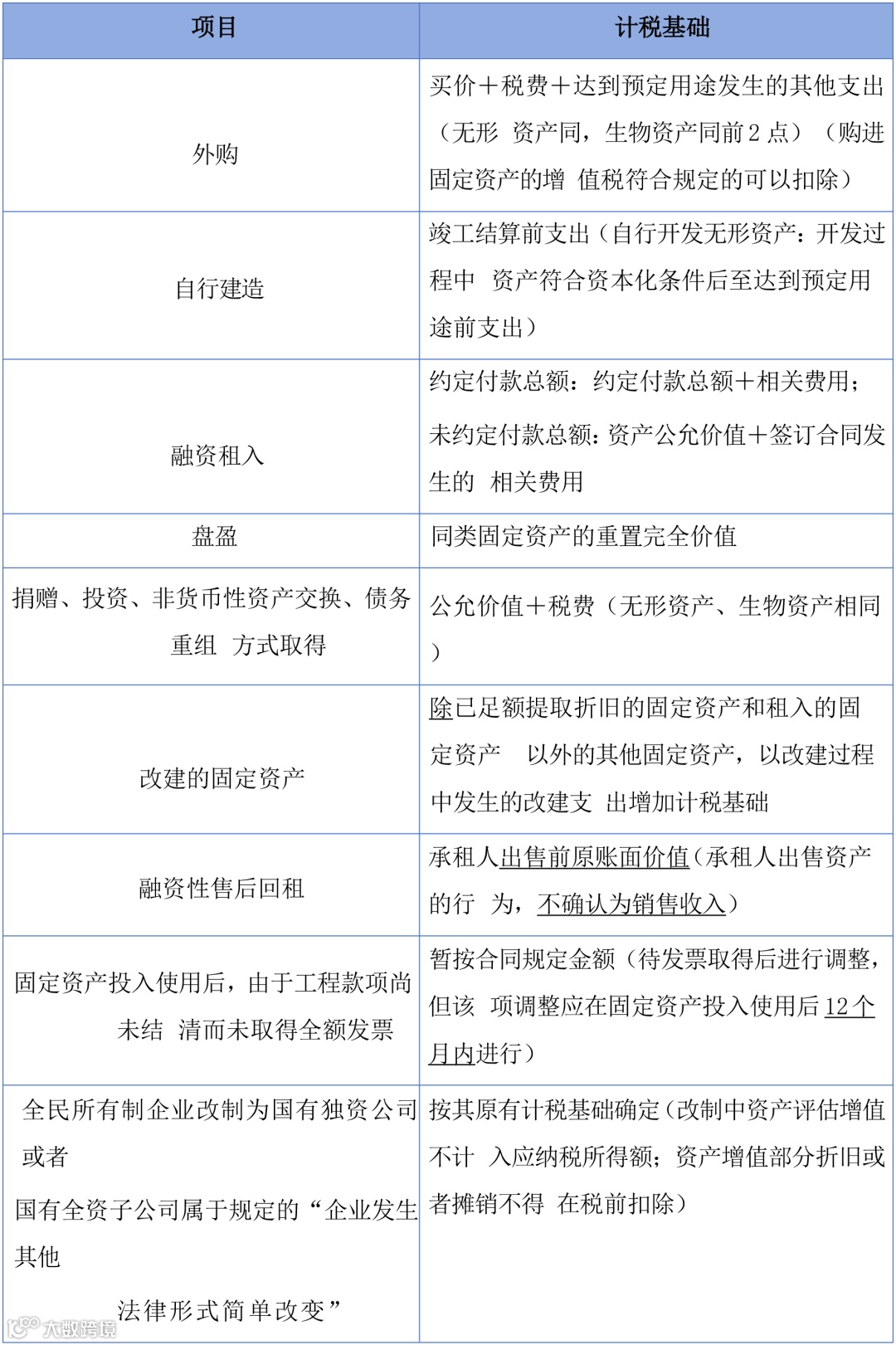
一、固定资产的计税基础
二、固定资产折旧的范围
在计算应纳税所得额时,企业按照规定计算的固定资产折旧,准予扣除。下列固定资不得计算折旧扣除:
1.房屋、建筑物以外未投入使用的固定资产。
2.以经营租赁方式租入的固定资产。
3.以融资租赁方式租出的固定资产。
4.已足额提取折旧仍继续使用的固定资产。
5.与经营活动无关的固定资产。
6.单独估价作为固定资产入账的土地。
7. 其他不得计算折旧扣除的固定资产。
【温馨提示】融资租赁租入的生产线设备允许税前计算折旧扣除哦。
三、固定资产折旧的计提方法
固定资产按照直线法(平均年限法)计算的折旧,准予扣除。
自固定资产投入使用月份的次月起计算折旧;停止使用的固定资产,应当自停止使用月份的次月起停止计算折旧。
企业应当根据固定资产的性质和使用情况,合理确定固定资产的预计净残值。固定资产的预计净残值一经确定,不得变更。
2025年4月,企业为了提高产品性能与安全度,从国内购入2台安全 生产设备并于当月投入使用,增值税专用发票注明价款600 万元,进项税额78万元,企业采用直线法按5年计提折旧,残值率8%(经税务机构认可),税法规定该设备按直线法折旧年限为10年。在计算当年应纳税所得额时,该安全生产设备折旧费应调整的金额是多少?
答案解析:
会计上计提的折旧=600×(1-8%) ÷5÷12×8=73.6(万元)。
所得税允许扣除的折旧=600×(1-8%) ÷10÷12×8=36.8(万元)。
所以,安全生产设备折旧费影响应纳税所得额的调增额为 36.8 万元(73.6-36.8)。
【提示】固定资产折旧的计提最低年限



