

近年来,天然植物多糖因其独特的性质而受到人们的广泛关注。果胶是从高等植物细胞壁中提取的一种天然、无毒的酸性杂多糖。果胶分子量(Molecular weight,Mw)在50~300 kU之间,不同来源和提取工艺得到的果胶分子量差异较大,具有高度的结构多样性。它主要由四种结构组成:同型半乳糖醛酸聚糖(Homogalacturonan,HG)、鼠李半乳糖醛酸聚糖 I(Rhamngalacturonan I,RGI)、鼠李半乳糖醛酸聚糖 II(Rhamngalacturonan II,RGII)和木糖半乳糖醛酸聚糖(Xylogalacturonan,XG)。果胶主链上的C-6羧基会部分甲酯化,甲酯化的半乳糖醛酸残基占比被称为甲酯化度(Degree of methylesterification,DM)或者是酯化度(Degree of esterification,DE),果胶结构如图所示。
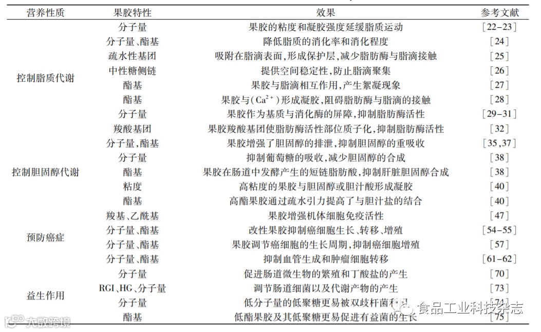
根据果胶酯化程度的不同,果胶可分为高酯果胶(DM>50%,High methoxyl pectin,HMP)和低酯果胶(DM<50%,Low methoxyl pectin,LMP)。果胶分子量、酯化度与果胶的流变学特性、凝胶性、溶解性和乳化性有关。在食品工业,果胶主要用作果酱和果冻中的胶凝剂,饮料的稳定剂等。在酱、冰淇淋和肉制品中,果胶起到脂肪替代品的作用。果胶具有降低血脂、止痛、降低心脏病发病率、抑制脂肪酶活性、抑制癌细胞生长和转移、诱导细胞凋亡等的生物特性,在医药工业中得到广泛的应用。随着果胶研究的不断深入,果胶还被用于益生菌包埋、药物递送、食品保藏等方面。果胶的功能特性和应用在很大程度上受其结构的影响。南昌大学刘成梅教授综述了果胶的部分功能特性和应用,以期为进一步拓展果胶的功能特性以及应用提供理论支持。

果胶功能性质新进展
刘成梅,刘 琪,陈 军,梁瑞红*
(南昌大学食品科学技术国家重点实验室,江西南昌330047)





本文《果胶功能性质新进展》来源于《食品工业科技》2019年40卷21期,引文格式为:刘成梅,刘琪,陈军,等.果胶功能性质新进展[J].食品工业科技,2019,40(21):344-351.点击下方阅读原文获取全文信息。
近期研究热点(点击以下链接即可获取详细信息):
欢迎您的来稿及阅览
《食品工业科技》官网及微信公众号免费OA阅览。
投稿网址:
http://spkj.cbpt.cnki.net/EditorB2N/quit.aspx。
联系电话:010-87244116。
QQ:郑老师1787000719。




