


浅析我国特殊医学用途配方食品监管概况
——国家食品药品监督管理总局保健食品审评中心
李美英博士
特殊医学用途配方食品(Food for Special Medical Purpose, 特殊医学用途配方食品)是为了满足进食受限、消化吸收障碍、代谢紊乱或特定疾病状态人群对营养素或膳食的特殊需要,专门加工配制而成的配方食品。与保健食品不同,该类产品适用范围为特定疾病状态下的人群,长期使用资料表明,特殊医学用途配方食品在患者治疗、康复及机体功能维持过程中,可以为患者在治疗与康复过程中提供营养支持,纠正代谢失衡,增强治疗效果,促进康复。
目前,在许多发达国家该类产品均已得到广泛使用与认可,并作为一种特殊膳食用食品管理。在过去的三十年特殊医学用途配方食品在世界各国的应用也越来越广泛,特殊医学用途配方食品产业在世界呈蓬勃发展之势,全世界每年消费特殊医学用途配方食品约560—640 亿元,但长期以来,我国特殊医学用途配方食品一直采用药品审批制度,严重制约了该类产品的使用与发展,该类产品的市场规模很小,总量不足6 亿元,不能满足实际临床需要。2015年新修订的《食品安全法》,将特殊医学用途配方食品列为特殊食品,由食品药品监管部门实施严格监管。在此要求下,2016年3月7日《特殊医学用途配方食品注册管理办法》出台,我国特殊医学用途配方食品开启由“药品”转为“食品”的监管之路。李美英团队在归纳国外对特殊医学用途配方食品监管制度的基础上,解析我国对这类食品监管的新要求,比较“特殊医学用途配方食品”与“保健食品”这两类特殊食品的异同,分析制约我国特殊医学用途配方食品发展的因素,展望我国特殊医学用途配方食品的发展趋势。
当前,许多国家已经制定了特殊医学用途配方食品的法规和标准,在过去的三十年特殊医学用途配方食品产品在世界各国的应用也越来越广泛,特殊医学用途配方食品产业在世界呈蓬勃发展之势。据文献报道,全世界每年消费特殊医学用途配方食品约560-640亿元,市场每年以6%的速度递增。欧美年消费量占据全球较大比重,约为400-500亿元,增速为 4.5%;日本和韩国的市场规模为150-220亿元,增速为4.8%。欧美发达国家的消费在已有的基础上仍保持着高速的发展趋势,美国知名品牌爱身健丽 (Isagenix)在2014年的销售额是10亿美金,而在2015年已经突破了15亿美元。
国际食品法典委员会(Codex Alimentarius Commission,CAC)最早对特殊医学用途配方食品有了明确定义,将特殊医学用途配方食品称为特殊医用食品,在《特殊医用食品标签和声称法典标准》(CODEX STAN 180-1991)中,明确该类产品为食品,并规定了其目标使用人群、作用、使用方法、标签和声称的方式方法等,对特殊医学用途配方食品的定义为:“特殊医用食品指为病人进行膳食管理并仅能在医生监督下使用的,经特殊加工或配制的,用于特殊膳食的一类食品”。此外还出台了针对1岁以下人群的《婴儿配方及特殊医用婴儿配方食品标准》(CODEX STAN 72-191),明确该类产品可以根据适用人群的特定营养需求在婴儿配方食品的基础上对配方进行合理调整,对其可选择性成分进行了规定。2001年,CAC还更新了专门针对特殊医学用途婴儿配方食品允许使用的添加剂名单。
全球很多国家的特殊医学用途配方食品法规是以CAC标准为基础建立的,国际对特殊医学用途配方食品的定义和原则基本一致:是食品,而非药品;适用人群为特定疾病患者;为特殊制度或特殊配方;须以医学和营养学为基础,并有科学依据证实产品的安全性和有效性。
我国2015年新修订《食品安全法》明确规定,“特殊医学用途配方食品应当经国务院食品药品监督管理部门注册”,以此为依据,2016年3月7日《特殊医学用途配方食品注册管理办法》(总局令24号)正式颁布,明确了特殊医学用途配方食品的注册审批的相关规定,产品注册时应当提交产品配方、生产工艺、标签、说明书以及表明产品安全性、营养充足性和特殊医学用途临床效果的材料。特殊医学用途配方食品的注册审批部门为国家食品药品监督管理总局,国家食品药品监督管理总局保健食品审评中心承担这类产品的技术审评工作。
目前《特殊医学用途配方食品注册管理办法》的相关配套性文件正在制订过程中,《特殊医学用途配方食品注册申请材料项目与要求(征求意见稿)》、《特殊医学用途配方食品标签、说明书样稿(征求意见稿)》、《特殊医学用途配方食品临床试验质量管理规范(征求意见稿)》、《特殊医学用途配方食品稳定性研究要求(征求意见稿)》及《特殊医学用途配方食品注册生产企业现场核查要点及判断原则(征求意见稿)》5个配套文件,国家食品药品监督管理总局已于2016年4月15日面向社会各界公开征求意见。各国对特殊医学用途配方食品管理措施比较见表1。
根据2015年《食品安全法》第七十四条,“国家对保健食品、特殊医学用途配方食品和婴幼儿配方食品等特殊食品实行严格监督管理。”特殊医学用途配方食品和保健食品同属于“特殊食品”,需经食品药品监管部门严格监管。二者均与“营养”有关,但二者之间有严格区分。
表2对特殊医学用途配方食品与保健食品的定义与分类进行了比较。由此可以看出,保健食品按产品种类分类,而特殊医学用途配方食品可以按产品适用人群的年龄分类;而在定义上,保健食品是用于补充特定营养或调节机体功能,特殊医学用途配方食品则是为了满足特定人群的特殊营养需要,二者存在本质上的不同。
根据保健食品定义,保健食品是以特定保健功能或补充特定营养素为目的,使用人群为特定保健需求的普通人群。《食品安全法》中明确规定,保健食品标签中,必须声明“本品不能代替药物”,保健食品不能以治疗疾病为目的。
通俗的讲,特殊医学用途配方食品就是“病人吃的饭”,其目的是为存在生理紊乱、疾病或病变下的人群提供部分营养满足膳食的特殊营养需求,是专门加工配制而成的食品。该类产品不是药品,不能替代药物的治疗作用,也不得声称对疾病的预防和治疗功能。
保健食品的功能,除了补充特定营养素,如维生素、矿物质或微量元素外,根据卫生部2003年5月1日起实施的《保健食品检验与评审技术规范》规定,保健食品还包括27项功能:增强免疫力、改善睡眠、辅助降血脂、缓解体力疲劳、提高缺氧耐受力、促进消化、对辐射危害有辅助保护、祛黄褐斑、增加骨密度、缓解视疲劳、祛痤疮、对化学性肝损伤有辅助保护、改善皮肤水分、改善皮肤油分、减肥、辅助降血糖、辅助改善记忆、改善生长发育、改善营养性贫血、抗氧化、调节肠道菌群、清咽、促进排铅、对胃黏膜有辅助保护、促进泌乳、通便和辅助降血压。
特殊医学用途配方食品主要是针对不同的疾病人群专门配制定的、满足不同人群特定营养需求的食品, 2013年12月26 日印发《的食品安全国家标准 预包装特殊膳食用食品标签》(GB 13432-2013)对特殊医学用途配方食品允许的能量和营养成分含量声称和功能声称有了明确规定。常见特定全营养配方食品包括:呼吸系统疾病类、糖尿病类、肾病类、肝病类、炎性肠病类、肿瘤类、胃肠道吸收障碍、胰腺炎类,脂肪酸代谢异常类,肌肉衰减综合症类,创伤、感染、手术及其他应激状态类,食物蛋白过敏类,难治性癫痫类和肥胖、减脂手术类等。
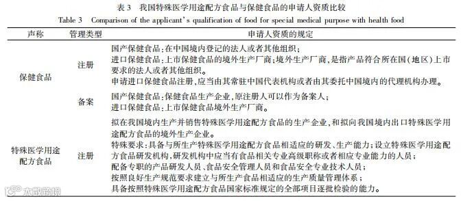
表3列举了我国特殊医学用途配方食品与保健食品的申请人资质比较。由此可见,注册特殊医学用途配方食品的申请人只可以是生产企业,并且对申请的企业提出了明确要求:有与申请产品相适应的研发、生产能力,并且必须配备从研发到生产、管理各领域各环节的专业人员和严格的监管体系,对研发机构的人员也提出了明确的资质要求。而在中国境内登记的法人或者其他组织和境外生产厂商,均可申请注册保健食品,保健食品注册申请人条件要求的宽泛致使各行业人员均可快速转型进入这一领域。因此,特殊医学用途配方食品的注册管理,对注册申请人要求要较保健食品严格。
保健食品实施注册与备案双轨制管理。备案管理的保健食品包括:使用的原料已经列入保健食品原料目录的保健食品,首次进口的属于补充维生素、矿物质等营养物质的保健食品。注册管理的保健食品包括:使用保健食品原料目录以外原料的保健食品,首次进口的保健食品(属于补充维生素、矿物质等营养物质的保健食品除外)。
特殊医学用途配方食品均实施注册管理,需经国家食品药品监管部门审评审批方可上市生产。国家食品药品监管部门根据申请,依照《特殊医学用途配方食品注册管理办法》规定的程序和要求,对特殊医学用途配方食品的产品配方、生产工艺、标签、说明书以及产品安全性、营养充足性和特殊医学用途临床效果进行审查,并决定是否准予注册。
保健食品注册申请,需提交产品研发报告,需对目录外原料及产品的安全性、保健功能进行科学试验评价或人群食用评价,还要对功效成分或者标志性成分、卫生学、稳定性、菌种鉴定、菌种毒力等进行科学试验,对涉及兴奋剂、违禁药物成分等要进行检验检测。保健食品的注册审批,不要求必须进行临床试验。
特殊医学用途配方食品除了要提供产品研发报告和产品配方设计及其依据、试验样品检验报告、研发生产和检验能力证明材料,及其他表明产品安全性、营养充足性以及特殊医学用途临床效果的材料外,申请特定全营养配方食品注册时,还应当提交临床试验报告。
3我国特殊医学用途配方食品发展现状及制约其发展的
因素
据文献报道,中国在全球消费特殊医学用途配方食品的市场规模很小,2015年仅占1%,总销量不足6 亿元。虽然近年来有了快速的发展,平均年增长速度超过37%,但90% 以上市场份额为几家跨国公司垄断,而且产品品种数量少,不到20个,而国外每个生产特殊医学用途配方食品的公司上市产品总数均在100个以上。受国内机制所限,不少病种在中国无法购买到相应的产品,不能满足我国临床营养需求。
制约我国特殊医学用途配方食品发展的因素很多,主要集中在以下几点:一是相关标准体系不够完善。虽然已经有了“两通则一规范”的特殊医学用途配方食品标准体系,但远不能满足现实需求,没有针对具体产品类型的标准规范。《特殊医学用途配方食品注册管理办法》刚刚出台,相关配套性文件尚在制订过程中,市场面对特殊医学用途配方食品的发展趋势依然在观望中,市场顺序仍比较混乱。二是我国医疗系统一些管理制度上的弊端制约了特殊医学用途配方食品的合理使用。如,患者治疗观念东征,重药物而轻特殊营养补充,因病“饿死”的患者不在少数;医生利益与药品销售挂钩,特殊医学用途配方食品不为医生合理性使用;特殊医学用途配方食品作为一类特殊食品不能同药品一样进入医保系统,消费者无法报销。三是我国特殊医学用途配方食品产品种类少、加工品质亟待改善。目前临床中可用特殊医学用途配方食品品牌与种类有限,可选择性小,而且大部分产品仅考虑营养需求,而忽略产品品质与食用口感,如产品溶解性差、稳定性差、营养素流失过快、无法有效保持以及加工技术落后等,导致了患者对产品依存度较差,不能长期坚持食用,难以实现其应有的临床效果。四是我国的特殊医学用途配方食品产业处于起步阶段,产业链条不完整。目前国家对特殊医学用途配方食品科研支持力度不大,参与特殊医学用途配方食品研发的人员不足,未形成上下游产业的完整链条。
为此,要促进我国特殊医学用途配方食品产业的快速发展,一方面要加大政策引导,鼓励各多企业与研究人员参与特殊医学用途配方食品的研究与开发;另一方面要加大宣传,《特殊医学用途配方食品注册管理办法》刚刚出台,食品药品监管部门及卫生医疗系统要加大对这一管理办法的宣传力度,提升医护人员、患者及普通大众对特殊医学用途配方食品的认识、认可和接受,促使特殊医学用途配方食品进入医保体系,发挥其应有的作用。
随着我国老龄化进程不断加快,因生活不规律、饮食不均衡等导致的肿瘤、退行性疾病、代谢性疾病等慢性非传染性疾病发病率逐年升高,对特殊医学用途配方食品产品的需求越来越大。目前我国特殊医学用途配方食品产业正处于起步阶段,而国外特殊医学用途配方食品生产企业对中国市场虎视眈眈,如何应对当前产业需求和市场冲击,是目前当务之急。《特殊医学用途配方食品注册管理办法》及其相关配套性文件出台,为我国特殊医学用途配方食品的发展指明了道路。特殊医学用途配方食品从“药品”回归“食品”,监管理念从“严堵”向“有效疏浚”转变,相关的食品安全标准体系日趋完善,将更好的指导和规范我国特殊医学用途配方食品的生产、流通和使用,促进相关产品的研发与应用,我国特殊医学用途配方食品产业将迎来蓬勃发展的未来。
食源性免疫活性肽的研究进展
苦瓜挥发油超临界二氧化碳萃取工艺优化及其抗炎活性研究
小分子糖时-空特征及在高糖食品加工保藏中应用的研究进展
不同含量功能红曲工程米的智能电子感官评价比较研究
本公众号推送文章仅为学术交流使用,‘原创’为原创编译之标记,不表示本平台对文本主张版权。作者团队或单位如需使用编译文本,可联系编辑开放白名单。凡是注明“转载”的稿件,均已注明直接来源,如需使用,请联系版权人。如有侵权,请联系我们,我们会尽快删除。


