

暨南大学中医学院陈家旭教授,黄俊卿副研究员:16S结合代谢组学技术阐述阿魏酸松柏酯抗抑郁作用机制
Food&Function
目前,抑郁症的发病率在全球范围内稳步上升,已成为一个严重的公共卫生问题。肠道微生物稳态的紊乱被认为是抑郁症发病的关键机制,其中菌群代谢产物介导了肠道与大脑的双向通信,已成为菌群介导的抑郁症发病的重要部分,但具体哪些代谢物抑郁症的发病过程尚未明确。阿魏酸松柏酯(Coniferyl ferulate,CF)是伞形科植物中含量丰富的结合态阿魏酸,来源于药食两用植物当归、川芎等,也被证明是许多中医常用复方的关键活性成分。近日,暨南大学中医学院陈家旭教授,黄俊卿副研究员在国家自然科学基金重点项目(No.81630104 )资助下,采用16S微生物组学以及代谢组学结合的方式研究阐述阿魏酸松柏酯的抗抑郁作用机制,相关成果以“Oral coniferyl ferulate attenuated depression symptoms in mice via reshaping gut microbiota and microbial metabolisms”为题,发表在Food&Function杂志上。第一作者郝闻致,为暨南大学中医学院2020级博士研究生。通讯作者为黄俊卿,为暨南大学中医学院副研究员、王宽诚青年学者,陈家旭,为暨南大学中医学院院长、教授,博士生导师,教育部长江学者、国家杰出青年科学基金获得者。
(点击左下角阅读原文,直达文献页面)。
研究方法
研究人员采用慢性不可预见性温和应激方法构建抑郁小鼠模型并口饲阿魏酸松柏酯;采用糖水偏好实验、旷场实验、强迫游泳实验、悬尾实验评价小鼠行为学差异;采用透射电镜观察小鼠结肠微形态;采用16S微生态技术检测肠道菌群变化;采用非靶向代谢组学技术检测肠道内容物代谢物差异;采用Elisa测定血清炎性因子变化,从而明确阿魏酸松柏酯对小鼠行为学,肠道菌群以及菌群代谢产物的影响。
研究结果
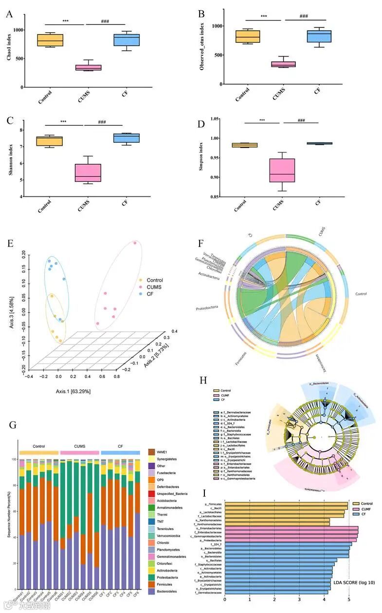
口饲阿魏酸松柏酯的小鼠抑郁样行为明显改善(包括代表抑郁表现的糖水偏好的恢复,反映抑郁程度的强迫游泳、悬尾实验不动时间的减少)。结肠黏膜结构完整性恢复,结肠炎性浸润减弱。血清中促炎性因子IL-6、IL-1β和TNF-α表达降低。此外,16S微生态检测结果提示阿魏酸松柏酯治疗可以显著提升Lactobacillus,Allobaculum spp和Unspecified_S24_7等益生菌的丰度;代谢组学的结果提示酪氨酸代谢途径和硫胺素代谢途径参与了阿魏酸松柏酯抗抑郁的过程。
研究结论
口饲阿魏酸松柏酯缓解了慢性温和不可预知刺激引起的小鼠的体重减轻、抑郁样行为和焦虑样行为。这种抗抑郁作用部分归因于阿魏酸松柏酯重组肠道微生物组和微生物代谢,包括提升Lactobacillus,Allobaculum spp和Unspecified_S24_7等益生菌的丰度以及改变菌群介导的酪氨酸代谢途径和硫胺素代谢途径,从而抑制了肠道与血清中炎性因子的产生,进一步丰富了结合态阿魏酸缓解抑郁的机制。
论文受资助情况:
本研究受到国家自然科学基金重点项目(81630104 )国家自然科学基金面上项目(82074300)、广东省自然科学基金(2021A1515010869)、暨南大学王宽诚学者基金的支持。
本研究为更好的理解结合态阿魏酸缓解抑郁机制提供了借鉴,从改善肠道菌群的角度挖掘了结合态阿魏酸作为中医复方有效成分的作用机制,系统地解释了口饲阿魏酸松柏酯后抑郁行为表型缓解与肠道菌群及菌群代谢产物的相互关系,有助于结合态阿魏酸的开发和利用。
参考文献
https://doi.org/10.1039/D1FO02655K
专 家 简 介
郝闻致(第一作者),暨南大学中医学院2020级博士研究生,研究方向为中药复方与抑郁症方证相关性研究。目前以第一作者及共同作者身份在Food&Function,Journal of Agricultural and Food Chemistry,Frontiers in Pharmacology,Psychiatry Research等杂志发表SCI论文8篇,累计影响因子30。
黄俊卿(通讯作者),博士,副研究员,硕士研究生导师,美国罗格斯大学访问学者(Chi-tang Ho教授团队),暨南大学王宽诚青年学者。近五年,以第一/通讯作者发表论文20余篇,累计影响因子80.931,总引用670余次,h-index为13。现为广东省青年科学家协会会员、广东省中医药学会中医养生保健专业委员会,委员;担任Journal of Agricultural and Food Chemistry、Frontiers in Pharmacology、Food Research International等多个期刊审稿人。主要进行药食两用方药中组分药效机制及方证相关性研究。
陈家旭(通讯作者),教授,博士生导师,暨南大学中医学院院长,国家杰出青年基金获得者,教育部长江学者奖励计划特聘教授,享受国务院政府特殊津贴,“百千万人才工程”国家级人选。

版权声明
本公众号推送文章仅为学术交流使用,‘原创’为原创编译之标记,不表示本平台对文本主张版权。作者团队或单位如需使用编译文本,可联系编辑开放白名单。凡是注明“转载”的稿件,均已注明直接来源,如需使用,请联系版权人。如有侵权,请联系我们,我们会尽快删除。


