

【封面文章】江南大学范大明教授团队在JAFC封面发表关于采用iodoTMT氧化蛋白质组技术揭示微波场促进肌原纤维蛋白氧化修饰及共价交联的研究文章
Journal of Agricultural and Food Chemistry
近日,美国化学会期刊《Journal of Agricultural and Food Chemistry》(农林科学领域国际权威Top期刊)在线发表了江南大学食品学院范大明教授题为“Redox Proteomic Analysis Reveals Microwave-Induced Oxidation Modifications of Myofibrillar Proteins from Silver Carp (Hypophthalmichthys molitrix)”的封面论文。范大明教授为通讯作者,博士研究生焦熙栋为第一作者。该研究以肌原纤维蛋白为研究对象,采用iodoTMT同位素标记技术从分子水平上对微波加热过程中整个蛋白质组的变化进行分析,并对关键半胱氨酸氧化位点进行鉴定,揭示了微波场对肌原纤维蛋白的潜在促氧化交联机制。
(点击左下角阅读原文,直达文献页面)。
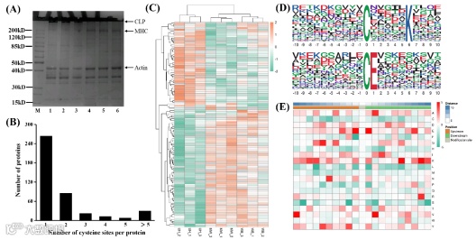
热处理是肌原纤维蛋白凝胶形成的主要手段,本团队前期大量研究基础表明微波加热可靶向改变肌原纤维蛋白分子的构象,干预蛋白分子交联行为,实现蛋白凝胶特性及品质的提升。二硫键是肌原纤维蛋白凝胶形成的主要共价作用力之一,主要是由于肌球蛋白头部的半胱氨酸在热氧化过程中发生氧化,形成二硫共价交联。尽管微波促进肌原纤维蛋白分子间二硫键形成已经被证实,然而,在分子水平上半胱氨酸的氧化修饰位点、数量及氧化水平仍不清楚。该研究基于UPLC-MS/MS的蛋白质组学技术策略,采用同位素iodoTMT进行标记,对肌原纤维蛋白微波加热过程中的氧化修饰进行系统鉴定,利用生物信息学方法对鉴定的蛋白质进行功能注释及聚类分析。结果发现热处理后共有422个蛋白存在表达差异,但微波加热会引起更多蛋白质分子和半胱氨酸位点发生氧化。其中肌球蛋白重链(MHC)、肌球蛋白结合蛋白C、伴肌动蛋白、α-肌动蛋白-3-like和粗丝连接蛋白等关键结构蛋白中的半胱氨酸残基在微波辐射下极易发生氧化修饰,因此肌球蛋白重链的Cys 9可能是蛋白凝胶形成的重要修饰位点。此外,蛋白结构功能注释和功能富集分析表明,与传统水浴加热相比,微波加热在离子结合能力、肌肉细胞发育和蛋白复合物组装等方面存在差异。蛋白-蛋白相互作用分析表明这些结构蛋白与肌原纤维蛋白结构和功能上是相互关联的。这些结果为进一步了解微波物理场对肌原纤维蛋白分子的氧化修饰及其对蛋白凝胶特性提升机制研究提供了理论依据。
该成果得到了国家自然科学基金优秀青年基金项目(31822038)和国家重点研发计划“蓝色粮仓”项目(2019YFD0902000)等基金的支持。
图1 实验设计及蛋白氧化修饰组学分析流程
图2 氧化蛋白质组学整体分析概况及主要修饰序列分析
图3 两种热处理条件下差异修饰蛋白的主要功能注释分析
图4 两种热处理条件下差异修饰蛋白主要功能聚类分析
图5 两种热处理条件下差异修饰蛋白相互作用网络图

图6 论文封面图片
封面图解:在航天飞行任务中,要将宇宙飞船成功发射到预定轨道,需要运载火箭的运输。类似地,肌原纤维蛋白分子的凝胶化需要足够的热量来诱导分子聚集。有趣的是,氧化还原蛋白质组学发现,与传导加热相比,微波加热可以促进肌球蛋白的氧化交联,就像火箭助推器使火箭产生更强的推进力一样。该图片形象描绘了微波在促进蛋白凝胶形成和凝胶品质提升过程中的助推作用。
参考文献
https://doi.org/10.1021/acs.jafc.1c03045
专 家 简 介
范大明,教授,博士生导师,江南大学科学技术研究院副院长,江南大学第七届学术委员会委员。兼任农业农村部冷冻调理水产品加工重点实验室副主任、中国食品科学技术学会青委会副主任委员。毕业于江南大学食品学院,获工学学士、硕士、博士学位,香港大学生命科学学院博士后。入选国家“万人计划”科技创新领军人才,国家优秀青年基金获得者;曾获国际食品科学技术联盟(IUFoST)“青年科学家奖”,中国食品科学技术学会“杰出青年奖”,中国青少年科技创新奖。
致力于食品物理场加工及冷冻调理食品的基础理论和应用研究,主持国家自然科学基金项目、国家重点研发计划课题等20余项。以第1完成人获教育部技术发明一等奖,江苏省科学技术二等奖、中国专利优秀奖各1项;以第1发明人获授权专利30项;以第1及通讯作者发表SCI论文60余篇,担任《Food Science & Nutrition》副主编,《食品工业科技》、《食品研究与开发》和《未来食品科学》编委,《食品科学》青年编委。
焦熙栋,江南大学2019级食品科学与工程博士研究生。主要从事食品微波加工技术、电磁场下食品生物大分子的功率吸收、能量转换及结构响应机制研究。以第一作者发表SCI论文3篇,授权国家发明专利4项。

版权声明
本公众号推送文章仅为学术交流使用,‘原创’为原创编译之标记,不表示本平台对文本主张版权。作者团队或单位如需使用编译文本,可联系编辑开放白名单。凡是注明“转载”的稿件,均已注明直接来源,如需使用,请联系版权人。如有侵权,请联系我们,我们会尽快删除。
转自“食品加 智食科技”
点击下方”阅读原文“获取来源信息。


