关于更新税务行政许可事项目录的公告
国家税务总局公告2016年第10号
根据《国务院关于第二批取消152项中央指定地方实施行政审批事项的决定》(国发〔2016〕9号),印花税票代售许可已经取消。现将《国家税务总局关于公布税务行政许可事项目录的公告》(国家税务总局公告2015年第87号)所附的税务行政许可事项目录更新并予以公布。
特此公告。
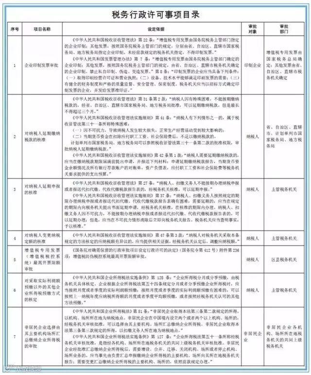
附件:税务行政许可事项目录
国家税务总局
2016年2月28日
附件:

上海百旺金赋科技有限公司关于更新税务行政许可事项目录的公告
国家税务总局公告2016年第10号
根据《国务院关于第二批取消152项中央指定地方实施行政审批事项的决定》(国发〔2016〕9号),印花税票代售许可已经取消。现将《国家税务总局关于公布税务行政许可事项目录的公告》(国家税务总局公告2015年第87号)所附的税务行政许可事项目录更新并予以公布。
特此公告。
附件:税务行政许可事项目录
国家税务总局
2016年2月28日
附件:
