
黄典,高雅,刘蕾,章慧莺*,张玉玉,陈海涛,孙宝国,曾艳
1.北京工商大学轻工科学技术学院,北京市食品风味化学重点实验室
2.国家合成生物技术创新中心
2021,42(12):209−217
DOI: 10.13386/j.issn1002-0306.2020090169
为制备高抗氧化活性美味牛肝菌酶解产物,以水解度和DPPH·清除率为指标,采用蛋白酶对美味牛肝菌进行水解,在单因素实验的基础上通过响应面分析法优化酶解液制备工艺。结果表明,中性蛋白酶为最佳用酶,酶解条件为底物浓度4%,酶解时间120 min,加酶量2500 U/g,酶解温度40 ℃。在此条件下制得的酶解液水解度为34.12%,DPPH·清除率为55.91%。抗氧化研究结果显示,酶解液对DPPH·、OH·、羟氧自由基三种自由基均有清除作用,其半清除率(IC50值)分别为0.88、0.24、12.50 mg/mL,总抗氧化能力为18.82 U/mL。在本研究确定的酶解工艺条件下,美味牛肝菌水解产物具有体外抗氧化活性,研究结果为食用菌蛋白质及多肽的深度开发提供了理论依据。希望团员青年学习党的光辉历史,用心感悟一代又一代共产党人爱国爱民的崇高追求勇敢担负时代责任,勇于创新实学实干,努力成为堪当民族复兴大任的时代新人。


章慧莺,博士,北京工商大学轻工科学技术学院副教授,硕士生导师。主要从事食品风味化学、食用香精制备技术与应用等方面的研究工作。主持“十四五”国家重点研发计划课题1项,国家自然科学基金项目1项,其他横纵向课题2项。在Food Chemistry、Food Research International、Foods、精细化工、食品科学技术学报、食品工业科技等期刊发表论文20余篇,SCI和EI收录论文10余篇。
查看详细内容,请点击题目
周晨曦,郑福平*,孙宝国
北京工商大学,北京市食品营养与人类健康高精尖创新中心,食品质量与安全北京实验室
2019, 40(18): 309-318
doi : 10.13386/ j. issn1002 -0306.2019.18.050
离子迁移谱(ion mobility spectrometry ,IMS)通过对样品分子电离、根据离子迁移率的差异进行分离检测,具有响应快、灵敏度高、易操作和成本低的优点。本文简要介绍了离子迁移谱技术的工作原理、分类和联用技术(如GC-IMS、IMS-MS) ,总结了其在国内外食品风味分析中的应用进展,其中包括肉类、水产品、水果等新鲜程度评估、葡萄酒中“异味”化合物定量、啤酒发酵在线监控、橄榄油和奶酪的产品分级、食用油掺假检测、伊比利亚猪肉及火腿鉴伪以及其他食品生产过程的质量控制等方面的应用。指出离子迁移谱技术在食品风味分析领域具有良好的应用前景,以期为今后食品风味分析提供参考。

查看详细内容,请点击题目
龚凌霄,池静雯,王静*,任雨晴,孙宝国
北京工商大学,北京食品营养与人类健康高精尖创新中心,中国-加拿大食品营养与健康联合实验室,食品添加剂与配料北京高校工程研究中心
2019, 40(16): 312-319
doi : 10.13386/ j.issn1002 -0306.2019.16.052
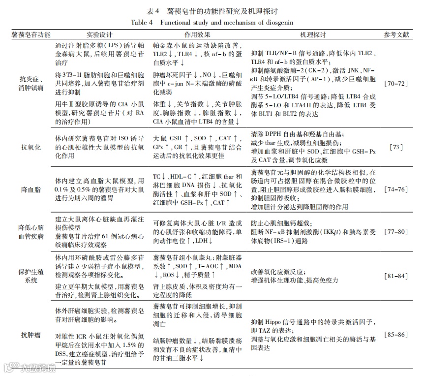
山药中含维生素、氨基酸、蛋白质、矿物质、微量元素、皂苷、多糖、多酚类等营养及功能性成分,具有调节肠道菌群、增强机体免疫、防癌、抗氧化、降压降脂等多种保健功能。本文结合近几年的研究成果,归纳总结了山药中的多糖、多酚类、薯赣皂苷及尿囊素等几种主要的功能性成分及生理活性的作用机制,并对其深入研究提出见解,以期为山药及其功能性成分的进一步开发提供理论基础。

查看详细内容,请点击题目
《食品工业科技》特邀主编专栏征稿
《食品工业科技》青年编委专栏征稿:生物基材料在食品包装领域的应用 ☚
《食品工业科技》特邀主编专栏征稿:食品中天然产物提取分离、结构表征和生物活性 ☚
《食品工业科技》青年编委专栏征稿:枸杞、红枣、沙棘等食药同源健康食品研究与开发 ☚
《食品工业科技》青年编委专栏征稿:AI for Food Industry:人工智能在食品工业中的应用 ☚
群聊:食品工业科技作者群

温
馨
提
示
我刊正式组建微信作者群,为作者提供更多的学术与论文资讯,如需进群,请联系刘老师(微信:上方二维码,电话:87244117-8062)。

版权声明






