浙江大学王岳团队:揭示富含不同结构黄酮的四种水果提取物通过肠道菌群-肝轴对酒精性肝损伤的保护作用
Food Chemistry IF=8.2
●酒精性肝损伤(ALI)是一种与肝脏代谢有关的营养障碍,包括由持续饮酒的直接或间接影响引起的不同程度的肝功能障碍。在过去的十年里,ALI的患病率激增,大大增加了世界范围内可预防的肝脏相关发病率和死亡率,造成了巨大的医疗和经济负担。ALI的发生和发展是一个复杂的动态过程。氧化应激和铁下垂是肝脏损伤的主要因素。此外,酒精可通过损害肠道屏障完整性、扭曲胆汁酸代谢和激活炎症反应来促进肝病的发展。肠道微生物组成已经成为酒精相关肝病的一个非常重要的治疗靶点。
水果是人类饮食中不可或缺的一部分,也是黄酮类化合物的重要膳食来源。瓯柑(Citrus reticulata cv。Suavissima,OG),桑树(Morus alba L .,MB),苹果(Malus × domestica Borkh。,AP)和拐枣(枳椇Thunnb。,TJ)含有不同结构的黄酮类化合物作为其活性成分。台湾青枣长期以来一直被应用于酒精解毒和肝病治疗。但这四种水果提取物在对抗酒精诱导的肝脏氧化损伤中的作用,特别是在铁下垂抑制和肠道菌群调节方面,仍然知之甚少。
为了探讨四种水果提取物缓解酒精诱导的肝脏损伤的可能机制,浙江大学王岳团队于2024年7月在【Food Chemistry】杂志上发表题为“Hepatoprotective potential of four fruit extracts rich in different structural flavonoids against alcohol-induced liver injury via gut microbiota-liver axis”的研究成果,揭示了黄酮类成分通过影响肠道菌群-肝轴,通过缓解氧化应激和铁下垂的调节缓解ALI,为OG、MB、AP和TJ作为饮食补充剂或ALI新疗法提供了支持。
● (点击页面左下角阅读原文,直达文献页面)

成果介绍
(1)四种水果提取物特征成分的鉴定和定量分析
作者首先采用高效液相色谱法对不同种类水果提取物中具有代表性的黄酮类化合物进行鉴定。共有八种黄酮类化合物被鉴定为主要成分,包括一种黄烷酮苷、三种多甲氧基黄酮(PMFs)、两种花青素、一种黄酮醇苷和一种二氢黄酮醇(图1A)。黄酮类化合物的种类和含量随水果种类的不同而不同。黄烷酮和PMFs是OG提取物中最丰富的物质。MB提取物相对富含矢车菊素-3-O-葡萄糖苷(C3G)和矢车菊素-3-O-芸香糖苷(C3R)。对于AP提取物和TJ提取物,槲皮素-3-O-半乳糖苷(Q3G)和二氢杨梅素(DHM)是主要的黄酮类成分。
(2)四种水果提取物对酒精性肝损伤动物模型保护作用的体内评价
随后,作者使用小鼠急性酒精性肝损伤模型和水果提取物进行饮食干预,进行了为期三周的体内评估实验,以探讨四种不同的黄酮类水果提取物对酒精诱导的肝损伤的预防作用(图1B)。结果显示,酒精摄入导致小鼠的食物摄入量和体重急剧下降,而水消耗量没有显著差异(图1C-F)。在一定程度上,水果提取物的干预(除了TJ组)可以减轻小鼠的体重下降,虽然这种差异没有达到显著性。与MOD组相比,补充水果提取物显著降低了小鼠的肝脏指数(图1G),说明饮食干预可能有助于防止肝脏病理性肥大。如图1H所示,MOD组的小鼠肝脏颜色异常,失去光泽,而其他组的肝脏呈鲜红色。H&E染色还显示,酒精给药可导致肝细胞水肿、细胞质稀疏和少量炎性细胞浸润(图1I)。相反,用水果提取物处理的肝细胞在其结构紊乱方面显示出相当大的改善,这反映在液泡的减少和肝索的良好组织排列上。
(3)四种水果提取物对酒精性肝损伤小鼠的肝脏代谢和抗氧化能力有显著的促进作用
血清ALT和AST水平是肝损伤的敏感指标。从血清生物标志物的测试结果可以看出(图2A),MOD组小鼠的酶水平在所有组中是最高的。相反,水果提取物处理组显著的降低。过度饮酒往往会引发脂质积累和代谢功能障碍,表现为总胆固醇、甘油三酯和LDL-C显著上升,血清高密度脂蛋白胆固醇显著下降。所有四种类型的水果提取物都能够在不同程度上逆转这些变化,特别是甘油三酯的积累。
已知酒精代谢能够通过多种途径引发氧化应激,铁过载是通过芬顿反应促进ROS产生的主要变量之一。如图2B所示,MOD小鼠的肝铁含量显著高于CON小鼠。OG、MB和AP提取物的处理显著降低了肝脏铁的水平,表明这三种提取物可以有效地减轻酒精诱导的铁过载。为了进一步分析氧化应激条件,测量了MDA水平和GSH含量,作者发现在酒精刺激下脂质过氧化作用增加,抗氧化能力下降。与MOD组相比,用OG、MB和AP提取物预处理有效地逆转了MDA水平的升高。就GSH水平而言,只有MB组的改善具有显著性。同时,水果提取物在减弱酒精诱导的关键抗氧化酶活性(SOD、CAT和GSH-Px)抑制方面也发挥了重要作用。
(4)四种水果提取物激活酒精性肝损伤小鼠NRF2介导的抗氧化反应和抗缺铁性贫血
为了研究四种水果提取物抗酒精性肝损伤的可能机制,作者首先在肝组织的转录水平上评估氧化应激相关基因(Nrf2,Keap1,Cul3,Hmox1,Nqo1)和铁下垂相关基因(Gpx4,Chac1,Acsl4,Fth1)。RT-PCR分析显示,酒精刺激显著抑制了NRF2介导的经典抗氧化途径,这由Nrf2的下调和Keap1和Cul3的上调所证明(图2C)。随着NRF 2依赖性抗氧化基因Hmox1和Nqo1的表达增加,这种趋势在摄入水果提取物后彻底逆转。Gpx4和Fth1是铁下垂的负性调节因子,而Chac1和Acsl4是正性调节因子。与模型组相比,所有四种水果提取物都大大增加了Gpx4的表达,并降低了Acsl4的表达。用OG、MB和TJ提取物干预后,Fth1的表达显著升高。但是只有OG提取物显示出对Chac1基因的显著逆转作用。
Western blot检测四种关键蛋白的表达水平。如图2D和E所示,相对于CON组,MOD的小鼠的肝组织中ACSL4、NRF2和xCT的表达有显著变化。酒精刺激对GPX4的影响最大,其表达水平下调了47.1%。用水果提取物治疗逆转了这些变化,但是改善效果在四组之间有所不同。OG和AP组均增强NRF2、xCT和GPX4蛋白表达,同时降低ACSL4蛋白表达,具有统计学意义。
(5)四种水果提取物改善酒精性肝损伤小鼠肠道菌群失调
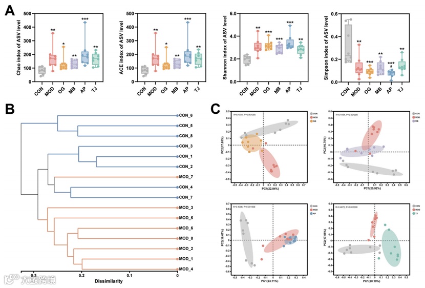
作者通过16sRNA测序研究了四种水果提取物对肠道微生物的调控能力。首先对Alpha多样性进行分析,结果如图3A所示。在MOD小鼠的肠道微生物群中,Chao指数和ACE指数以及Shannon指数均呈现出类似的增长趋势,Simpson指数则呈现出明显的下降趋势。这表明,短期大量饮酒可能会增加肠道细菌过度繁殖的风险。水果提取物干预组与模型组间除AP组Simpson指数进一步降低外,无显著差异。Beta多样性包括分层聚类分析(图3B)和PCoA分析(图3C),显示MOD组和CON组在ASV水平上的细菌群落结构存在很大差异。同时,果实提取物处理后,物种组成也发生了显著变化。其中,OG组和MB组沿PC2轴向CON组趋近,说明水果提取物促进肠道微生物群的明显重构。在门水平上(图3D),主要的细菌门是厚壁菌门、变形菌门和放线菌门。与CON组相比,酒精导致厚壁菌门的相对丰度大幅上升,而厚壁菌门与拟杆菌门的比例较低。水果提取物在一定程度上扭转了这一趋势,但效果并不显著。在属水平上(图3E),共注释了23个属(相对丰度>1%),不同类群间优势种分布比例差异显著。
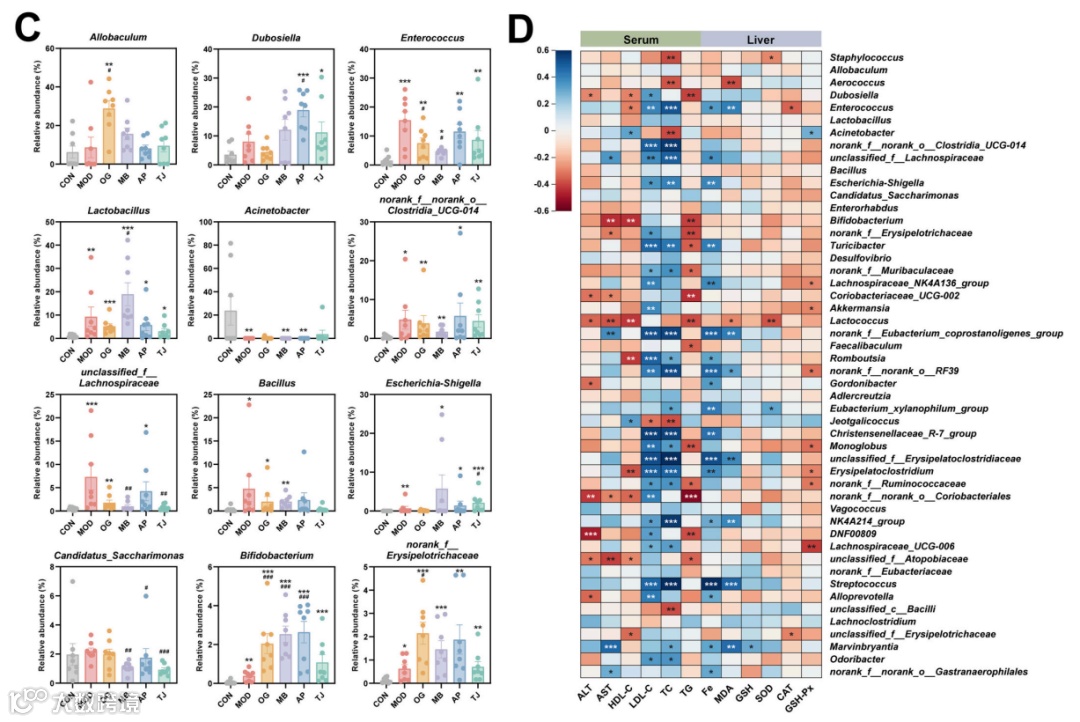
采用LDA阈值为3.0的LEfSe分析鉴定差异丰度的菌属。共发现36个(与所有组相比)和37个关键判别属(MOD vs. CON)(图4A)。选取各果提取物处理组与MOD组间差异显著的前15个属,相应的LDA值如图4B所示。OG、MB、AP、TJ组中最高的微生物主要为Allobaculum、Lactobacillus、Dubosiellla、Staphylococcus。相对丰度排在前12位的细菌的详细比较如图4C所示。其中,OG&MB组、MB&TJ组、MB&AP&TJ组中肠球菌、未分类毛菌科、候选糖单胞菌明显下调,双歧杆菌在OG&MB&AP组中明显富集。此外,作者发现酒精摄入也促进了Akkermansia和Romboutsia的生长,而水果提取物的补充恢复了这种不平衡,并提高了乳球菌和Faecalibaculum的丰度。
作者采用Spearman相关分析探讨肠道菌群结构与血清/肝脏生化指标之间的关系,寻求揭示导致肝损伤的关键菌种(图4D)。结果显示,大多数细菌属的相对丰度与血脂水平和肝铁含量的相关性最高。如Enterococcus、unclassified_f_lachnospiraceae、Escherichia-Shigella、Turicibacter、Romboutsia、norank_f_eubacterium_coprostanoligenes_组与LDL-C、TC、Fe水平呈正相关(P < 0.05)。Dubosiella、Bifidobacterium、norank_f__丹毒杆菌科(erysipelotricaceae)、Lactococcus和Faecalibaculum与TG水平呈负相关(P < 0.05)。综上所述,水果提取物对ALI的改善作用可能是通过调节内源菌群结构来实现的。


(6)水果提取物和代表性类黄酮单体对酒精诱导细胞损伤模型氧化应激的体外评价
为了进一步探讨果实提取物和单个类黄酮成分的生物学功效,作者建立了AML-12细胞系的体外损伤模型。根据CCK-8毒性评估结果,提取液浓度为25-100 μg/mL,单体浓度为5 μM。从图5A可以看出,酒精处理24 h后,细胞活力和SOD活性大幅下降,细胞内ROS和MDA大量积累。与四种水果提取物共培养,可显著消除酒精的有害影响,在阳性对照下具有相似的挽救作用。意料之中的是,八种类黄酮单体也可以减少酒精诱导的活力下降,并表现出更强的ROS清除能力,但在不同成分之间没有观察到实质性的变化(图5B)。酒精暴露似乎对上清和细胞中的T-AOC都有轻微的影响。尽管如此,一些单体,如NHP、5DN、C3G和C3R,被证明可以显著提高细胞及其环境中的抗氧化能力,并可能有助于抗氧化损伤。对于上清转氨酶(ALT和AST)水平,OG提取物及其主要成分TAN和5DN的抑制作用最为显著。
总的来说,摄入OG, MB, AP和TJ提取物通过靶向肠道微生物-肝轴显著改善酒精性肝损伤。在肝细胞中,这些水果提取物的干预激活了nrf2依赖的抗氧化反应,赋予了对铁下垂的抵抗力,同时也减少了脂质沉积。
同时,水果提取物黄酮类成分显著改变了肠道菌群组成和代谢功能,从而改善肠道微生态,进而影响宿主代谢。
浙江大学王岳博士为通讯作者。研究得到浙江省自然科学基金联合基金项目(LHZSD24C150001)、国家重点研发计划项目(2023YFD2300604)、国家自然科学基金项目(32101932,32102021,32072132)、浙江省重点研发发展项目(2024C04030)、中央高校基本科研经费项目(226-202200215)、衢州特色柑橘品质检测项目(2023-KYY-516103-0008)、吉安市科技计划项目(20211-055350)的资助。
● 创新性/应用前景
该研究证明四种水果提取物的对ALI的缓解能力,调整肠道菌群结构并通过肠肝轴降低肝脏氧化应激、铁中毒和脂质沉积,机制与肠肝轴有关。另外这项研究强调天然类黄酮成分在改善酒精诱导的氧化性肝损伤方面的应用潜力。此研究为这些水果的用处和ALI的防治提供了有价值的见解。
参考文献
https://www.sciencedirect.com/science/article/abs/pii/S0308814624021101?via%3Dihub
专家/团队介绍
王岳,博士,副研究员。浙江大学特种作物数智化技术研究中心副主任。研究方向为果实天然产物与人类健康,着重研究果实生物活性物质的生物合成和活性评价。主持国家自然科学基金青年项目,浙江省重点研发计划子课题、中国博士后自然科学基金等项目。以主要完成人获得教育部科技进步一等奖1项。相关研究成果已在Critical Reviews in Food Science and Nutrition、Food Chemistry、Nutrients、Food and Chemical Toxicology、Antioxidants、Molecules、Journal of Experimental Botany、Postharvest Biology and Technology、Journal of Agriculture and Food Chemistry等国际期刊发表。
详细内容,请点击文末“阅读原文”。
食品科学家论文汇总
(点击专家姓名,查看论文)
《食品工业科技》特邀主编专栏征稿
《食品工业科技》青年编委专栏征稿:组学分析技术在食品品质研究中的应用 ☚
群聊:食品工业科技作者群

温
馨
提
示
我刊正式组建微信作者群,为作者提供更多的学术与论文资讯,如需进群,请联系刘老师(微信:上方二维码,电话:87244117-8062)。




