中国农业大学胡小松、陈芳团队季俊夫副教授—天然胃肠道稳定的豌豆2S蛋白多肽“最少壁材”及其对小肠粘液物理屏障渗透性的影响
Biomaterials Research (IF=11.3)
●口服纳米体系已被广泛设计用于药物和生物活性化合物的递送,旨在提高其生物利用率和靶向特性。然而,天然递送材料仍面临着胃肠道不稳定及肠粘液物理屏障等潜在挑战。因此,开发“最少壁材”且同时具备良好肠道稳定性和粘液渗透性的纳米递送载体是未来的研究方向。
近日,中国农业大学食品学院国家果蔬加工工程技术研究中心季俊夫副教授课题组,在美国科学促进会(AAAS)期刊《Biomaterials Research》IF=11.3上发表题为“Natural Gastrointestinal Stable Pea Albumin Nanomicelles for Capsaicin Delivery and Their Effects for Enhanced Mucus Permeability at Small Intestine”的研究性文章。中国农业大学为第一完成单位,食品学院硕士研究生李祎铭和毛梦琪为该文章共同第一作者,通讯作者季俊夫为中国农业大学食品科学与营养工程学院副教授、中国农业大学优秀人才。
● (点击页面左下角阅读原文,直达文献页面)
成果介绍
研究方法:
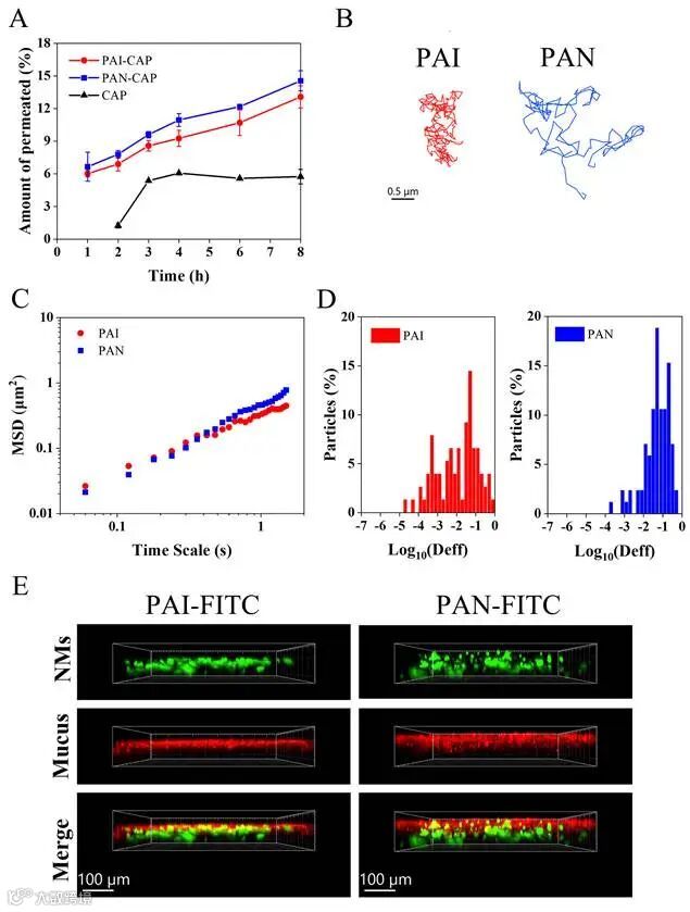
研究人员首先对豌豆白蛋白(PAI)进行定向适度酶解,获得了两亲性多肽,随后制备了豌豆白蛋白多肽自组装纳米胶束(PAN)。为了全面了解PAN的特性,研究人员使用DLS、TEM等手段对PAN进行了基础表征,并通过测定临界胶束浓度、圆二色谱以及多肽序列进一步揭示了PAN的自组装机制。随后,研究人员选择辣椒素(CAP)作为疏水药物模型,将其成功封装在PAN中,并对封装效率及物理化学稳定性进行了评估。为了验证PAN在胃肠道中的稳定性和粘液渗透性,他们运用了体外模拟消化模型和Transwell渗透性支撑系统进行了实验。同时,通过多粒子追踪技术和激光扫描共聚焦显微镜,进一步研究了PAN在粘液中的运动行为及三维分布。在细胞水平上,研究人员基于Caco-2单细胞和细胞层模型探究了PAN的细胞摄取、细胞内转运以及跨胞转运机制。最后,他们利用大鼠的离体肠道综合评估了PAN的粘液和肠上皮的渗透性。
研究结果:
制备的PAN呈现均匀整齐的圆形球体,表面光滑,结构紧密,其平均粒径仅为36.42 ± 0.46 nm,分布相对均匀(PDI < 0.3)。PAI酶解后获得的多肽具有较低的临界胶束浓度值(0.062 mg/mL),较低的表面张力和动态界面张力值,以及较高的β-折叠结构含量,这在其自组装过程中起关键作用。肽段测序结果显示,PAI酶解液中存在丰富的强疏水肽,这促使其通过疏水相互作用自组装成纳米胶束。在多肽自组装过程中,疏水性CAP能够通过疏水相互作用嵌入PAN的疏水核中(PAN-CAP),负载量为20.02 μg/mg。PAN-CAP不仅具有优异的物化稳定性,还表现出出色的肠道稳定性。在模拟肠道消化中,PAN中的CAP保留率比PAI高40%。同时,PAN在肠道粘液中的运动不受限制,可以有效穿透粘液,使CAP的粘液渗透率提高3倍,显示出优异的克服粘液屏障的能力。此外,PAN-CAP能够通过克服P-gp介导的药物外排效应以及改变胞吞机制,来显著提高CAP的细胞摄取量和跨胞转运速率。其中,PAN-CAP的跨胞转运过程涉及内质体酸化、内质网向高尔基体和高尔基体向质膜三种胞内转运途径,不涉及细胞旁路的转运。
图1 豌豆2S多肽自组装胶束的表征、分离与鉴定
图2 豌豆2S多肽负载辣椒素胶束体系的表征
图3 豌豆2S多肽纳米胶束的理化与胃肠稳定性评价
图4 豌豆2S多肽纳米胶束的粘液渗透性评价
图5 豌豆2S多肽胶束的细胞摄取和细胞内转运机制
图6 豌豆2S多肽胶束的跨细胞转运和肠道渗透性
图7 豌豆2S多肽纳米胶束的粘液渗透和肠道吸收机制
研究结论:
本研究首次鉴定出具有肠道稳定性的天然豌豆2S蛋白两亲性多肽,它们在穿透粘液层和通过肠上皮细胞转运方面具有很大的优势,可以作为递送载体促进疏水性辣椒素在肠道中的吸收。而通过定向酶解手段制备的豌豆2S蛋白纳米胶束是一种有前景的口服递送体系,其作为“单一最少壁材”,无需额外添加多糖等大分子,仅靠自身便可克服胃肠道稳态化问题以及肠粘液物理屏障,这为未来产业化应用提供了更为经济方便的选择。
参考文献
https://spj.science.org/doi/10.34133/bmr.0065
专家/团队介绍
季俊夫,副教授、博士生导师。曾任爱尔兰农业部Teagasc国家实验室特聘研究员。现为中国农业大学兴化健康食品产业研究院副院长,食品科学与工程系副主任,第四届中国食品科学技术学会青委会委员,Wiley中国开放科学高贡献作者,江苏省组织部科技镇长团优秀团员,青年托举人才,双创人才等。现担任Food Frontier、Frontier in Nutrition、Journal of Future Foods、《食品工业科技》、Agriculture Communications、Food Safety and Health青年编委,Frontier in Immunology等杂志客座编委。研究方向为植物基蛋白结构与功能替代。近五年已在Comprehensive Reviews in Food Science & Safety, Trends in Food Science & Technology, Food Hydrocolloids, JAFC等SCI收录期刊上发表论文65篇,第一作者或者通讯作者SCI论文42篇(其中IF>10论文11篇,一区Top期刊31篇);以第一发明人申请国家发明专利20项。近五年主持国家自然科学基金2项、“十三五”“十四五”国家重点研发计划任务3项,主持重庆市重点研发计划课题等省部级项目6项,主持世界500强联合利华国际横向合作等产学研项目10项。受邀参加世界食品科技年会IUFoST等国际学术会议20余次,并作大会主旨或主题报告。
简历链接:https://faculty.cau.edu.cn/jjf/
第一作者:
李祎铭(2020级硕士研究生)和毛梦琪(2022级硕士研究生),来自中国农业大学食品科学与营养工程学院季俊夫副教授团队,主要研究方向为:果蔬中多酚类活性物质的稳态化和体内递送、蛋白结构修饰和加工应用,硕士期间发表第一作者SCI论文3篇。
详细内容,请点击文末“阅读原文”。
食品科学家论文汇总
(点击专家姓名,查看论文)
《食品工业科技》特邀主编专栏征稿
《食品工业科技》青年编委专栏征稿:组学分析技术在食品品质研究中的应用 ☚
群聊:食品工业科技作者群

温
馨
提
示
我刊正式组建微信作者群,为作者提供更多的学术与论文资讯,如需进群,请联系刘老师(微信:上方二维码,电话:87244117-8062)。







