植物多糖是天然多糖的主要来源之一,具有显著的抗肿瘤活性,在食品和医药领域有潜在的开发价值。山东农业大学食品科学与工程学院、山东土地乡村振兴集团有限公司的张桂凤 , 刘闯, 刘光东, 张仁堂系统总结了植物多糖的抗肿瘤作用机制和构效关系,重点从抑制肿瘤细胞生长、增强免疫调节、抑制肿瘤细胞侵袭和转移三个视角阐述了其抗肿瘤机制。并根据植物多糖的分子量、糖苷键类型和单糖组成、改性修饰和高级结构进一步剖析了其功能-结构关系。本文对近年来植物多糖抗肿瘤研究结论进行归纳整理,以期发现新的突破点,并为其进一步开发提供参考。
多糖是由10个以上单糖的糖苷键结合而成的一种具有酮基或醛基的天然高分子聚合物,广泛存在于植物、动物、微生物中。植物多糖是一种在植物中广泛分布的纯天然的活性成分,其生物活性也比较独特。大量研究显示,植物多糖具有抗氧化、抗肿瘤、免疫刺激、保肝和降血糖活性、胃肠保护等多种生物活性,并且由于其高安全性、低副作用等优势,近几十年来,多种植物多糖在生化、医药和食品工业中得到了广泛的研究和应用。其中,枸杞多糖、灵芝多糖、黄芪多糖等均能增强机体免疫功能,从而起到抗肿瘤作用,部分已被成功应用于癌症的治疗。
目前,用于癌症治疗的传统化学疗法和放射疗法面临严重挑战,例如耐药性和毒副作用。植物多糖是从植物中提取的一类由醛糖或酮糖通过糖苷键连接而成的天然大分子聚合物。植物多糖具有多途径、多靶点、低毒性、高效、副作用小等优点,且与药物联用有协同效应,因此具有潜在的抗癌剂开发价值。目前,植物多糖抗肿瘤研究中多以肝癌细胞、肉瘤细胞、肺癌细胞、人宫颈癌细胞、胃癌细胞等为主,本文对近年来抗肿瘤文章进行归纳整理,综述了植物多糖抗肿瘤的作用机制,主要包括抑制肿瘤细胞生长、增强免疫调节作用、抑制肿瘤细胞侵袭、转移等。另一方面植物多糖结构复杂,研究表明分子量、单糖组成、糖苷键类型以及高级结构与其生物活性息息相关,本文从以上四个方面综述了植物多糖抗肿瘤构效关系,以期发现新的突破点和切入点,并为抗肿瘤药物开发及植物多糖应用提供参考。
1. 抗肿瘤机制
1.1 抑制肿瘤细胞生长
无规则生长的肿瘤细胞能够破坏周围组织,并且可以通过淋巴系统及体内循环转移其他部位。研究表明,植物多糖可以通过多种方式抑制肿瘤细胞生长,如降低肿瘤细胞活力、诱导肿瘤细胞凋亡、触发肿瘤细胞自噬和阻滞细胞周期等。
1.1.1 降低肿瘤细胞活力
药物表现细胞毒作用的机制之一是抑制细胞内核酸、蛋白质合成或葡萄糖跨膜转运。苦竹叶多糖对子宫颈癌细胞(HeLa)、肺癌细胞(A549)、人胃癌细胞(SGC7901)3种常见的人恶性肿瘤细胞株的生长均有抑制作用,且在一定浓度范围内多糖剂量和时间呈依赖关系[10]。Nazeam等[11]从芦荟叶中分离出多糖,并测定了水溶性多糖(WAP)、酸溶性多糖(ACP)和碱溶性多糖(ALP)三种多糖的含量及体外抗肿瘤活性,在探究三种多糖对人肝癌细胞的影响时发现WAP和ALP均表现出显著的细胞毒性,ALP能够增强淋巴细胞转化来增加细胞因子的释放。
1.1.2 诱导肿瘤细胞凋亡
细胞凋亡是指机体细胞在生理和病理状态下,在凋亡基因或凋亡蛋白等控制下,通过激活内源性核酸内切酶从而发生的细胞死亡过程。植物多糖可以重建肿瘤细胞的凋亡信号传递系统,清除机体过多受损的细胞,从而发挥抗肿瘤的作用。如表1所示,细胞凋亡有多种途径,植物多糖大部分通过调节凋亡蛋白、凋亡基因的表达水平,诱导肿瘤细胞凋亡。同时半胖胱氨酸蛋白酶(Caspase-3、Caspase-9、Caspase-8)是凋亡信号的关键执行者。此外有些凋亡相关的信号通路在细胞凋亡中也发挥着重要作用。目前,抗癌药物直接诱导肿瘤细胞凋亡是肿瘤治疗中最直接、有效的治疗方式,因此发现更多具有诱导细胞凋亡的植物多糖对于肿瘤治疗是非常有必要的。
表 1 不同类型植物多糖诱导肿瘤细胞凋亡
Table 1 Apoptosis of tumor cells induced by different types of plant polysaccharides

1.1.3 触发肿瘤细胞自噬
自噬是一种高度保守的自我降解过程,能够维持细胞的稳态环境。细胞自噬是在细胞内基因表达调控下进行的一种主动过程。调节自噬可作为一种治疗肿瘤的新途径。硫酸化银杏叶多糖可以诱导肝癌细胞(HepG2)发生凋亡和自噬,促进Bax表达,抑制Bcl-2表达且与磷脂酰肌醇-3激酶(Phosphatidylinositol 3 kinase,PI3K)/蛋白激酶B(Protein kinase B,Akt)/雷帕霉素靶蛋白(Mammalian target of rapamycin,mTOR)信号通路有关。邓小娟实验结果表明芦根多糖通过激活PI3K-AKT信号通路激活自噬,促进细胞凋亡,抑制非小细胞肺癌(A549)细胞增殖。提示芦根多糖可以作为一种潜在的药物治疗非小细胞肺癌。Park等研究发现海藻多糖诱导自噬,抑制肿瘤生长并诱导乳腺癌细胞(MCF-7)凋亡。研究发现,自噬能使更多处于“复制危机”的细胞死亡,降低肿瘤发生风险。多糖通过影响肿瘤细胞自噬实现抗肿瘤效果,是当前研究多糖抗肿瘤的一个重要课题。
1.1.4 阻滞肿瘤细胞周期
正常的细胞周期指数对细胞生长和增殖起着重要作用。这些过程中的任何一个异常都可能导致细胞周期在某个阶段停止,从而抑制细胞增殖。研究表明,植物多糖可以通过影响细胞周期,抑制癌细胞的分裂,阻碍肿瘤的异常增生。Ma等发现从山楂中提取的均相多糖对结肠癌细胞有一定的抑制作用,流式细胞仪研究表明山楂多糖可以阻止S期和G2/M期的细胞周期,提高细胞凋亡率。在评估蚕蛹蝉花多糖对人宫颈癌细胞(Hela)的影响时,徐娇得出结论,柞蚕蛹蝉花多糖可以阻滞Hela细胞在S期,并显著性的诱导细胞凋亡。Xie等首次研究了一种新型藻类多糖在诱导人胃癌(MKN45)细胞凋亡和细胞周期停滞中的作用。研究结果表明新型多糖通过ROS/JNK信号通路诱导癌细胞凋亡并阻止细胞周期。由此可见,植物多糖具有较好的阻滞肿瘤细胞周期、抑制细胞增殖能力。
1.2 增强免疫调节作用
1.2.1 调节单核-巨噬细胞功能
1.2.1.1 促进单核细胞分化
单核-巨噬细胞能吞噬、消化凋亡细胞和病原体,是连接先天性和适应性免疫应答的桥梁。虫草多糖具有促进单核细胞分化的作用,可上调单核细胞表面分化抗原协同刺激分子表达,促进其分化为树突状细胞、巨噬细胞,进而提高抗原提呈能力。张利芳通过调节单核-巨噬细胞等功能提高小鼠免疫作用。
1.2.1.2 诱导巨噬细胞M1型极化
巨噬细胞存在两种不同的功能的表型,分别是M1型和M2型巨噬细胞,M1巨噬细胞有较强的抗病原体和抗肿瘤效应。研究表明Notch信号通路可以上调M1型极化基因表达,还可以促进葡萄糖氧化磷酸化和活性氧(Reactive oxygen species,ROS)形成以进一步增强M1型极化基因的表达。Wei等研究表明黄芪多糖能够提高M1标志物的基因表达水平,进一步研究表明黄芪多糖通过Notch信号通路诱导巨噬细胞极化为M1表型。
1.2.1.3 诱导DC成熟和活化
植物来源的多糖可以刺激树突状细胞(Dendritic cell,DC)的成熟,赋予它们将内化的致瘤抗原呈递给幼稚T细胞并随后引发T细胞消除肿瘤的能力。DC在激活辅助性T细胞和细胞毒性T细胞的免疫应答中起着重要作用,是一种主要的专职抗原提呈细胞,所以选择具有促进DC合成活性的植物多糖对于开发抗肿瘤药物等是非常有必要的。Wang等研究表明地黄多糖(Rehmannia glutinosa polysaccharide,RGP)促进人树突状细胞活化,可能在人体中起免疫刺激分子的作用。马齿笕多糖可以诱导DC成熟,提高肿瘤细胞中CD80等蛋白表达水平。绿藻多糖通过DC活化发挥抗肿瘤效应,是增强人类免疫激活的候选分子。研究表明枸杞多糖可以诱导DC成熟,成熟的DC可以提高免疫应答能力进而提高抗肿瘤活性。灵芝多糖能够诱导DC的成熟,并且可能具有调节免疫的潜力。
1.2.2 调节淋巴细胞亚群及功能
1.2.2.1 提升NK细胞毒杀能力
自然杀伤细胞(Natural killer cell,NK)对病毒和肿瘤有很强的清除能力,能分泌重组干扰素IFN-γ等细胞因子促进其他免疫细胞的分化、激活和募集,以调节天然免疫和适应性免疫。灰树花多糖发挥抗肿瘤作用是通过增强NK细胞的增殖活性以及增强免疫因子的分泌量,进而增强其免疫活性实现的。Shin等研究结果表明人参叶多糖可以显著的增强NK细胞对淋巴瘤细胞(YAC-1)的细胞毒性,并且通过促进巨噬细胞和NK细胞的活化而表现出抗转移活性。虫草多糖处理后,促进T淋巴细胞分泌IL-2,提升NK细胞对小鼠YAC-1的杀伤力。
1.2.2.2 促进淋巴细胞增殖
植物多糖可以通过促进淋巴细胞增殖,进而提高机体免疫力。许远征等研究表明山药多糖可有效增加T淋巴细胞增殖与NK细胞活性,进而提高机体免疫调节能力。宫春宇等分离并纯化龙须菜超滤多糖后获得5个组分,并对其进行免疫活性研究,结果表明5个多糖组分均可以刺激小鼠脾淋巴细胞增殖,具有良好的免疫调节作用。Ren等研究表明灵芝多糖促进T淋巴细胞和B淋巴细胞的增殖,增加抗体的产生。
1.2.2.3 调节TH1/TH2细胞平衡
辅助性T细胞(Helper T cell,TH),可以产生多种细胞因子,其中TH1细胞介导细胞免疫,TH2细胞介导体液免疫。当TH1/TH2在体内处于动态平衡的时候,机体的免疫系统处于一个平衡的状态,当外来的病毒侵入时,机体的平衡会发生变化,从而导致机体的免疫漂移,而植物多糖可以调节这种平衡,从而有效地控制肿瘤增殖。甘草多糖可以提高荷瘤小鼠血清中TH1/TH2细胞因子的比例,从而抑制肿瘤细胞的生长。当归多糖可以调控TH1/TH2相关因子的表达,增强免疫表达。梁桂林等研究发现当以人参多糖注射液辅助治疗非小细胞肺癌(NSCLC)时,可提高其疗效,改善生活质量,有助于恢复TH1/TH2平衡,且可缓解化疗毒副反应,具有一定的临床应用价值。
1.3 抑制肿瘤细胞侵袭、转移
1.3.1 抑制EMT(Epithelial-mesenchymal transition,EMT)过程
EMT过程是上皮肿瘤细胞失去黏附能力,获得间充质细胞迁移能力的过程,是上皮细胞来源的恶性肿瘤发生侵袭和转移的重要途径。张颖等研究发现黄芪多糖可抑制肺腺癌移植瘤生长和转移,改善顺铂耐药,这一作用可能与其抑制肿瘤细胞EMT进程相关。黄芪多糖联合5-氟尿嘧啶具有协同抑制肝癌细胞生长转移的作用,其机制可能与抑制EMT有关。魏佳等发现,吉非替尼与黄芪多糖联合使用能降低肺腺癌细胞中E-cadherin基因的表达,同时Vimentin基因的表达升高,并能抑制EMT进程,从而达到抗肿瘤效果。在EMT过程中E-cadherin和Vimentin均起着重要作用,促进肿瘤转移和侵袭的原因之一可能是E-cadherin表达减少或缺失,而对Vimentin完整性的抑制则会抑制间充质细胞迁移。邱艳丽等研究发现,黄芪多糖可以显著地促进E-cadherin基因和蛋白的表达,抑制β-catenin基因和蛋白的表达。
1.3.2 抑制MMPs(Matrix metallopmteinase,MMPs)分泌
MMPs是依赖于Zn2+、Ca2+的内源性蛋白水解酶,体内多种细胞均可能产生。目前在MMPs大家族里,MMP-2和MMP-9这两种蛋白酶研究最为广泛,与其他家族里面的蛋白相比这两种蛋白酶主要参与癌细胞的侵袭和转移。李美龄研究发现薏米多糖作用于A549细胞后S100A4、MMP-2、MMP-9三种蛋白的相对表达量明显降低。郑造乾通过实时聚合酶链锁反应,蛋白质印迹法和明胶酶谱实验检测了红豆杉多糖(PSY-1)对MMP-2和MMP-9的功能及表达水平的影响,结果发现随着PSY-1剂量的增加,MMP-2、MMP-9的蛋白表达水平明显减少。
1.3.3 调控转移基因表达
肿瘤转移指肿瘤细胞粘附于胞外基质,侵袭邻近组织并发生转移的过程。转移和侵袭能力是肿瘤的恶性程度的主要体现。研究表明,牛膝多糖(ABP)可通过抑制侵袭相关分子MMP-2和MMP-9的表达,干扰侵袭性级联反应,从而抑制肺癌转移。Feng等通过TUNEL/DAPI染色、细胞粘附实验和流式细胞术等方法,检测不同浓度苍术多糖(ALP)对人骨肉瘤细胞U-2OS迁移和侵袭作用的影响,表明ALP通过竞争性结合E-选择素,阻碍E-选择素与sLex结合,从而有效抑制U-2OS对HUVECs的粘附、迁移和侵袭作用。因此,中药多糖可通过抑制MMPs,或竞争性结合E-选择素,降低肿瘤细胞活力。
1.3.4 抑制新生血管生长
由于肿瘤增殖、迁移过程与新生血管密切相关,因此抑制新生血管的生成也可以有效地抑制肿瘤。肿瘤坏死因子(TNF)和IFN可以通过抑制体外血管内皮细胞增殖及体内血管形成抑制肿瘤生长。植物多糖可以通过抑制新生血管的生长,发挥抗肿瘤功效。如香菇多糖通过激活巨噬细胞,生成TNF等抑制肿瘤血管形成发挥抗肿瘤的作用。赵澜研究结果表明桑黄多糖可有效抑制血管内皮细胞的增殖生长,抑制作用呈时间和浓度依赖性,体内可抑制肿瘤血管形成从而抑制肿瘤生长。任峰研究表明蒲公英多糖抑制肿瘤增殖、血管生成,提高机体抗肿瘤免疫等作用。中剂量的白术多糖能降低H22肝癌小鼠血清中VEGF的含量,从而对肿瘤血管的形成及肿瘤的转移有一定的抑制作用。
2. 多糖抗肿瘤构效关系
多糖结构的可变性,如单糖残基的位置、糖苷键的位置以及单糖残基的序列,都与生物活性密切相关。植物多糖具有抗肿瘤活性,但并不是所有的植物多糖都具有抗肿瘤活性。改变植物多糖原有结构,能够增强多糖的抗肿瘤活性,因此探究抗肿瘤植物多糖的构效关系至关重要。
2.1 分子量
分子量是影响多糖生物活性的主要因素之一,通常来说,分子量越高,多糖的水溶性越高,抗肿瘤活性越强。Jin等研究表明,鼠尾草多糖在一定浓度范围内,分子量越大,抗肿瘤活性越强。但一些低分子量多糖也具有显著的抗肿瘤活性,例如香菇多糖和裂褶菌素,对肉瘤180表现出与具有较高分子量的多糖相同的抗肿瘤活性。景永帅等分析多糖构效关系后得出一般分子量小、糖醛酸含量较高的姜多糖,其抗肿瘤活性较强。Zhang等从枸杞中分离出不同组分的多糖,在分子构象为球形、絮状的LBP-a4和LBP-p8中,分子量较小的LBP-a4可明显地阻滞细胞周期,具有抗肿瘤活性。由此可见,不同种类的多糖发挥抗肿瘤活性的分子量分段不同,如表2所示。一般植物多糖发挥抗肿瘤活性的分子量区间为1.0×103~2.0×104 Da,其他分子量区间的多糖或有抗肿瘤活性,这与其高级结构、糖苷键类型等其他构象均有关。值得注意的是,分子量过低,无法形成具有生物活性的聚合结构;分子量过高,不利于多糖的跨膜运输。
表 2 植物多糖分子量对抗肿瘤活性影响
Table 2 Effects of molecular weight of plant polysaccharides on antitumor activity

2.2 单糖组成
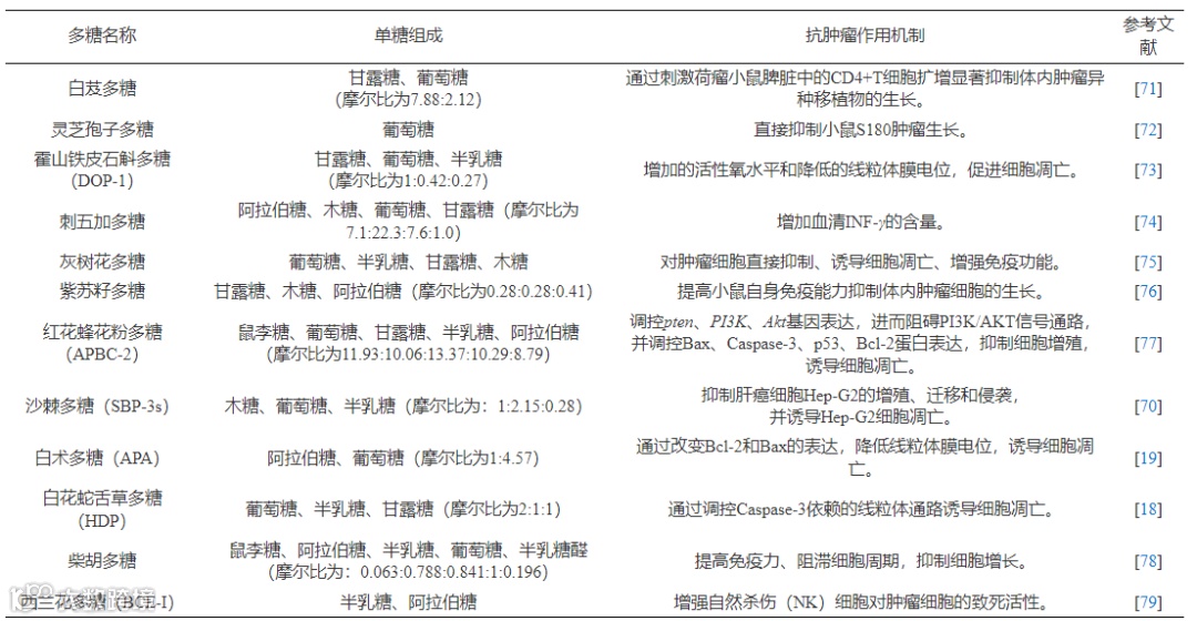
不同单糖组成的多糖抗肿瘤活性存在较大差异。研究证明,以葡聚糖为主的多糖具有一定的抗肿瘤活性,如红芪多糖。此外杂多糖也具有一定的抗肿瘤活性,如沙棘多糖等。不同抗肿瘤活性多糖的单糖组成及抗肿瘤机制,如表3所示。目前,大部分以葡萄糖、鼠李糖为主的植物多糖均具有显著的抗肿瘤活性且葡萄糖含量越高抗肿瘤活性越好。
表 3 植物多糖单糖组成对抗肿瘤活性影响
Table 3 Effects of monosaccharide composition of plant polysaccharides on antitumor activity

2.3 糖苷键的连接方式
大部分具有抗肿瘤活性的多糖有着相同的碱性葡聚糖结构和不同类型的糖苷键。通常来说,β-葡聚糖可通过触发肠道免疫来增强干扰素的产生和NK细胞活性,从而表现出抗肿瘤活性,因此由β-(1→3)-糖苷键和β-(1→6)-糖苷键连接的多糖抗肿瘤活性较好。Liao等从姜中分离纯化出5种多糖,结果表明5种多糖糖苷键类型各不同,通过对比抗肿瘤活性得出由β-(1→6)-D-Galp连接的多糖均具有显著的抗肿瘤活性。有学者研究表明,姜多糖中存在β-(1→6)-D-Galp其抗肿瘤活性较强。梁杉等研究表明山药多糖主链中含有β-(1→3)糖苷键,其与免疫调节作用有关,支链末端连接的α-或β-连接的Manp残基可启动先天免疫,从而发挥免疫调节、抗炎、抗肿瘤等功效。由此可见,糖苷键连接方式在抗肿瘤活性中发挥着重要且显著的作用。
2.4 化学修饰
一些多糖从天然生物中分离出来,其生物活性非常弱,需要进一步改善。因此,有必要找到一种提高多糖生物活性的方法。科学研究发现多糖的分子结构与其生物活性和药理学性质有密切关系,可以通过化学修饰和改性提高多糖的生物功能活性,促进多糖的应用。常用的方法如多糖的硫酸化、磷酸化、羧甲基化、乙酰化和硒化修饰等,如表4所示。化学修饰是指通过化学方法修饰其结构以获得具有更高或新生物活性的多糖衍生物。研究发现硫酸化及羧甲基化修饰后的金樱子多糖可有效地抑制肝癌细胞,这种能力是修饰前多糖所不具备的。植物多糖的化学修饰也是多糖的一个重要研究方向。适当的化学修饰可以提高植物多糖抗肿瘤活性,对植物多糖的开发利用具有重要的意义。
表 4 植物多糖化学修饰对抗肿瘤活性的影响
Table 4 Effects of chemical modification of plant polysaccharides on antitumor activity

2.5 高级结构
多糖和蛋白质一样也有明确的三维空间结构,多糖的高级结构主要是指多糖的构象。其中三螺旋构象被认为是多糖最具有活性的空间结构,研究表明三螺旋表面的亲水性(多羟基)基团的存在,可以通过提高免疫活性增强抗肿瘤活性[103]。Wang等研究表明具有抗肿瘤活性的多糖至少具有(1→6)-β分枝、(1→3)-β-D-葡聚糖主链和三螺旋结构。化学修饰可以提高植物多糖抗肿瘤活性,但植物多糖的高级结构比化学修饰对多糖活性的影响更大。Wang等研究结果表明,香菇多糖的三螺旋结构的刚度较大导致三螺旋构象对其生物活性的贡献大于硫酸化。茯苓碱性溶液多糖本身并无抗肿瘤活性,经高碘酸氧化和Smith适当降解后表现出显著抗肿瘤活性,此时X-射线衍射分析茯苓多糖己形成三螺旋结构。目前对于抗肿瘤活性植物多糖的研究多停留在初级结构,研究表明相对较高的链刚性和舒展的链构象增大了多糖分子与免疫细胞上的受体碰撞结合的机会,从而增强了免疫细胞的增殖、增强免疫反应,因此探究植物多糖高级结构与抗肿瘤活性间的构效关系具有重要意义。
植物多糖因其具有较好的生物相容性已成为食品、药品领域的研究热点。众多研究发现,植物多糖可以通过抑制肿瘤细胞生长,增强免疫调节及抑制肿瘤细胞侵袭转移等达到抗肿瘤效果,并且其抗肿瘤活性与多糖的分子量、单糖组成、高级结构等结构密切相关。在肿瘤的发展过程中所涉及的信号通路是复杂且相互关联的,因此进一步研究植物多糖发挥抗肿瘤作用信号通路对植物多糖的发展及应用有很大的推动作用。然而,植物多糖在体内抗肿瘤、高级结构-活性关系等方面的研究较少。此外,植物多糖的抗肿瘤活性与其分子量、单糖组成及糖苷键连接方式密切相关,进一步研究植物多糖发挥抗肿瘤活性的完整分子量区间及单糖种类,对于揭示其构效关系,促进植物多糖的发展具有重要意义。
引用本文:张桂凤,刘闯,刘光东,等. 植物多糖的抗肿瘤机制及其构效关系研究进展[J]. 食品工业科技,2023,44(7):428−437.
doi: 10.13386/j.issn1002-0306.2022050063.
Citation:ZHANG Guifeng, LIU Chuang, LIU Guangdong, et al. Research Progress on Antitumor Mechanism and Structure-activity Relationship of Plant Polysaccharides[J]. Science and Technology of Food Industry, 2023, 44(7): 428−437. (in Chinese with English abstract).
doi: 10.13386/j.issn1002-0306.2022050063.
基金项目:中央引导地方科技发展资金项目(YDZX2021071);2021年度山东省重点研发计划(乡村振兴科技创新提振行动计划)项目(2021TZXD011);德州市健康食品产业创新创业共同体;山东省土地发展集团有限公司科技项目。

张仁堂,男,中共党员,副教授,硕士生导师,美国加州大学戴维斯分校访问学者,英国切斯特大学交流学者,曾挂职宁阳县科技副县长。兼任山东省食品科学技术学会副秘书长,中国化学会农业化学专委会委员,山东省营养学会食物营养专委会委员,中国营养学会会员,山东省实验室资质认定评审员,食品生产许可证国家注册审查员,HACCP/ISO9000/ISO22000等管理体系国家注册审核员。
主要从事功能食品、果蔬产品加工、食品质量与安全管理等领域研究。目前主要集中于红枣精深加工与桃、梨等果蔬综合利用开发,尤其侧重于固态发酵黑化果蔬加工技术、黑化果蔬功能因子提取分离纯化及黑化机理研究。先后参与和主持国家自然基金、国家重点研发计划、中央引导地方发展资金项目、省重点研发计划、省农业重大应用工程、省良种工程等项目20余项。发表学术论文30余篇,先后在《Carbohydrate Polymers》、《Food Science and Nutrition》、《Journal of Food Measurement and Characterization》、《Journal of Agriculture and Food Research》上发表论文。担任《Carbohydrate Polymers》、《Journal of the Science of Food and Agriculture》、《Journal of Food Measurement and Characterization》等刊物审稿专家。授权发明专利7项,申报发明专利8项。
先后荣获山东省科技工作者创新大赛一等奖、山东省林业科技进步二等奖、山东省高校科技成果三等奖、泰安市青年科技创新奖、泰安市科技进步一等奖、泰安市专利奖二等奖、中国三农服务金桥奖、中国食品科学技术学会科技成果三等奖、中国商业联合会科技成果二等奖、山东农业大学教学先锋、学校青年教师讲课技能比赛一等奖、学校教学质量二等奖、校创新创业优秀指导教师等荣誉。
点击文末“阅读原文”,获取论文全文;
或登录www.spgykj.com阅览全文。
群聊:食品工业科技作者群

我刊正式组建微信作者群,为作者提供更多的学术与论文资讯,如需进群,请联系刘老师(微信:上方二维码,电话:87244117-8062)。
《食品工业科技》具有以上论文在全世界范围内的复制权、发行权、翻译权、汇编权、广播权、表演权、信息网络传播权、转许可权及以上权利的邻接权,且作者已授权期刊同论文著作权保护期。如需转载,可联系《食品工业科技》编辑部010-87244116,或直接在文末撰写转载来源。