EI收录,
入选中国科技期刊卓越行动计划
今日份最新调剂信息汇总
请各位学子及时查收~
祝同学们成功上岸!
信息梳理时间:2025.4.2 17:00--2025.4.3 16:00

68
69
70

71
一、缺额信息
2025年硕士研究生调剂缺额信息见附件。
二、调剂原则
(一)调剂总要求
1.调剂考生应符合我校招生简章规定的相关学科(类别)及专业(领域)要求的报考条件且初试科目外国语为“英语”。
2.调入专业(领域)与第一志愿报考专业(领域)相同或相近,或初试科目与调入专业(领域)初试科目相同或相近。按照考生专业(领域)或方向初试成绩排序进入复试,若考生初试成绩相同,同时进入复试。
(二)学科或类别具体要求
调剂食品科学与工程(0832)的考生:优先接受报考食品科学与工程(0832、0972)的考生。可以接受生物医学工程(0831)、 生物工程(0836)、生物与医药(0860)、轻工技术与工程(0822)、机械工程(0802)、机械(0855)、化学工程与技术(0817)、材料科学与工程(0805)、农业工程(0828)、环境科学与工程(0830)、计算机科学与技术(0812)等同一学科门类内的调剂考生。优先专业按照考生专业(领域)或方向初试成绩排序进入复试,其他专业再进行排序。
报考非全日制考生,须为在职定向就业人员,报考类别代码为“12”,且在复试阶段提供定向协议,否则不予调剂。
三、注意事项
1.所有符合条件的调剂考生,须在“中国研究生招生信息网”(简称研招网)的“全国硕士研究生招生调剂服务系统”(简称调剂系统)开通后填报调剂志愿。我校不受理纸质材料、电子邮件或电话等方式进行的调剂申请。
2.每位调剂考生同一批次只能填报我校一个专业(领域)或方向;如考生同时填报多个志愿,我校只接受考生最先填报的志愿。
3.考生须在规定时间内接受复试通知,不接受复试通知的应主动拒绝,以免耽误其他考生复试机会。调剂考生复试结束后,学校在规定时间通过研招网发送拟录取通知,拟录取考生须在规定时间内进行确认拟录取操作,不接受拟录取通知的应主动拒绝,以免耽误其他考生拟录取机会。
4.符合加分政策的考生应于复试报到后主动告知我校,并按要求提供相关证明材料,经审核通过后,将按照国家有关规定享受相应照顾政策。
5.未尽事宜见《河北北方学院2025年硕士研究生招生复试录取工作方案》。
四、附件
附件1:河北北方学院2025年全日制硕士研究生调剂缺额信息.xlsx
附件2:河北北方学院2025年非全日制硕士研究生调剂缺额信息.xlsx


72
调剂专业包含食品科学与工程(学硕)、食品加工与安全(专硕,含国内和国际班)、药学(专硕),均采用线上面试。
详见学校官网:https://syxy.zjou.edu.cn/info/1963/7651.htm
73

调剂工作办法

74
湖州师范学院
一、调剂专业
全日制学术学位专业

全日制专业学位专业

三、调剂程序
各位考生及时关注“中国研究生招生信息网”(网址:yz.chsi.com.cn),按要求在“网上调剂意向采集系统”填写意向调剂志愿。
4月8日“中国研究生招生信息网调剂服务系统”(网址yz.chsi.com.cn/)开通后,意向调剂我校的考生登录国家研招网办理正式调剂手续。我校将在4月8日12点后根据调剂考生生源情况关闭调剂缺额,按调剂政策确定复试考生并发放复试通知。
按教育部要求,考生调剂必须通过国家研招网调剂系统,否则调剂无效。
四、复试准备
请意向调剂我校的考生参照各招生二级学院网站关于2025年硕士研究生复试录取工作细则,提前做好各项准备工作。
75

1.符合调入专业的报考条件。
2.初试成绩(含加分,下同)符合第一志愿报考专业A区全国初试成绩基本要求。
3.调入专业与第一志愿报考专业相同或相近,原则上应在同一学科门类范围内。
4.初试科目与调入专业初试科目相同或相近,其中初试全国统一命题科目原则上应与调入专业全国统一命题科目相同。符合调入专业的报考条件。
5.学术学位专业原则上不接收专业学位考生的调剂。
6.其他调剂要求根据学校的调剂政策执行。
7.调剂考生进入复试的遴选规则:实行差额复试,按考生初试成绩总分从高到低确定复试名单。当调剂缺额大于等于10人时,按拟调剂人数与复试人数1:1.5的比例确定参加复试的考生名单;当调剂缺额少于10人时,复试差额调整为 1:2.5。小数位进1,有同分考生情况时同分考生均进入复试。
8.接收所有调剂考生(含报考“退役大学生士兵”专项计划与普通计划之间调剂的考生等)均须通过教育部“全国硕士生招生复试调剂服务系统”进行,否则调剂无效,最终调剂流程以中国研究生招生信息网平台发布为准。
学科、团队、导师等专业信息,可通过下述方法进入浙江工业大学大学食品科学与工程学院网站进行了解:
输入网址:http://www.spxy.zjut.edu.cn/
76
一、调剂时间
第一次开通调剂系统时间为2025年4月8日,相关专业相继开通。每次开放调剂系统时间不低于12小时,视学院完成指标计划情况确定调剂系统开关时间。调剂志愿锁定时间为24小时。
复试合格的调剂考生收到我校发送的“待录取”通知后,应在规定时间内登录调剂系统确认录取,否则视作自动放弃。
二、调剂复试形式
我院采取网络远程复试,网络远程复试平台采用学信网的高校招生远程面试系统,同时,以“腾讯会议”作为备用系统。
调剂复试以综合面试形式进行,暂定时间为4月9日上午10:00-14:00,同时视学院完成指标计划情况开展其他批次综合面试,具体时间以通知为准。

三、调剂要求
-
基本原则
-
(1)所有调剂考生(既包括接收外单位调剂考生,也包括接收本单位内部专业间调剂的考生)必须通过教育部指定的“全国硕士生招生调剂服务系统”进行。未通过该系统调剂录取的考生一律无效。
(2)符合调入专业的报考条件。
(3)初试成绩必须达到教育部规定的A类考生复试分数线。
(4)我校只接收初试统考外国语为英语的调剂考生。
(5)满足教育部规定有关调剂的其他要求。
2.具体调剂要求
申请调剂考生除满足1.中基本原则外,还必须符合各调入专业的具体调剂要求(含考生第一志愿专业范围、初试科目、初试成绩等),各调剂专业基本要求如下:

剩余调剂指标:
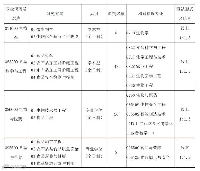
食品科学与工程(学硕083200),9个;绿色食品加工与安全工程(学硕0832J5),3个;生物工程(学硕083600),9个;生物与医药(专硕,086000),6个,学习方式为全日制。
四、调剂程序
1.确定调剂复试名单。依据调剂要求对调剂考生进行初审。研究确定参加复试的调剂考生名单,放入复试备选库,
2.依据备选库中的名单进行再次审查,并发送复试通知。
3.下载接收复试通知的考生数据。第一时间下载考生数据,确保考生数据准确性。
77
重庆师范大学生命科学学院
水生生物学(学硕)、微生物学(学硕)、农艺与种业、资源利用与植物保护、食品加工与安全5个专业研究生招生需进行调剂
调剂具体要求和细则详见
https://smkx.cqnu.edu.cn/info/1062/5532.htm
78
西北农林科技大学葡萄酒学院
食品与营养(095500)方向仍有6个调剂指标,欢迎报考专业为农科大类(即专业代码09开头)的考生申请调剂
调剂具体要求和细则详见
https://wine.nwafu.edu.cn/xydt/tzgg/xytzgg/c0a7463c16694d3ca9ded8ef4ffa4320.htm
79


80

81


联系人:杨老师
联系电话:010-69735016
邮箱:spyjs@bua.edu.cn
82
齐鲁工业大学食品学部
一、调剂系统开放时间
2025年“全国硕士研究生招生调剂服务系统”将于2025年4月8日开放,食品学部将与研招网调剂系统同步开放,4月8日00:00时至4月8日12:00时,开放时长为12小时。
二、接收调剂专业
0832 食品科学与工程
方向1 粮食油脂及植物蛋白工程
方向2 食品科学
方向3 食品安全
方向4 食品营养
086003 食品工程
不区分研究方向
三、调剂要求
食品学部只接收英语语种调剂,且需符合下列要求:
1.符合学部招生专业的报考条件。
2.调剂考生初试成绩须符合第一志愿报考专业A类考生的全国初试成绩基本要求。
3.原则上,调剂考生第一志愿专业与调入专业相同相近,或初试科目与调入专业初试科目相同相近。调剂考生第一志愿报考专业范围等学术要求见食品学部2025年硕士研究生调剂考生第一志愿专业范围等学术要求一览表。
4.全国统一命题科目数学一、二、三之间和英语一、二之间可由高向低调,不可由低向高调。例如:数学一可调至数学二,英语一可调至英语二,不得逆调。初试科目无统考数学科目的考生无法调剂到我校(院)初试科目设置统考数学科目的专业。

四、调剂程序
1.符合国家A区分数线的考生登录“中国研究生招生信息网-全国硕士研究生招生调剂服务系统”填报调剂志愿,完成调剂申请。
2.学部对考生资格进行初审,确定考生的调剂资格,经研究生处审核后发送复试通知,考生须及时在系统进行确认。
3.食品学部开放调剂系统持续时间为12个小时。对申请学部同一专业调剂考生,按考生初试成绩遴选进入复试的考生名单。
4.考生调剂志愿锁定时间为36小时。考生如在锁定时间结束后仍未收到复试通知,锁定自行解除,考生可继续填报其他志愿。
5. 考生一旦确认接受待录取通知,表示调剂完成,将不能再填报其他调剂志愿、接受复试或待录取通知。考生不得以个人原因向招生单位申请取消待录取。
五、调剂复试安排
学部所有调剂招生学科(类别)均采取现场复试方式。复试包括专业课测试、英语听说测试、综合面试、心理测试等环节。所有考生须在规定时间内参加复试,不参加复试者不具有录取资格。调剂复试拟安排如下(如有时间变动将会及时通知):
1.复试报名及资格审查
复试报名及资格审查定于4月8日下午-4月9日上午进行,请各位考生准备好相关材料。
2.英语听说测试、综合面试
英语听说测试、综合面试定于4月9日下午开始,请参加复试的考生按照复试小组安排准时参加。
3.专业测试
专业笔试定于4月9日晚上进行,具体时间地点另行通知。
六、其他说明
1.实际调剂时间、名额以“全国硕士生招生调剂服务系统”发布的信息为准。
2.请提前准备好相关资料。
七、联系方式
联系人:袁老师 18866128372
侯老师 15853139154
邮箱:yuan-chao@163.com
83
齐齐哈尔大学食品与生物工程学院

84
2025年硕士研究生招生调剂公告
http://www.ahstu.edu.cn/yjs/info/1083/4733.htm
农业-食品加工与安全领域专业硕士有调剂名额。只要符合全国初试成绩A类考生要求,报考07、08、09的同学均可调剂食品加工与安全,如有咨询可加入QQ群(1041071480)

调剂考生须同时满足以下条件:
1.符合我校招生简章规定的专业报考条件。
2.初试成绩符合第一志愿报考专业在“全国初试成绩基本要求”中“A类考生”要求。
3.申请调入专业须与第一志愿报考专业相同或相近。
4.初试科目与调入专业初试科目相同或相近,其中初试全国统一命题科目应与调入专业全国统一命题科目相同或相近。
5.专业学习背景须与调入专业相同或相近。
6.须在接到我校调剂复试通知规定时间内进行确认,并按通知要求参加复试。
7.已参加我校复试的考生,复试不合格者不得再申请调剂。
8.符合国家规定的其他调剂要求。
调剂工作必须通过教育部“全国硕士生招生调剂服务系统”进行。2025年全国硕士研究生招生“网上调剂意向采集系统”已于3月28日开通,“调剂服务系统”将于4月8日开通。请有调剂意愿的考生密切关注“中国研究生招生信息网”(网址:https://yz.chsi.com.cn/;微信公众号:chsiyz)和我校研究生处官网。调剂考生复试安排另行通知,
地址:安徽省凤阳县东华路9号安徽科技学院凤阳校区学知楼113室。
联系人:马老师;联系电话:0550-6732795。
85
根据我院2025年硕士研究生招生计划和一志愿考生录取情况,部分学科专业有缺额,可以接受全国范围内优秀考生调剂申请,现将有关调剂事宜公告如下:
一、调剂基本要求
1.初试成绩须达到调出学科专业A区国家线。符合招生简章中规定的调入专业的报考条件和学院规定的条件。
2.原则上,调剂考生第一志愿报考专业与调入专业相同相近,或初试科目与调入专业初试科目相同相近。具体调剂方向和指标见附表1,最终以研招网系统调剂方向和国家相关政策为准。
3.学院不接收“退役大学生士兵”专项计划考生调剂。报考“退役大学生士兵”专项计划申请调剂到普通计划的考生,其初试成绩须达到调入地区相关专业所在学科门类的全国初试成绩基本要求,符合条件的可按规定享受退役大学生士兵初试加分政策。
二、遴选原则
对申请同一招生单位同一专业、初试科目完全相同的调剂考生,按考生初试成绩择优遴选进入复试的考生名单;对初试科目不同的调剂考生,综合考虑考生初试成绩、第一志愿报考专业与调入专业相关性、本科知识结构、科研创新能力及综合素质等方面择优确定进入复试的考生名单。
三、调剂流程
1.我院接收调剂考生均通过教育部指定的“全国硕士生招生调剂服务系统”进行。
2.调剂系统每次开通不低于12小时。考生填报调剂志愿后,志愿会被锁定,设置志愿锁定时间24小时。志愿锁定期满后,如没有收到我院复试通知,考生可继续等待或改报其他志愿。
3.调剂系统关闭后,学院将择优遴选调剂考生并发送复试通知。调剂考生能否参加我院复试,以我院在调剂系统确认信息为准,调剂复试资格人员名单将会在学院网站公布。
4.经复试被学院拟录取的调剂考生,将通过调剂系统发出待录取通知,考生应在规定时间内及时确认。
5.学院根据相关专业招生计划完成情况,确定是否再次开通调剂系统,请关注我校研究生院网站和学院网站公告。
6.调剂报名考生务必保持联系方式畅通,学院将通过调剂系统发送复试及待录取通知,请收到通知的考生在规定时间内及时确认,并按要求进行相关工作。
四、调剂工作安排
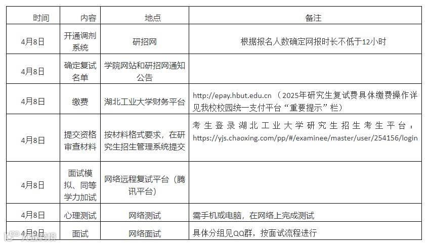
首批调剂申请开放时间为4月8日(全国硕士生招生调剂服务系统开通时间),调剂考生复试工作总体安排在4月20日前。第一批调剂具体安排如下:
注:以上项目时间如有调整,将提前另行通知;面试等相关流程见《湖北工业大学生命科学与健康工程学院2025年硕士研究生招生复试及录取工作实施细则》https://life.hbut.edu.cn/info/1019/2752.htm。
五、其他注意事项
1.调剂考生报名前,应充分了解学校和学院接收考生调剂的时间、基本要求、工作程序、调剂工作实施细则等信息,以及相关专业不同学习方式、学费标准、培养、毕业及奖助措施等政策,做出理性选择。
2.其他有关事项见《湖北工业大学2025年硕士研究生招生简章》《湖北工业大学2025年硕士研究生招生复试及录取工作方案》《湖北工业大学2025年硕士研究生招生调剂工作办法》《湖北工业大学生命科学与健康工程学院2025年硕士研究生招生复试及录取工作实施细则》等办法文件。
3.以上内容或者相关政策通知如有变动,请以最新通知为准,未尽事宜,经学院研究生复试及录取工作领导小组研究后决定。请考生密切关注学校研究生院网站及我院网站上发布的最新信息。
六、研究生招生信息发布网址及联系方式
学院招生信息网址:https://life.hbut.edu.cn/yjspy/yjszs.htm
学院咨询电话:027-59750468
学院咨询QQ群:335956903,卓工咨询群926716298
附表1:

https://life.hbut.edu.cn/info/1019/2771.htm
湖北工业大学生命科学与健康工程学院今年还有50左右的学硕调剂指标,轻工(15),生工(10),食品(10),药学(8)
86
08600生物与医药 和097200食品科学与工程分别有18、24个调剂名额,食品科学与工程专业接受调剂专业范围为:097200/083200食品科学与工程(097201/083201食品科学097202/083202粮食、油脂及植物蛋白工程097203/083203农产品加工及贮藏工程097204/083204水产品加工及贮藏工程);生物与医药专业接受调剂专业范围为:0860生物与医药(须为统考数学或生物化学)、083200食品科学与工程(083201食品科学083202粮食、油脂及植物蛋白工程083203农产品加工及贮藏工程083204水产品加工及贮藏工程)
本团队为许女教授带领的团队,专注酒醋酿造研究,拥有省级食醋产业学院等3个省级以上科研平台,配备教授2人、副教授4人组成的专业梯队。累计培养硕士40余名(5人深造读博),主持省部级课题30余项,发表论文100余篇(SCI/EI 40+),获授权发明专利20余项。建有微生物菌种库、检测实验室及中试车间共3000m²,与江南大学等高校建立联合培养机制,毕业生可推荐至名优酒醋企业就业,并提供深造支持。
有意向者可联系:刘老师:微信号15235102818 邮箱:liujy20020701@163.com
张老师:微信号:13044493279 邮箱:15369402069@163.com
87
2025年硕士研究生招生调剂 https://swsp.chzu.edu.cn/2025/0328/c11183a318261/page.htm,生物与医药专业硕士有调剂名额。只要符合全国初试成绩A类考生要求,报考0710、0713、0832、0836、0855、0860、0955、0972、090102、1055的同学均可调剂生物与医药,如有可咨询
韦老师0550-3512102
88
一、研招网调剂系统接受调剂
申请时间及规则
我院各专业第一轮接受考生调剂申请的时限为研招网调剂系统开通后14小时以内,即4月8日0:00-14:00,请有意调剂我院各专业的考生及时填报。我院将从4月8日下午开始对符合要求的考生发出复试通知,请接到通知的考生在研招网调剂系统及时回复。
每轮调剂复试工作结束,若仍有缺额的专业,将继续在已报名考生中择优发出复试通知;若剩余考生人数不足,则重新开放调剂系统报名并在学院网站公告开通时限,请考生们关注。
二、调剂专业需求
集美大学海洋食品与生物工程学院
2025年接受硕士研究生调剂的专业

三、调剂基本要求
1. 符合我校招生简章中规定的招生专业的报考条件;
2. 考生初试成绩必须符合国家A区进入复试基本分数要求;
3. 原则上,调剂考生第一志愿专业与调入专业相同相近,或初试科目与调入专业初试科目相同相近。相同相近专业详见上表,同等条件下择优进行复试。
4. 身体健康状况符合普通高校招生体检标准。
四、调剂复试程序及办法
调剂复试的程序及办法详见《集美大学海洋食品与生物工程学院2025年硕士研究生招生复试录取实施细则》,请有意调剂我院的考生做好复试资格审核材料及复试设备的准备工作(线上复试详情参考《集美大学海洋食品与生物工程学院2025年硕士研究生网络远程复试考生须知》)。
五、奖助学金政策
1.国家助学金:每生7200元/年(有固定工资收入的除外)。
2.学业奖学金:调剂生源研究生一年级每生5000元/年;二年级及以上根据学习成效评定,其中一等学业奖学金每生10000元/年(占比10%),二等学业奖学金每生8000元/年(占比20%),三等学业奖学金每生6000元/年(占比45%)。
3.国家奖学金:根据福建省下达指标每年评定国家奖学金,奖励标准为每生20000元/年。
4.学术成果奖:在校研究生参加科研活动取得成绩,由学生自主申报,学校根据集美大学研究生学术成果奖励办法每年进行评选奖励。
5.其他奖学金:可申报宋玉器先生研究生奖助学金、集友陈嘉庚教育基金会奖学金,每生600-1200元/年(约占学生数的12%)。
6.学习津贴:由导师按月发放,每生300-1000元/月。
7.另有勤工助学岗、家庭经济困难特区补助、医疗专项补助等。
有意调剂的考生请关注学院网站通知或来电咨询,联系电话:0592-6181774,联系人:周老师。
89
请有意调剂到我校的考生关注“中国研究生招生信息网”调剂系统(https://yz.chsi.com.cn/yztj/),我校调剂系统将于4月8日开通(对调剂生源不足的学科专业适当延长时间)。具体开通时间以研招网“调剂服务系统”开通时间为准。在调剂系统开通期间,考生可填报志愿,请考生及时登录并申请调剂中南林业科技大学相关学科专业。
中南林业科技大学发布2025年硕士研究生招生复试与录取工作方案


(因学校院系调整,部分学院的名称及学科专业划分已有所变更。鉴于研招网系统目前仍沿用旧学院信息,故在调剂过程中,考生需继续参照原学院名称及学科专业进行操作。如有任何疑问,欢迎随时咨询学校研究生招生办公室(0731-85623266))

1.学校在中国研究生招生信息网和学校研究生招生信息网上公布全日制与非全日制调剂学科专业。
2.学校在中国研究生信息网“全国硕士生招生调剂服务系统”上进行调剂,具体开通时间见学校、各学院的调剂公告。
3.考生填报信息后,研究生院将根据各学院提交的拟同意参加复试的考生名单及考生本人的填报志愿,审核后在网上发送“复试通知”,各学院通过电话、短信、邮件等方式逐一联系考生确认。考生须及时查看并在学院规定的时间内接受“复试通知”,否则视为自动放弃。未接到我校复试通知的考生,可在填写志愿36小时后自行更改调剂志愿。
4.调剂生复试后,我校将及时发放“待录取通知”,各学院通过电话、短信、邮件等方式逐一联系考生确认。考生须及时查看并在24小时内接受“待录取通知”,否则视为自动放弃。
5.省级教育招生考试机构进行终审,如不符合政策,将取消录取。
6.学校2025年各学院调剂公告如下,可点击文末阅读原文查阅(持续更新中)。
https://yjsb.csuft.edu.cn/zsgz/qrzss/202504/t20250401_169272.html?sessionid=-93176927
90
一、调剂专业
1. 学术硕士专业:植物学、动物学、微生物学、水生生物学、生物化学与分子生物学、遗传学、细胞生物学、课程与教学论(生物);
2. 专业硕士专业:生物与医药、农艺与种业、学科教学(生物)。
二、调剂程序
调剂流程严格执行教育部学生司的调剂政策和程序。
申请调剂条件:凡达到2025年全国硕士研究生入学考试初试合格分数线,符合条件的考生,如欲调剂至我校生命科学学院,在中国研究生招生信息网调剂系统开通之前,考生填写“2025年上海师范大学生命科学学院硕士研究生调剂申请表”(见附件),并通过电子邮件将调剂申请表及相关支持材料发送至下述的各个专业负责老师的邮箱。在“中国研究生招生信息网”(网址:http://yz.chsi.com.cn)调剂系统开通之后,考生必须登录“中国研究生招生信息网”的网上调剂系统填报调剂志愿并确认,否则调剂无效。
三、各专业负责老师及邮箱
请通过电子邮件将调剂申请表及相关支持材料发送至如下各个专业的负责老师
植物学:戴老师,daixiling2010@shnu.edu.cn
动物学:殷老师,zwyin@shnu.edu.cn
微生物学:袁老师,huayuan@shnu.edu.cn
水生生物学:魏老师,weilz@shnu.edu.cn
生物化学与分子生物学:周老师,zhouque@shnu.edu.cn
遗传学:崔老师,cuilj@shnu.edu.cn
细胞生物学:宋老师,ylsong@shnu.edu.cn
课程与教学论(生物):李老师,lihuishnu@shnu.edu.cn
生物与医药:王老师,wangwenfang@shnu.edu.cn
农艺与种业:孙老师,sunmeihong@shnu.edu.cn
学科教学(生物):李老师,lihuishnu@shnu.edu.cn
四、调剂复试时间
学院将在“中国研究生招生信息网”调剂服务系统开通后尽快开展复试相关工作。调剂复试时间待定,具体情况另行通知。
91
生物工程一级学科学硕、生物与医药领域专硕开放调剂,各方向接受调剂名额https://gd.dlnu.edu.cn/docs/20250330120922437688.pdf,生物工程一级学科遴选规则https://gd.dlnu.edu.cn/docs/20250330114223087573.pdf,生物与医药遴选规则https://gd.dlnu.edu.cn/docs/20250330114412158947.pdf,详情见学院官网:https://gd.dlnu.edu.cn/zs/
92
2025年硕士研究生食品科学与工程学硕(14名)、生物与医药专硕(18名,食品工程、发酵工程)有调剂名额,欢迎推荐报名。https://graduate.nxu.edu.cn/info/1020/8426.htm
93
一、调剂专业及要求
考生相关条件需符合教育部和学校的调剂政策及要求,其报考专业要求及初试科目成绩要求和遴选办法如下。
1.符合调入专业的报考条件和初试基本成绩要求。
2.接受调剂的专业及原报考专业(第一志愿报考专业)
要求如下:

二、调剂系统开放具体时间
2025年4月8日,开放时间不低于 12 小时,具体时间稍后公布。
三、调剂及复试的程序和要求
1.我院将在全国硕士研究生招生信息网调剂服务系统上,对符合调剂要求的考生发送复试通知。考生须在系统上及时确认是否同意接受并按要求参加我院的复试,未在规定时间内确认的,视同放弃。
2.复试采用线上复试方式进行(复试时间另行通知)。其他按照《仲恺农业工程学院2025年硕士研究生招生复试录取办法》《仲恺农业工程学院轻工食品学院2025年硕士研究生招生复试工作细则》执行。
3.调剂志愿锁定时间为24小时,锁定时间到达后,如学院未明确受理意见,系统自动解锁。请考生认真查看调剂要求,在志愿锁定时间内我院不予解锁。
四、学院联系人及电话
联系人:李老师
联系电话:020-89003181(周一至周五:上午8:00-12:00,下午14:30-17:30)
联系邮箱:378041564@qq.com
94
一、接收调剂专业

注:信息来源于诸多渠道,请各位考生谨慎辨别。
往期内容,点击:
2025食品、生物研究生调剂信息汇总(2025.03.29)
2025食品、生物研究生调剂信息汇总(2025.03.31)

专门为大家准备了食品和生物相关专业的研招群,群里会实时更新研招信息,请同学们进入食品研究生研招1、2群-《食品工业科技》,入群请备注:报+学校+姓名。


《食品工业科技》免费发布高校研招信息,请老师扫二维码进行填写:

《食品工业科技》收集优质学生信息版,请学生扫二维码进入填写:

食品科学家论文汇总
(点击专家姓名,查看论文)
《食品工业科技》特邀主编专栏征稿
《食品工业科技》客座主编专栏征稿:地方特色食品:加工技术、感官品质、风味特性和营养健康☚
《食品工业科技》特邀主编专栏征稿:“十四五”国家重点研发计划“陕西秦巴山区特色经济作物、果蔬产业关键技术集成与示范”☚
《食品工业科技》特邀主编专栏征稿:果蔬基料制造:基础理论,新型加工、质量控制与智能制造☚
群聊:食品工业科技作者群

温
馨
提
示
我刊正式组建微信作者群,为作者提供更多的学术与论文资讯,如需进群,请联系刘老师(微信:上方二维码,电话:87244117-8062)。

版权声明


