EI收录,
入选中国科技期刊卓越行动计划
北部湾大学食品工程学院,广西高校北部湾海产品高值化利用与预制食品重点实验室,钦州市食品风味分析与调控重点实验室的陈美花,廖杏莲,牛改改,蓝尉冰,庞庭才等人主要介绍了响应面法优化余甘果百香果低糖复合果冻配方的研究目的、意义及方法。通过采用功能性胶凝剂、低热量甜味剂以及营养丰富、保健功效突出的果蔬为原料,结合可得然胶与魔芋胶、黄原胶的复配,并添加赤藓糖醇,将余甘果泥、百香果汁、复配胶、赤藓糖醇等原料用于果冻的生产,可以提高果冻的营养价值和保健功效,减少胶凝剂的用量,提供天然的酸度,改善果冻的风味和色泽,为消费者尤其是糖尿病人或减重人群提供新的选择,促进经济发展。
重点介绍了响应面法优化余甘果百香果低糖复合果冻配方,通过分析实验结果,得出结论:当百香果汁添加量为17.5%时,复合果冻的感官评分最高,随着百香果汁添加量的增加,复合果冻的感官评分先显著上升后显著下降,当百香果汁添加量为17.5%时,果冻呈橘黄色,富有光泽,表面平整光滑,酸甜适中,余甘果与百香果风味协调,香气浓郁,软硬适中,弹性和咀嚼性较好,果冻的感官品质最高。
图 1 百香果汁添加量对复合果冻感官品质的影响
Figure 1. Effect of added amount of passion fruit juice on sensory quality of compound jelly
注:不同字母表示差异显著(P<0.05),图2和图3同。
图 2 复配胶添加量对复合果冻感官品质的影响
Figure 2. Effect of added amount of compound glue on sensory quality of compound jelly
图 3 赤藓糖醇添加量对复合果冻感官品质的影响
Figure 3. Effect of added amount of erythritol on sensory quality of compound jelly
图 4 两因素交互作用对感官评分影响的响应面图
Figure 4. Response surface diagram of the interaction between two factors on sensory score
表 1 响应面试验的因素及水平
Table 1 Factors and levels of response surface experiment
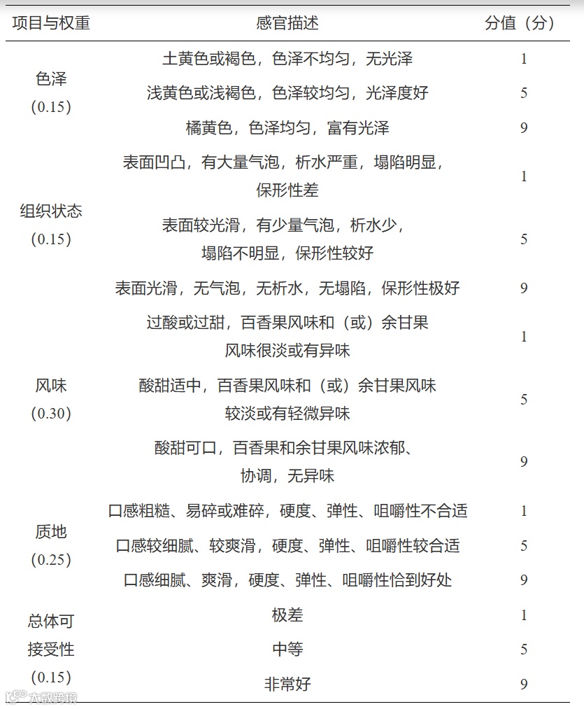
表 2 复合果冻感官评价标准
Table 2 Sensory evaluation criteria of compound jelly
表 3 百香果汁添加量对复合果冻色泽的影响
Table 3 Effect of added amount of passion fruit juice on color of compound jelly
表 4 百香果汁添加量对复合果冻质构特性的影响
Table 4 Effect of added amount of passion fruit juice on texture properties of compound jelly
表 5 复配胶添加量对复合果冻色泽的影响
Table 5 Effect of added amount of compound glue on color of compound jelly
表 6 复配胶添加量对复合果冻质构特性的影响
Table 6 Effect of added amount of compound glue on texture properties of compound jelly
表 7 赤藓糖醇添加量对复合果冻色泽的影响
Table 7 Effect of added amount of erythritol on color of compound jelly
表 8 赤藓糖醇添加量对复合果冻质构特性的影响
Table 8 Effect of added amount of erythritol on texture properties of compound jelly
表 9 响应面试验方案及结果
Table 9 Scheme and results of response surface experiment
表 10 回归模型方差分析
Table 10 Analysis of variance of regression model
表 11 回归模型可信度分析
Table 11 Reliability analysis of regression model
引用本文:陈美花,廖杏莲,牛改改,等. 响应面法优化余甘果百香果低糖复合果冻配方[J]. 食品工业科技,2024,45(13):195−203. doi: 10.13386/j.issn1002-0306.2023080210.
Citation: CHEN Meihua, LIAO Xinglian, NIU Gaigai, et al. Optimization of the Formulation of Low-sugar Compound Jelly of Phyllanthus emblica L. and Passion Fruit by Response Surface Methodology[J]. Science and Technology of Food Industry, 2024, 45(13): 195−203. (in Chinese with English abstract). doi: 10.13386/j.issn1002-0306.2023080210.
基金项目:广西自然科学基金项目(2021GXNSFBA196067);广西自然科学基金项目(2023GXNSFBA026244);广西高校中青年教师科研基础能力提升项目(2017KY0808);广西高校中青年教师科研基础能力提升项目(2023KY0447);高层次人才科研启动经费项目(23KYQD14)。
通信作者简介
陈美花,女,副教授,承担本科生课程主要有:《食品原料学》、《食品营养学》、《食品工艺学实验》等。指导学生获“互联网+”大学生创新创业大赛省级银奖1项、省级优秀奖1项。主要从事生鲜食品保鲜与加工相关的研究工作。近年来主持完成市厅级科研课题1项,主持完成省级教改课题1项,主持省级一流课程1门。
(以上信息来自北部湾大学食品工程学院官网)
本文内容由《食品工业科技》官网www.spgykj.com AI自动生成,欢迎点击阅读原文,获取原文进一步深读。
食品科学家论文汇总
(点击专家姓名,查看论文)
《食品工业科技》特邀主编专栏征稿
《食品工业科技》客座主编专栏征稿:地方特色食品:加工技术、感官品质、风味特性和营养健康☚
《食品工业科技》特邀主编专栏征稿:“十四五”国家重点研发计划“陕西秦巴山区特色经济作物、果蔬产业关键技术集成与示范”☚
《食品工业科技》特邀主编专栏征稿:果蔬基料制造:基础理论,新型加工、质量控制与智能制造☚
群聊:食品工业科技作者群
温
馨
提
示
我刊正式组建微信作者群,为作者提供更多的学术与论文资讯,如需进群,请联系刘老师(微信:上方二维码,电话:87244117-8062)。
版权声明

