EI收录,
入选中国科技期刊卓越行动计划
哈尔滨商业大学食品工程学院的马永强,牛绩超,尤婷婷,赵若冰等人重点讨论了Pickering乳液的稳定性及其在食品领域的应用进展。传统乳液通过物理化学方式迫使油水相分离,但稳定性低、成本高、毒性强,需借助乳化剂维持稳定。而Pickering乳液则通过固体颗粒的稳定作用,具有稳定性高、毒性低、环保性强、生物相容性好等优势,目前已广泛应用于化妆品、医药、食品、化工、材料等多个领域。本章节还从固体颗粒的类型、形状、浓度、表面电荷、油水相体积分数、湿润性六个方面分析影响其稳定性的因素,并总结了Pickering乳液在食品工业领域的发展应用进展。
1 Pickering乳液的稳定机制
本章节重点阐述了Pickering乳液的稳定性及其在食品领域的应用进展。乳液的稳定性是通过颗粒在两相界面上的吸附形成机械屏障,改变颗粒间的空间位阻而实现的,是一个热力学不可逆过程。解吸自由能和三相接触角、颗粒半径、界面张力密切相关。当r和越大,越接近90°时,颗粒脱离界面的解吸能远大于热能,从而使乳液体系越稳定。界面膜的形成是来自颗粒与颗粒之间以及颗粒与两相之间的相互作用力。颗粒与液滴之间在范德华力、静电、疏水等作用下形成多层吸附层或凝胶网络,并使吸附层具有一定的刚性、粘弹性和机械强度,降低颗粒的迁移速率,阻碍液滴絮凝和聚结,从而提供一道物理屏障促进了乳液的稳定性。
2 影响Pickering乳液稳定性的因素
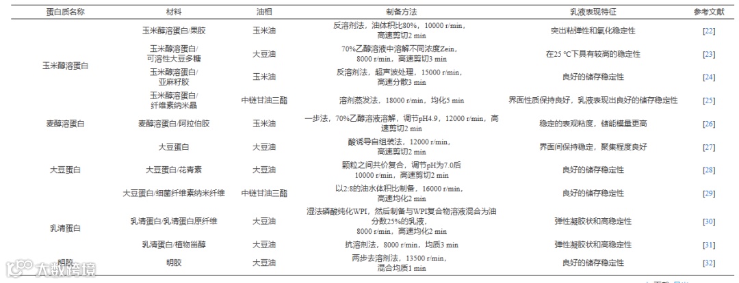
本章节重点阐述了影响Pickering乳液稳定性的因素,包括无机颗粒、天然大分子物质和有机颗粒。无机颗粒如SiO、TiO、MMT和CNTs等,易改性、耐酸碱、形态清晰、尺寸范围广等特点,但SiO表面带有Si-OH基团,产生很强的亲水性,在酸碱条件下易聚集,导致乳液不稳定。天然大分子物质如蛋白质基颗粒、多糖基颗粒和多酚基颗粒等,富含多种氨基酸,拥有良好的界面空间和乳化活性,但也需经过化学改性才能得到更稳定的Pickering乳液。有机颗粒中大多数为天然大分子物质,如醇溶蛋白、大豆蛋白、乳清蛋白、明胶等,富含多种氨基酸,拥有良好的界面空间和乳化活性,其结构、可持续性、生物降解性及相容性深受研究者关注。
3 Pickering乳液在食品领域的应用
图 1 传统乳液和Pickering乳液示意图
Figure 1. Schematic diagram of the traditional emulsions and Pickering emulsions
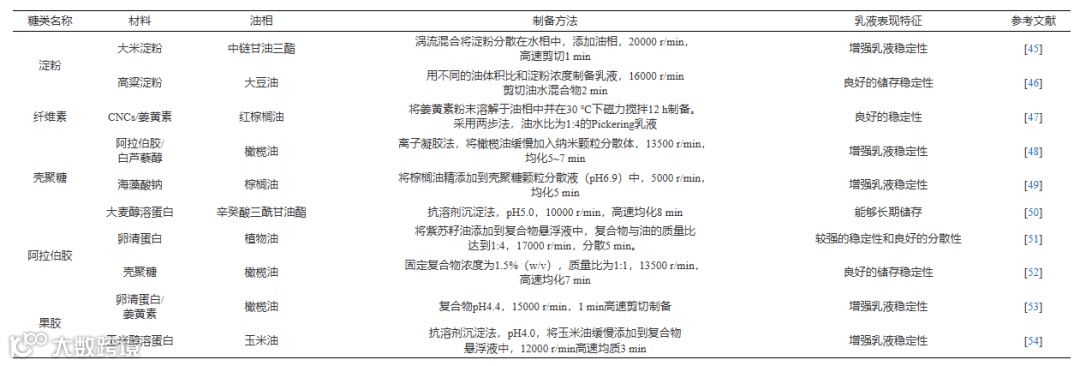
Table 1. Study on several protein based particles for stabilizing Pickering emulsions
Table 2. Study on several polysaccharide based particles for stabilizing Pickering emulsions
图 2 智能活性膜的示意图
Figure 2. Schematic diagram of the intelligent active film
Figure 3. Schematic diagram of the Pickering emulsions prepared by regulating molecular interactions between gelatin and catechin
Figure 4. Process of the Pickering emulsions gel prepared by whey protein isolate and chitosan
Figure 5. Schematic diagram of dummy imprinting by the Pickering emulsions polymerization
图 6 Pickering乳液聚合的虚拟压印示意图
Figure 6. Schematic diagram of dummy imprinting by the Pickering emulsions polymerization
图 7 Pickering乳液聚合的虚拟压印示意图
Figure 7. Schematic diagram of dummy imprinting by the Pickering emulsions polymerization
引用本文:马永强,牛绩超,尤婷婷,等. Pickering乳液的稳定性研究及其在食品领域的应用进展[J]. 食品工业科技,2023,44(23):376−386. doi: 10.13386/j.issn1002-0306.2023030079.
Citation: MA Yongqiang, NIU Jichao, YOU Tingting, et al. Research on the Stability of Pickering Emulsion and Its Application in Food Field[J]. Science and Technology of Food Industry, 2023, 44(23): 376−386. (in Chinese with English abstract). doi: 10.13386/j.issn1002-0306.2023030079.
基金项目:黑龙江省应用技术研究与开发项目(GA20B301)。
本文内容由《食品工业科技》官网www.spgykj.com AI自动生成,欢迎点击阅读原文,获取原文进一步深读。
食品科学家论文汇总
(点击专家姓名,查看论文)
《食品工业科技》特邀主编专栏征稿
《食品工业科技》客座主编专栏征稿:地方特色食品:加工技术、感官品质、风味特性和营养健康☚
《食品工业科技》特邀主编专栏征稿:“十四五”国家重点研发计划“陕西秦巴山区特色经济作物、果蔬产业关键技术集成与示范”☚
《食品工业科技》特邀主编专栏征稿:果蔬基料制造:基础理论,新型加工、质量控制与智能制造☚
群聊:食品工业科技作者群
温
馨
提
示
我刊正式组建微信作者群,为作者提供更多的学术与论文资讯,如需进群,请联系刘老师(微信:上方二维码,电话:87244117-8062)。
版权声明

