EI收录,
入选中国科技期刊卓越行动计划
摘要
目的:探讨萝卜硫素(Sulforaphane,SFN)对胰腺癌PANC-1细胞增殖、周期、转移和凋亡的影响及其机制。方法:将PANC-1细胞随机分为四组:对照组(sh-NC)、SFN组(sh-NC+SFN)、实验组(sh-TP53)和sh-TP53+SFN组,并制备不同浓度的SFN溶液(0、6、8、10、16和20 μg/mL)。细胞增殖-毒性检测(Cell counting Kit-8,CCK-8)试剂盒检测细胞存活率,划痕实验和Transwell实验检测细胞迁移和侵袭能力,流式细胞术用于分析细胞周期和细胞凋亡能力,蛋白免疫印迹法(Western Blot,WB)检测凋亡蛋白B淋巴细胞瘤-2相关X蛋白(B-cell lymphoma 2 associated X protein,Bax)、B淋巴细胞瘤-2蛋白(B-cell lymphoma 2,Bcl-2)、半胱氨酸天冬氨酸蛋白酶3(Cysteinyl aspartate specific proteinase-3,Caspase-3)和半胱氨酸天冬氨酸蛋白酶9(Cysteinyl aspartate specific proteinase-9,Caspase-9),周期蛋白细胞周期蛋白依赖性激酶1(cyclin-dependent protein kinase 1,CDK1)和细胞周期蛋白B(Cyclin B),转移蛋白基质金属蛋白酶-9(Matrix metallopeptidase-9,MMP-9)和E-钙粘蛋白(E-cadherin),p53信号通路中生长停滞与DNA损伤诱导蛋白45A(growth arrest and DNA damage inducible alpha,GADD45A),细胞周期依赖性蛋白激酶抑制因子1A(cyclin-dependent kinase inhibitors 1A,p21)和肿瘤蛋白p53(Tumor protein p53,TP53)的表达水平,研究SFN对细胞增殖以及p53信号通路的影响。结果:SFN以浓度依赖性的方式抑制PANC-1细胞增殖。与对照组相比,SFN处理后的PANC-1细胞增殖率显著降低(P<0.001);迁移及侵袭能力减弱(P<0.01,P<0.0001);阻滞PANC-1细胞在G2/M期(P<0.0001);同时促进细胞凋亡(P<0.0001);上调Bax、Caspase-3、Caspase-9、E-cadherin、GADD45A、p21和TP53的蛋白水平,下调Bcl-2、CDK1、Cyclin B和MMP-9的蛋白水平(P<0.05,P<0.01,P<0.001,P<0.0001)。与SFN组相比,敲低TP53能显著下调SFN抑制PANC-1细胞增殖、迁移、侵袭和阻滞在G2/M期的能力,显著下调SFN促进PANC-1细胞凋亡的能力,下调Bax、Caspase-3、Caspase-9、E-cadherin、GADD45A、p21和TP53的蛋白水平,上调Bcl-2、CDK1、Cyclin B和MMP-9的蛋白水平(P<0.05,P<0.01,P<0.001,P<0.0001)。结论:SFN抑制胰腺癌PANC-1细胞活性与激活p53信号通路相关。
结果与分析
2.1 SFN 对 PANC-1 细胞增殖的抑制作用

图 1 SFN 对 PANC-1 细胞增殖能力的影响
Fig.1 Effect of sulforaphane on the proliferative capacity of PANC-1 cells
注:A:SFN 结构式;B:SFN 处理后 PANC-1 细胞存活率,0 μg/mL 为 空 白 对 照 组 ; 与 空 白 对 照 组 比 较 , *P<0.05,****P<0.0001。
2.2 敲低 TP53 对 PANC-1 细胞增殖的影响
TP53 基因是人类癌症发生时最常见的基因,其表达的 p53 蛋白定位于第 17 号染色体,是一种调节多种基因表达的转录因子,具有强大的抑癌功能。因此对 TP53 基因进行敲低处理,检验 SFN对 PANC-1 细胞的抑制作用。由图 2A、2B 的 WB结果可知,实验组 TP53 蛋白表达水平与对照组相比极显著降低(P<0.01),说明 TP53 基因敲低成功,可以进行后续实验。图 2C 结果表明,与对照组比较,SFN 组和 sh-TP53+SFN 组细胞存活率显著降低(P<0.001,P<0.05),提示 SFN 能够抑制癌细胞增殖,TP53 敲低后实验组细胞存活率增加,差异高度显著(P<0.001),说明 TP53 敲低促进了 PANC-1 细胞增殖。TP53 敲低后与 SFN 组相比,sh-TP53+SFN 组细胞存活率同样增加,且具有显著性(P<0.05),证明TP53 的表达水平影响了 SFN 对 PANC-1 细胞的抑制效果。

图 2 敲低 TP53 对 PANC-1 细胞增殖的影响
Fig.2 Effect of knockdown of TP53 on proliferation of PANC-1 cell
注:A:Western Blot 检测细胞中 TP53 蛋白的表达;B:定量分析 TP53 蛋白表达水平;C:敲低 TP53 后 SFN 对 PANC-1 细胞 增 殖 抑 制 效 果 ;与 对 照 组 比 较 , *P<0.05、 **P<0.01、***P<0.001、 ****P<0.0001;与 SFN 组 比 较 , #P<0.05、 ##P<0.01、###P<0.001、####P<0.0001;“-”代表转染两种质粒后未添加 SFN 的处理组,“+”代表转染两种质粒后添加SFN 的处理组,图 3~图 6 同。
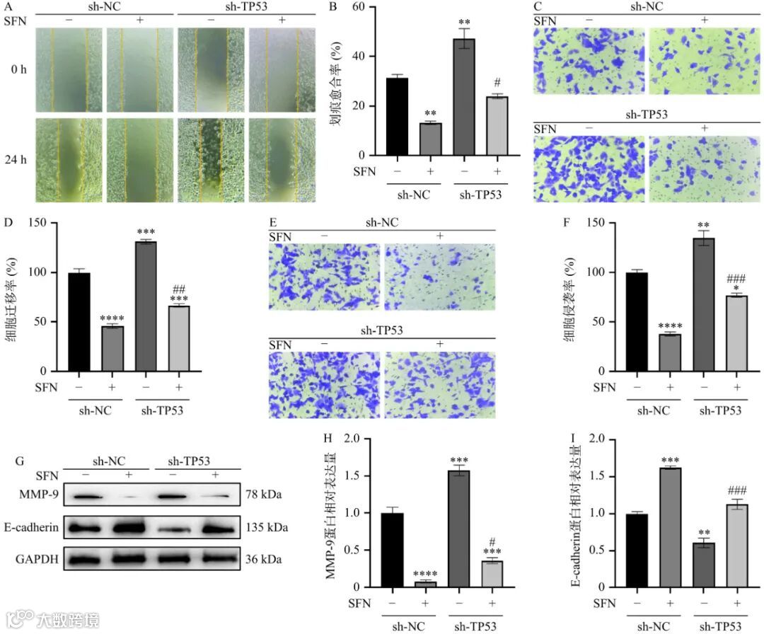
2.3 敲低 TP53 对 PANC-1 细胞转移的影响

图 3 敲低 TP53 对 PANC-1 细胞转移的影响
Fig.3 Effect of knockdown of TP53 on metastasis of PANC-1 cell
注:A:细胞划痕图(40×);B:划痕愈合率;C:细胞迁移图(200×);D:细胞迁移率;E:细胞侵袭图(200×);F:细胞侵袭率;G:Western Blot 检测细胞中转移相关蛋白的表达;H:定量分析 MMP-9 蛋白表达水平;I:定量分析 E-cadherin 蛋白表达水平。
2.4 敲低 TP53 对 PANC-1 细胞周期阻滞的影响
制 Cyclin B 和 CDK1 的表达,调控 G2/M 期蛋白表达水平阻断细胞周期进程,抑制 PANC-1 细胞增殖,同时敲低 TP53 后实验组 Cyclin B 和 CDK1 蛋白表达水平升高,并且与 SFN 组相比,sh-TP53+SFN 组Cyclin B 和 CDK1 蛋白表达水平同样升高,说明TP53 基因参与了 SFN 对 PANC-1 细胞周期蛋白的调控过程。

图 4 敲低 TP53 后对 PANC-1 细胞周期的影响
Fig.4 Effect of knockdown of TP53 on cycle of PANC-1 cell
注:A:流式细胞术检测细胞周期;B:细胞各个周期比例;C:Western Blot 检测细胞 G2/M 周期相关蛋白的表达;D:定量分析CDK1 蛋白表达水平;E:定量分析 Cyclin B 蛋白表达水平。

图 5 敲低 TP53 对 PANC-1 细胞凋亡的影响
Fig.5 Effect of knockdown of TP53 on apoptosis of PANC-1 cell
注:A:流式细胞术检测细胞凋亡;B:细胞各个凋亡时期比例;C:Western Blot 检测细胞中凋亡相关蛋白的表达;D:定量分析Bax 蛋白表达水平;E:定量分析 Bcl-2 蛋白表达水平;F:定量分析 Caspase-3 蛋白表达水平;G:定量分析 Caspase-9 蛋白表达水平。
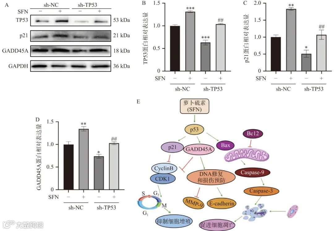
2.6 敲低 TP53 对 p53 信号通路蛋白表达的影响
已有研究表明,当 TP53 蛋白被激活后,p21 作为下游蛋白迅速表达,其作为细胞周期蛋白激酶抑制剂,能够抑制 Cyclin B/CDK1 的结合活化,阻滞正常细胞 G2/M 周期进程。生长阻滞 DNA 损伤基因家族中的 GADD45A 参与调节包括细胞增殖、侵袭与迁移在内的肿瘤生长。为了探究敲低 TP53 基因如何影响 SFN 对 PANC-1 细胞信号通路的影响,测定了 TP53、p21 和 GADD45A 的表达水平。结果如图 6A~D 所示,与对照组相比,SFN 组和 sh-TP53+SFN 组 TP53 蛋白表达水平增加,进而激活下游 p21和 GADD45A 的表达,结合转移、周期和凋亡蛋白检测结果推测 SFN 能够上调 TP53 表达激活 p53信号通路以及下游相关蛋白表达进而抑制 PANC-1 细胞活性,SFN 干预机制图如图 6E 所示。而敲低TP53 后实验组中 TP53、p21 和 GADD45A 的蛋白表达下降,同时敲低后与 SFN 组相比,sh-TP53+SFN组 TP53、p21 和 GADD45A 的蛋白表达同样下降,证明 TP53 基因敲低后降低 SFN 对 p53 信号通路的激活作用,影响 SFN 对 PANC-1 细胞的作用效果。

图 6 敲低 TP53 后对激活 p53 信号通路影响
Fig.6 Effect of knockdown of TP53 on activation of p53 signaling pathway
注:A:Western Blot 检测细胞中通路相关蛋白的表达;B:定量分析 TP53 蛋白表达水平;C:定量分析 p21 蛋白表达水平;D:定量分析 GADD45A 蛋白表达水平;E:SFN 激活 p53 信号通路机制图。
Citation: REN Ziyi, GUO Danyue, FENG Danqi, et al. Sulforaphane Inhibits Pancreatic Cancer PANC-1 Cell Activity through Activation of the p53 Signaling Pathway[J]. Science and Technology of Food Industry, 2025, 46(17): 420−428. (in Chinese with English abstract). doi: 10.13386/j.issn1002-0306.2024090130.
基金项目:河北省自然科学基金资助项目(C2022204224);河北省现代农业产业技术体系蔬菜产业创新团队项目(HBCT2023100206)。
通信作者简介

王向红,二级教授,博士生导师,太行学者特聘教授,河北农业大学第八届学术委员会副主任委员。主要研究方向为食品营养与安全、功能性食品化学。主持及主研国家自然基金面上项目、国家自然基金区域创新发展联合基金重点项目、科技部“乡村产业共性关键技术研发与集成应用“重点专项、国家“十三五”重点研发计划、“十二五”科技支撑计划、“十一五”科技支撑计划、“863”计划、国家公益性行业科研专项以及河北省科技支撑项目等20余项课题的研究工作,获得河北省科技进步二等奖1项,河北省技术发明二等奖1项,河北省山区创业二等奖1项,河北省科技进步三等奖1项,市级一等奖3项,二等奖2项,授权国际发明2项,国家发明专利13项,以第一作者/通讯作者在国内外学术期刊发表论文200余篇,其中SCI收录75篇,EI收录21篇,指导培养博士生11名,硕士生60名。

刘卫华,副教授,硕士生导师,主要研究方向为:食品营养与安全、功能性食品化学。主讲《食品化学》、《食品化学实验》、《营养与健康》等课程。主持河北省科技厅、河北省自然科学基金等项目。近年来荣获河北省科技进步二等奖、保定市科技进步一等奖、河北农业大学教学成果二等奖,发表论文40余篇,其中SCI收录9篇,EI收录3篇。参编《食品安全性评价》《食品化学》等教材。
或登录www.spgykj.com阅览全文。
食品科学家论文汇总
(点击专家姓名,查看论文)
《食品工业科技》特邀主编专栏征稿
《食品工业科技》特邀主编专栏征稿:果蔬基料制造:基础理论,新型加工、质量控制与智能制造☚
《食品工业科技》特邀主编专栏征稿:☚
群聊:食品工业科技作者群
温
馨
提
示
我刊正式组建微信作者群,为作者提供更多的学术与论文资讯,如需进群,请联系刘老师(微信:上方二维码,电话:87244117-8062)。
版权声明

