
温馨提醒
2024年只剩最后一个月了,

今年的车船税您申报了吗?



一般情况下,保险公司在收取机动车第三者责任强制保险费(以下简称交强险)时,应代收代缴当年的车船税,但是无需投保交强险的挂车、船舶、单位内部行驶的车辆等,没有扣缴义务人的,需要纳税人自行申报缴纳。

如果您还没有申报缴纳
请注意要在12月31日前
缴清当年应缴纳的车船税
逾期不仅会有滞纳金,而且会影响车船年检
01

车船税的纳税义务人
根据《中华人民共和国车船税法》及其实施条例的规定,在中华人民共和国境内属于《车船税税目税额表》规定的车辆、船舶(以下简称车船)的所有人或者管理人,为车船税的纳税人,应当依法缴纳车船税。包括依法应当在车船登记管理部门登记的机动车辆和船舶,也包括依法不需要在车船登记管理部门登记的在单位内部场所行驶或者作业的机动车辆和船舶。
上述车辆包括乘用车、商用车(包括客车、货车)、半挂牵引车、三轮汽车、低速载货汽车、挂车、专用作业车、轮式专用机械车、摩托车。
02

纳税义务发生时间
车船税纳税义务发生时间为取得车船所有权或者管理权的当月。
03

申报期限
车船税按年申报缴纳,福建省规定:
☑对由扣缴义务人代收代缴车船税的纳税人,车船税纳税时间为纳税人购买机动车交强险的当日。
☑对实行自行申报缴纳车船税的纳税人,车船税申报纳税时间为当年1月1日至12月31日。
☑对每年12月新购车船的纳税人,车船税申报纳税时间为次年1月31日前。
04

申报缴纳方式
(一)代收代缴
从事机动车第三者责任强制保险业务的保险机构为机动车车船税的扣缴义务人,应当在收取保险费时依法代收车船税。由保险机构在办理机动车交强险业务时代收代缴机动车的车船税,节约征纳双方的成本。扣缴义务人已代收代缴车船税的,纳税人不再向车辆登记地的主管税务机关申报缴纳车船税。
(二)自行申报
对于船舶和无需投保交强险的挂车、单位内部场所行驶或者作业的机动车辆,以及保险公司应扣缴而没有扣缴车船税的车船税纳税人,应当向主管税务机关自行申报缴纳车船税。
05

应纳税额
车船税按年申报缴纳,分月计算,一次缴清全年税款。
购置的新车船,购置当年的应纳税额自纳税义务发生的当月起按月计算。应纳税额为年应纳税额除以12再乘以应纳税月份数。
☑在一个纳税年度内,已完税的车船被盗抢、报废、灭失的,纳税人可以凭有关管理机关出具的证明和完税凭证,向纳税所在地的主管税务机关申请退还自被盗抢、报废、灭失月份起至该纳税年度终了期间的税款。
☑已办理退税的被盗抢车船失而复得的,纳税人应当从公安机关出具相关证明的当月起计算缴纳车船税。
☑已缴纳车船税的车船在同一纳税年度内办理转让过户的,不另纳税,也不退税。

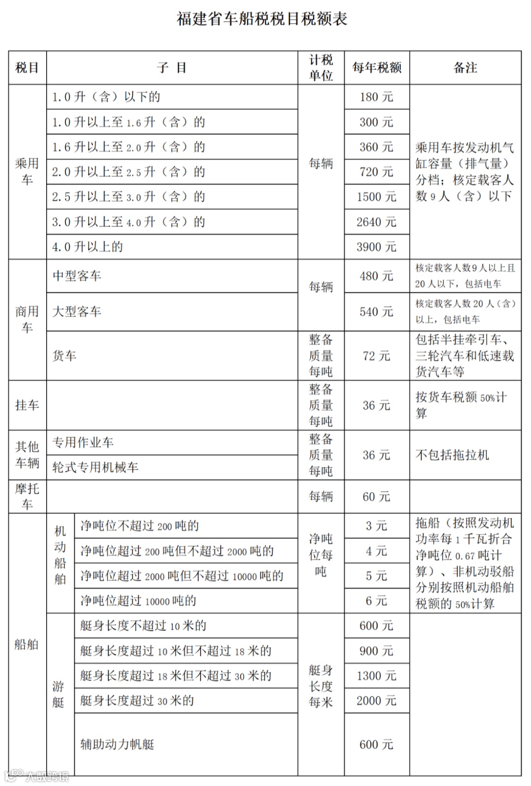
(↑点击查看大图↑)





