居民个人综合所得,是指居民个人取得的工资、薪金所得,劳务报酬所得,稿酬所得,特许权使用费所得。按现行税法规定,扣缴义务人在向居民个人支付这四项所得时,应按规定分月或分次预扣预缴个人所得税;需要办理综合所得汇算清缴的,应当在取得所得的次年3月1日至6月30日办理。
应纳税额 =(综合所得收入额 -60 000 元 - 专项扣除 - 专项附加扣除 - 依法确定的其他扣除 - 捐赠)× 适用税率 - 速算扣除数
(一)工资、薪金所得,以年度收入减去不征税收入、免税收入的余额为收入额。
(二)劳务报酬所得、特许权使用费所得的收入额按取得劳务报酬、特许权使用费收入减除 20% 计算。
(三)稿酬所得的收入额为在稿酬收入 70% 的基础上减除 20% 计算,即收入额为实际取得稿酬收入的 56%。
专项扣除包括居民个人按照国家规定的范围和标准缴纳的基本养老保险、基本医疗保险、失业保险等社会保险费和住房公积金等。
提示:个人超过规定比例和标准缴纳的“三险一金”,不可税前扣除。单位超过规定比例和标准为个人缴付“三险一金”的 ,超过部分应并入个人当期的工资、薪金收入, 计征个人所得税。
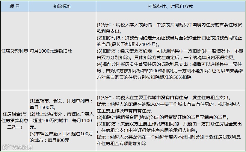
专项附加扣除包括子女教育、继续教育、大病医疗、住房贷款利息或者住房租金、赡养老人、3 岁以下婴幼儿照护等支出。其具体标准如下:
举例1:漆某及配偶在工作的省会城市无自有住房。2024年2月签订的住房租赁合同约定每月租金2000元,租期为2024年3月至2025年2月,其女儿 2024年6月大学毕业后,一直在备考研究生,并于2024年9月入学读研,请计算2024年漆某专项附加扣除的最高金额。
解析:纳税人在省会城市没有自有住房,发生的住房租金支出按照1500元/月扣除,扣除时限为租赁合同(协议)约定的租赁期开始的当月至结束的当月,漆某的住房租金支出在2024年最多可以扣除10个月;子女教育的扣除标准为 2000元/月/人,扣除时限为子女接受全日制学历教育入学的当月至全日制学历教育结束的当月,因此漆某在2024年只能扣除其女儿入学读研期间的专项附加扣除,漆某的子女教育支出在2024年最多可以扣除4个月。
综上,漆某2024年专项附加扣除最高金额 =1500×10+2000×4=23000元。
举例2:假定某居民个人纳税人为独生子女,2024年交完社保和公积金后共取得税前工资收入200000 元,劳务报酬 10000 元,稿酬 10000 元。该纳税人有两个年满 3 周岁的小孩且均由其扣除子女教育专项附加扣除,此外,父母健在且均已年满 60 周岁。计算其当年应纳个人所得税额。
解析:(1)劳务报酬所得减除 20% 费用后计入全年综合所得,稿酬所得减除 20% 费用后再减按70% 计入全年综合所得。
(2)两个小孩年满3周岁,可扣除子女教育专项附加扣除全年共计 48000 元(2000元×2人×12个月),父母健在且均已年满 60 周岁,赡养老人专项附加扣除全年共计36000元(3000 元×12 个月)。
(3) 全年应纳税所得额 =200000+10000×(1-20%)+10000×(1-20%)×70%-60000-48000-36000=69600(元),适用税率为10%、速算扣除数为 2520 元。
综上,应纳个人所得税额 =69600×10%-2520=4440(元)。
包括个人缴付符合国家规定的企业年金、职业年金、个人购买符合国家规定的商业健康保险、税收递延型商业养老保险的支出以及国务院规定可以扣除的其他项目(如个人养老金)。
上述专项扣除、专项附加扣除和依法确定的其他扣除,以居民个人一个纳税年度的应纳税所得额为限进行扣除;一个纳税年度扣除不完的,不得结转以后年度扣除。
可依法扣除的捐赠支出,指当年符合条件的公益慈善事业捐赠。



