(三十二)江苏海洋大学
2020年硕士研究生招生调剂公告
各位考生:
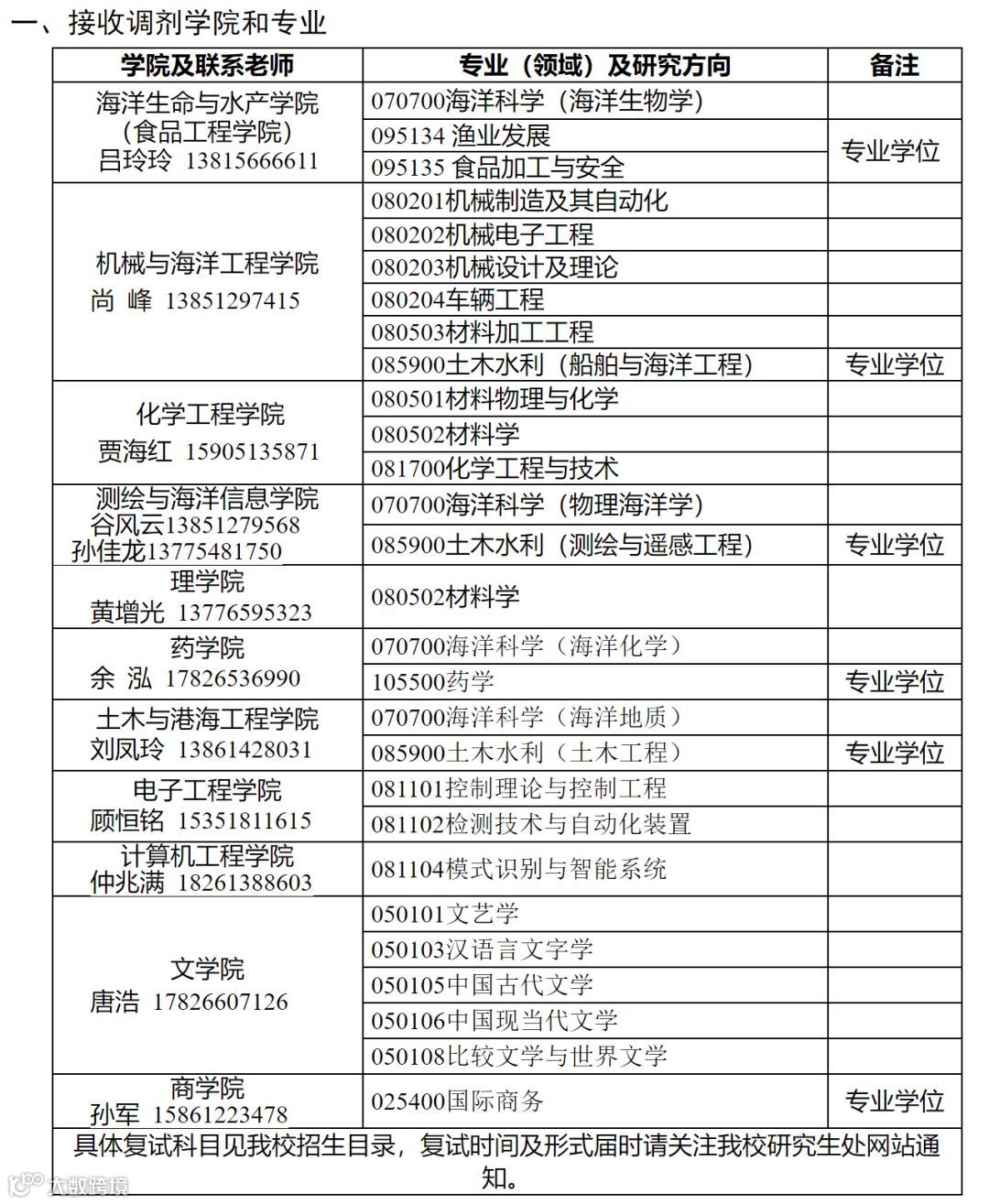
我校2020年下列专业、领域有调剂名额(均为全日制),具体事项如图:

二、调剂要求
符合国家2020年一区研究生招生复试基本要求;调入专业与第一志愿报考专业相同或相近;初试科目与调入专业初试科目相同或相近,其中统考科目原则上应当相同。
三、调剂程序
(一)预调剂
在国家分数线公布之前,考生需填写《江苏海洋大学2020年硕士研究生调剂考生信息登记表》,并发送至邮箱yjsc@jou.edu.cn。
(二)正式调剂
1.信息填报。国家复试分数线公布后,考生务必在国家规定的调剂时间登陆“中国研究生招生信息网”(http://yz.chsi.com.cn/),按要求填写个人调剂信息(按照2020年教育部相关文件要求)。调剂考生未经调剂系统,不予录取。
2.接收复试通知并参加复试。资格审核后,我校通过“中国研究生招生信息网”调剂系统向审核合格的考生发出复试通知,请考生在规定时间内回复确认并按学校规定进行复试。我校硕士研究生复试将根据江苏省教育考试院要求进行组织。
3.确认“待录取”。收到我校“待录取”通知的复试合格调剂考生,应在规定时间内登陆研招网确认。
4.具体调剂办法请考生及时关注我校研究生处网站。
四、学费及奖助学金
(一)学费标准。全日制学术型硕士研究生为8000元/学年,全日制专业学位硕士研究生(MPA除外)为6000元/学年。学制均为3年。
(二)奖助体系。由国家奖学金、国家助学金、新生奖学金、学业奖学金、“三助一辅”岗位津贴和助学贷款组成。新入学全日制硕士研究生,一年级可获得奖助学金不低于17000元/生·年,二、三年级可获得奖助学金最高可达39000元/生·年。
1.国家奖学金:全日制在校研究生可参加国家奖学金的评定,标准是20000元/生·年。
2.国家助学金:全日制硕士研究生均可享受国家助学金(有固定工资收入的除外),标准为6000元/生·年,按10个月发放。
3.新生奖学金:(1)凡第一志愿报考并录取至我校的全日制硕士研究生,在新生入学后第一学期一次性发放新生奖学金3000元/人。(2)凡调剂录取至我校且入学考试初试总成绩优秀的全日制硕士研究生新生,在入学后第一学期根据入学考试初试总成绩一次性发放新生奖学金,其中初试成绩高于国家一区分数线30分及以上的为3000元,其余初试成绩达到国家一区分数线的为2000元。
4.学业奖学金(覆盖面100%)
学业奖学金 (研一、研二、研三)
等级 比例 奖学金标准
一等 20% 10000元
二等 60% 8000元
三等 20% 6000元
5.学校设有“三助一辅”岗位,并给予相应岗位津贴,每个岗位原则上不低于300元/生·月。
五、联系方式
学校代码:11641
单位地址:江苏省连云港市海州区苍梧路59号
学校主页:http://www.jou.edu.cn
研究生处网址:http://yjsc.jou.edu.cn
电子邮箱:yjsc@jou.edu.cn
研究生处招生办公室:0518-85895243(联系人:高老师,13812337126)
有关调剂事宜可联系研究生处招生办公室,也可直接与学院负责老师联系。
说明:点击下方阅读原文获取官网信息。


