

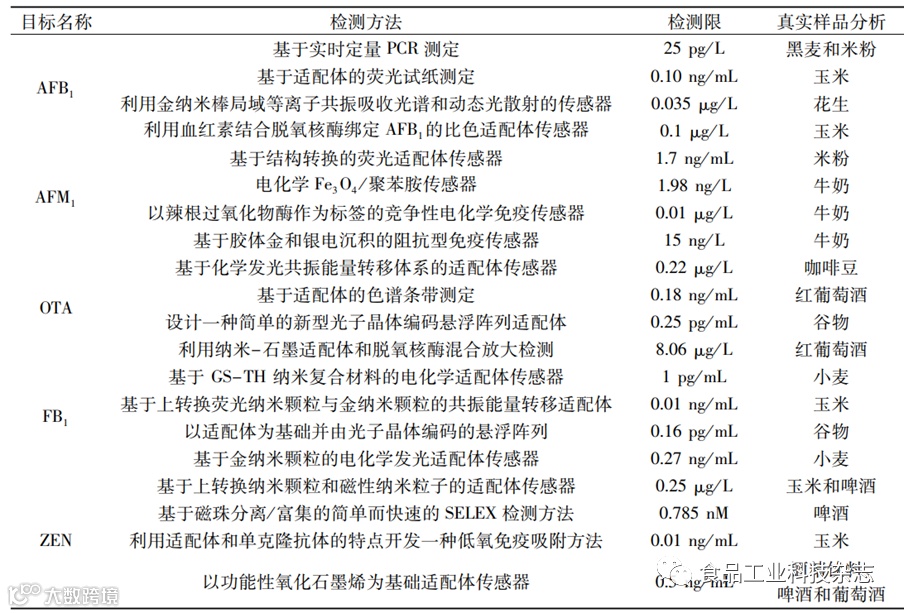
霉菌毒素是由霉菌产生的次级代谢物,通过污染饲料和动物性食品(肉、蛋、奶等),对动物生产性能以及人类的组织和器官产生极大的危害。谷物在生长、收获、储藏或加工过程中容易被霉菌毒素污染,世界上每年大约有25%的谷物遭受霉菌毒素的污染,严重影响了人们健康饮食同时也造成巨大的经济损失。食品中霉菌毒素污染已成为我国乃至全世界重点关注的问题之一,所以研发出简便、快速、灵敏的霉菌毒素检测方法对于食品安全和检测方面具有重要意义。近些年来,核酸适配体检测技术因具有高亲和力、高特异性、稳定性好、易修饰等优点得到快速发展,目前已经研发出的核酸适配体检测方法成功应用于食品中霉菌毒素的检测。
中国农业科学院北京畜牧兽医研究所文芳副研究员团队介绍了我国和其他国家对食品中部分霉菌毒素的限量规定及其危害,简要概括了基于SELEX技术筛选核酸适配体的过程,详细地叙述了基于核酸适配体的生物传感器在食品中检测霉菌毒素的相关应用,总结出核酸适配体研究现状,进一步指出该研究现状的发展趋势以及对后续研究的借鉴意义。
核酸适配体生物传感器在食品霉菌毒素检测中应用的研究进展
乔勤勤1, 2,文 芳1,*,郑 楠1,薛秀恒2,
程建波3,张 昊1,李松励1,王加启1
(1.中国农业科学院北京畜牧兽医研究所,动物营养学国家重点实验室,农业农村部奶产品质量安全风险评估实验室(北京);
2.安徽农业大学茶与食品科技学院,安徽农产品加工工程实验室,安徽合肥;
3.安徽农业大学动物科技学院,安徽合肥)
霉菌毒素是由霉菌产生的次级代谢物,是人类健康的主要威胁之一。食品中霉菌毒素的污染已经成为人们热切关注的主要食品安全问题之一,所以开发出用于简便、快速和灵敏检测食品中霉菌毒素的方法显得尤为重要。

核酸适配体是在体外筛选,并能特异性识别目标物的单链寡核苷酸序列,因具有易合成、易标记、易修饰、灵敏度高、特异性高、分子量小等优势而广泛应用于蛋白质、霉菌毒素、农兽药等目标物的检测。

本文主要综述了食品中霉菌毒素的限量和危害,以及核酸适配体生物传感器筛选技术用于食品中霉菌毒素检测的研究进展。

声明:本文封面图源于杂志社图库;正文图源为以上科技论文。
近期研究热点

中国水产科学研究院:气相色谱—质谱法分析六种鲈形目海水鱼脂肪含量和脂肪酸组成
江苏大学:牛乳铁蛋白肽衍生肽结构设计及其在毕赤酵母中表达后的活性分析
内蒙古农业大学:干酪乳杆菌yhaI基因敲除菌株的构建及其耐药表型的分析
利用高效液相色谱-飞行时间质谱和高效液相色谱-三重四级杆质谱检测南美白对虾的过敏原
铁观音提取物对脂多糖诱导RAW264.7细胞炎症反应的抑制作用及机制
大豆多肽营养干预对预防和治疗尾吊模拟失重大鼠肌肉萎缩的作用研究
欢迎您的来稿及阅览
《食品工业科技》官网及微信公众号免费OA阅览。
投稿网址:
http://spkj.cbpt.cnki.net/EditorB2N/quit.aspx。
联系电话:010-87244116。
QQ:郑老师1787000719。

