

大连工业大学胡蒋宁教授:基于糖原的 pH 和氧化还原敏感的人参皂苷 Rh2纳米颗粒用于有效治疗溃疡性结肠炎
Biomaterials
背景
溃疡性结肠炎(UC)是一种病因不明的胃肠道慢性复发性疾病。目前,常用的治疗药物有柳氮磺吡啶(SASP)、氨基水杨酸、皮质类固醇等抗炎药。然而,这些药物由于疗效差和副作用严重而受到限制。因此,有必要探索一种治疗效果高、副作用少的新治疗方法。人参(Panax Ginseng)作为一种名贵的中草药,在亚洲国家已经使用了数千年。人参皂苷Rh2作为人参的重要成分,具有抗炎、抗肿瘤作用、免疫调节等活性。但人参皂苷Rh2水溶性差、生物利用度低,严重限制了其临床应用。据报道,纳米粒子能够有效地将生物活性分子输送到病变部位,提高治疗效率,成为近年来的科学热点。基于增强的渗透性和保留(EPR)效应,纳米颗粒由于其独特的纳米尺寸可以有效地积聚在炎症结肠组织中。同时,纳米颗粒不仅可以减少传统药物的副作用,还可以提高药物的溶解度和生物利用度。
近日,大连工业大学胡蒋宁教授等在国际期刊Biomaterials发表了题为Glycogen-based pH and redox sensitive nanoparticles with ginsenoside Rh2 for effective treatment of ulcerative colitis的学术论文,该研究构建了一种 pH 和氧化还原敏感的纳米颗粒,以有效递送人参皂苷 Rh2用于治疗溃疡性结肠炎 (UC)。论文第一作者为大连工业大学博士生徐玉,通讯作者为大连工业大学胡蒋宁教授。
(点击左下角阅读原文,直达文献页面)。
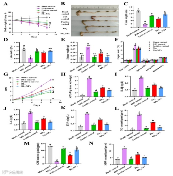
该团队首先设计、合成了一种两亲性聚合物LA-UaGly,所得的两亲性聚合物LA-UaGly可以有效负载人参皂苷Rh2形成Rh2纳米颗粒(Rh2 NPs)。Rh2 NPs表现出pH和氧化还原双重响应的药物释放行为。一方面,Rh2 NPs可以有效内化至RAW 264.7细胞中,保护细胞免受炎症损伤,减少细胞凋亡比例;另一方面,Rh2 NPs可以显著降低细胞内炎症因子(IL-1β、IL-6、TNF-α和NO)和活性氧的水平。体内实验结果表明,Rh2 NPs有效缓解了小鼠的体重损失,维持小鼠的结肠长度,减轻小鼠肝脾肿大,降低MPO活性和炎症因子的水平,并增加了药物在结肠炎组织中的保留时间,延缓了药物在体内的清除率。此外,Rh2 NPs不仅可以显著抑制炎症细胞的浸润,保持结肠组织结构的完整性,还显著抑制了炎症因子 IL-1β 在结肠组织中的表达。值得一提的是,Rh2 NPs还可以有效维持小鼠肠道菌群的稳态和平衡。综上所述,本研究为溃疡性结肠炎的治疗提供了新的理论依据。
该工作由大连工业大学博士生徐玉、在胡蒋宁教授的指导下完成,并得到了朱蓓薇院士的悉心指导。该研究工作得到了国家自然科学基金项目(3217161319)、辽宁省“兴辽英才计划”、中央资金引导地方科技发展(批准号2020JH6/10500002)等项目资金的支持,表征工作得到了大连工业大学分析测试中心的大力支持。
参考文献
https://www.sciencedirect.com/science/article/pii/S0142961221004336
https://doi.org/10.1016/j.biomaterials.2021.121077
专 家 简 介
大连工业大学胡蒋宁教授:教授,博士生导师,现任大连工业大学国家海洋食品工程技术研究中心院士团队营养组负责人。近年来主要从事食品中功能因子、功能脂质发掘及其营养研究和基于功能因子的智能营养运载体系构建及其应用研究。入选辽宁省百千万人才工程,辽宁省“兴辽英才计划”等培养对象。近年来以第一作者或通讯作者在Biomaterials, Journal of Agricultural and Food Chemistry, Food Chemistry, Food Hydrocolloids, Journal of Functional Foods等国际期刊上发表SCI论文60多篇。先后主持“十三五国家重点研发计划”课题,兴辽英才计划, 3项国家自然科学基金(面上基金2项,地区基金1项),全国高校博士点基金,博士后基金特别资助博士等项目研究。

版权声明
本公众号推送文章仅为学术交流使用,‘原创’为原创编译之标记,不表示本平台对文本主张版权。作者团队或单位如需使用编译文本,可联系编辑开放白名单。凡是注明“转载”的稿件,均已注明直接来源,如需使用,请联系版权人。如有侵权,请联系我们,我们会尽快删除。
食品工业科技官方网站:
http://www.spgykj.com


