
研究背景
为确保食品安全和质量,需要建立严格的质量标准,不断完善食品质量控制体系。随着科技的发展,多种检测仪器和分析方法应用到食品评价中,常采用高效液相色谱法、气相色谱法等色谱指纹图谱,紫外、红外、荧光光谱等光谱指纹图谱,生物指纹图谱以及非线性化学指纹图谱对各类食品进行产地与种类鉴别、掺假鉴别、名优产品的鉴别、批次一致性评价及品种选育等。但由于食品本身具有复杂易变的特性,每种方法都难以有效分析食品的复杂组分。指纹图谱可以将食品进行综合分析,并能全面地反映食品内部不同化合物的内在作用关系,有利于食品的快速、精确检测,可有效解决食品复杂性的问题,因此该技术已在食品分析中得到了广泛的应用。
指纹图谱是基于食品的固有品质特性,运用光谱、色谱等现代仪器检测得到的能反映该食品内部特征的图谱,具有整体性、系统性、特征性和稳定性的特点。指纹图谱结合色谱和光谱等技术能够获得食品化学成分的特征谱图,是食品产地鉴别、真伪鉴别、优劣鉴别的有效工具,还可用于生产过程的质量控制:追踪化学成分的变化、监测各批次产品质量的一致性和稳定性。此外,食品指纹图谱可以用于探究基因型、遗传多样性及品种选育等领域,对食品各个方面的分析评价都具有重大意义。马越团队以指纹图谱常用的技术手段和分析方法为依据分类阐述近年来指纹图谱在各类食品质量控制与分析评价中的研究进展并对其在食品中的发展进行展望,以期指纹图谱能为食品质量控制、食品的现代化和国际化发展提供参考。
1 化学指纹图谱
化学指纹图谱是根据食品本身化学成分的不同,经过不同的检测仪器和分析方法得到的可以表征食品特性的指纹图谱,主要包括色谱指纹图谱和光谱指纹图谱两种技术。
1.1 色谱指纹图谱
色谱法具有简便快速、灵敏度高和操作性强等优势,在目前的检测领域中应用最为广泛,主要包括高效液相色谱法(HPLC)、气相色谱法(GC)、毛细管电泳法(PCE)和薄层色谱法(TLC)等。
1.1.1 高效液相色谱技术
高效液相色谱是构建指纹图谱时应用最广的方法,可分离样品中的非挥发性成分,适用于高沸点、大分子、热稳定性较差的化合物,具有快速高效、灵敏度高、适用范围广等优点,但成本较高,且易受“柱外效应”的影响导致色谱峰加宽,柱效降低。HPLC指纹图谱在种类鉴别方面应用广泛。胡毅等通过建立超高效液相色谱(UPLC)指纹图谱发现7种雷山银球茶与标准品指纹图谱的相似度大于0.96,表明7种银球茶的化学成分相似且稳定;同时银球茶与绿茶的指纹图谱有较大差别,可以区分茶叶的品种。Kus等发现HPLC可有效区分蜂蜜的类型,并且在210 nm处的指纹图谱最适合通过化学计量分析来鉴别蜂蜜的花源,此法快速、准确。在鉴别样品掺假方面,王琴等通过高效液相色谱-蒸发光散射检测(HPLC-ELSD)建立了可可粉的脂质指纹图谱,此法可鉴别掺入1.2%及以上的掺假样品,此法简便快捷、灵敏度高,在鉴别样品掺假方面表现出良好的发展前景。HPLC是目前技术手段最成熟最广泛的,尤其是UPLC、多维UPLC的应用以及与其它检测仪器连用,为检测不同物质提供了可能,在检测分析方面发挥着不可替代的作用。
1.1.2 气相色谱及串联质谱技术
气相色谱法常用于挥发性化合物的检测分析,具有灵敏度高、选择性强、分离效能好等优点,但定性能力较弱、对难挥发和热不稳定的物质难以分析。在产地鉴别方面,Rottiers等运用气相色谱法-电子鼻技术结合主成分分析(PCA)成功地鉴别出14种可可酒的地理起源,同时鉴别出了酸、醇、醛、酮等8种化合物,此法为酒类活性成分的研究以及溯源追究提供了重要参考。在真假鉴定方面,喻凤香等采用GC建立了常见油掺入量与玉米油指纹图谱相似度的线性模型,该模型可对玉米油中掺入的植物油进行定量分析,为玉米油的纯度鉴定及真假鉴定提供了有效的手段。此外,气相色谱-质谱(GC-MS)指纹图谱技术在鉴别挥发性生物标志物方面具有独特的优势,Zhang等采用GC-MS结合多变量分析报告了3种猕猴桃的挥发性指纹和生物标记,从图谱中得到了95种挥发物,并确定了6种化合物为挥发性生物标志物,这对于猕猴桃生产中的标记辅助风味育种具有一定的参考价值。GC指纹图谱操作简单,选择性高,灵敏度高,能够准确的描述挥发性成分的总体特征,客观反映样品质量,可用于食品中挥发性成分的鉴别与分析。
1.1.3 毛细管电泳色谱技术
毛细管电泳色谱法适用于复杂物质中有机酸类、核酸类和氨基酸类等提取物的分离和分析,有速度快、进样量小和选择性强等优点,但重现性较差。PCE指纹图谱可用于判断样品的掺假情况,李克宏等采用高效毛细管电泳法(HPCE)建立了大豆、花生、核桃和杏仁样品中蛋白提取物的指纹图谱,可根据色谱图中是否出现新的色谱峰或特征蛋白含量是否减少来判断样品的掺假情况。毛月慧等通过PCE指纹图谱技术成功地对洋槐蜜、枣花蜜及蜂王浆蜜的氨基酸进行了组成分析及定量分析,为蜂蜜的真假鉴定提供了参考。魏新军等采用HPCE建立了9个批次干红葡萄酒的乙醚提取物的指纹图谱,经重叠率分析发现样品间的重叠率均大于85%,表明产品质量均一、稳定,该方法简便快捷,可用于评价不同批次产品的一致性。PCE是分析科学中继HPLC之后的又一重大进展,它简单快速、试剂用量少,可同时测定多种成分,在复杂样品提取物的检测分析中表现出了良好的发展前景。
1.1.4 薄层色谱技术
薄层色谱分析是把支持物均匀涂布于支持板上形成薄层,然后用相应溶剂展开,从而对混合样品进行分离、鉴定和定量的一种层析分离技术,常用于快速分离诸如脂肪酸、氨基酸、核苷酸等物质,具有简便快速、形象直观等优点,但受外界影响大、重现性与精密度也较差。TLC指纹图谱技术常用于产地鉴别与种类鉴别。关明采用高效薄层色谱(HPTLC)结合PCA和聚类分析(HCA)判定不同来源的药食两用大蒜中活性成分的组成和含量存在明显差异,可用于大蒜的产地鉴别。周漩等采用该技术分析了14种不同地区的高良姜中的黄酮类提取物,并且经定量扫描和PCA可以将不同产地的高良姜样品准确区分开来。TLC技术操作简单,只需通过观察薄层板,就可以快速的对不同样品进行鉴别,在食品的质量控制与评价方面具有一定的实用性。
1.2 光谱指纹图谱
近年来,紫外光谱、红外光谱、近红外光谱、荧光光谱、拉曼光谱、核磁共振光谱等均被用于食品质量控制中。光谱分析技术难以分析出食品中的具体化合物信息,但对色谱分析具有补充与完善作用。
1.2.1 紫外光谱技术
紫外光谱是由分子的外层价电子跃迁产生的,主要用于对某种特定的结构(特别是共轭结构)进行研究,具有简便、快速、成本低等优点,但缺点是不能很好地区分吸光度相似的物质。紫外光谱技术能够通过分析样品的结构进行产地及种类的鉴别。张丽等采用紫外光谱结合PCA和偏最小二乘判别分析(PLS-DA)发现碧螺春的产地和等级得到了很好的区分,且此法精密度、重复性、稳定性的RSD均在1%以下,是碧螺春产地鉴别与品质优劣评价的有效工具。解华东等对34种食醋进行紫外扫描并建立指纹图谱,结果显示有33种食醋的相似度小于0.9,具有明显差异,可判断它们属于不同类型。该方法重现性好,可用于食醋的质量控制。此外,紫外光谱还可以定量分析样品中的化学成分。Belguidoum等利用紫外光谱结合HPLC对咖啡样品的结构进行分析,可以完整地监测及评价咖啡的质量。以上研究表明,紫外光谱技术精密度、重复性、稳定性良好,在食品的质量控制中有着广泛的应用。
1.2.2 红外光谱技术
红外光谱是被应用于鉴别化学成分的官能团的一种光谱技术,样品用量少、灵敏度高、重现性好,但精密度较低。具有不同官能团的样品,其对应的红外光谱特征不尽相同,因此其光谱特征可作为区分样品种类与真假的指标。姜川等采用红外光谱结合PCA发现洋槐蜜与其它9种蜂蜜指纹图谱间存在明显差异,表明蜂蜜的种类及蜜源不同;此外洋槐原蜜与市售洋槐蜜有两处吸收峰明显不同,可判断在加工过程中添加了辅料,此法对蜂蜜的种类鉴别和加工过程的质量控制具有重要意义。吴娜等发现普洱生茶和熟茶的红外指纹图谱变化趋势基本一致,但生茶吸收峰相对较多,在波长1500~3000 nm范围内可以清晰地表现熟茶的特征吸收,可区分出普洱生茶和熟茶。楚刚辉等建立了10个批次的喀什树莓酒及5种伪品的红外指纹图谱,结果显示不同批次树莓酒的图谱一致性良好,而树莓酒与伪品之间有较大差异,表明此法可以为不同批次树莓酒质量的一致性评价和真伪鉴别提供依据。此外,红外光谱还可应用于农产品的品质检测,如卷烟烟气中苯并芘含量的测定、番茄汁中的多组分质量性状的监测、麦麸中营养成分的测定等。以上研究表明,红外光谱技术在样品鉴别与检测方面具有广泛的应用。
1.2.3 近红外光谱技术
近红外光谱作为一种快速无损的检测技术,波长范围780~2526 nm,该区域主要是由含H基团(C-H、O-H、N-H和S-H)的倍频和合频吸收产生的,常用于化学成分的定性及定量分析,具有简便、快速、无损的优点,但抗干扰性差、灵敏度较低且需要基于大量的样品。Hao等建立了基于PLS-DA的近红外光谱模型,此模型成功地对巴戟天中的果糖、葡萄糖、蔗糖等14个主要成分进行了定性及定量分析,为巴戟天药理活性的进一步研究提供了依据。牛智有等利用近红外光谱结合PCA和HCA对4种茶叶进行定性定量分析,结果显示种类识别准确率达100%,定量分析模型的决定系数均大于0.91,故通过该技术可以快速定性茶叶的种类以及定量茶叶成分的含量。Scholz等采用近红外光谱对不同品种生咖啡豆中的二萜含量进行了定量分析,得知样品中咖啡醇的含量范围为1.8262~13.0862 mg/g,咖啡豆醇含量范围为1.8269~12.6541 mg/g,此法准确可靠,为生咖啡豆的准确定量评价提供了一种新方法。较红外光谱,近红外光谱的准确度更高,样品前处理更简便,甚至无需样品前处理,因此越来越多的采用该法对样品进行定性定量分析。
1.2.4 荧光光谱技术
荧光光谱是由包含所有待测组分的物理、化学和结构信息的重叠荧光谱带组成的,可用于元素含量的测定、产品真伪鉴别等,操作简便、精密度高、稳定性好,但缺点是只有少部分化合物产生荧光。不同产品因所含荧光物质的分子结构或含量的差异,其荧光光谱具有指纹特征,可用于不同产品的质量控制。Sosa等采用荧光光谱法测定了马铃薯块茎中Fe和Zn的含量,结果显示Fe含量为1.10~1.44 mg/kg,Zn含量为0.91~1.06 mg/kg,此法可以对Fe和Zn含量进行高精度分析。Kashif等采用该技术分析了不同商业等级的牛肉,结果显示在250~300 nm波长范围内显示出5个突出的荧光特征,可以反映牛肉品质的优劣。杜丽娟分别采用三维内源荧光和二维外源荧光结合计量学方法分析了生鲜乳和掺入奶粉的还原乳,结果显示两种方法均可以判断还原乳的掺假情况,而后者只通过PCA即可得到快速准确的结果,且其分类模型的准确率达100%,表明采用二维外源荧光优势更为明显。荧光光谱节能环保、无损测量,能够提供荧光基团的信息,将其与多元数据分析结合,能够实现对食品的控制和分类。
1.2.5 拉曼光谱技术
拉曼光谱是基于拉曼效应,对与入射光频率不同的散射光谱进行收集分析,得到待测物分子振动和转动方面的信息,从而为分析物提供特有的光谱指纹图谱,可用于食品中糖类、脂肪、蛋白质等天然产物的测定,具有灵敏度高、重现性好等优点,但抗干扰能力较差。由于不同的化学成分具有不同的拉曼峰,因此可根据特征峰分析样品中的化学成分进行质量控制与分析评价。祁龙凯等建立了20批荔枝蜜拉曼指纹图谱,在452、564、596 cm−1等处清晰地表现出了蛋白质、氨基酸、糖类等天然产物的特征峰;且20批荔枝蜜指纹图谱的相似度较高,表明拉曼光谱技术可以直接、快速地判定荔枝蜜中的主要天然产物,同时指纹图谱的建立可以为蜂蜜的质量控制提供依据。Gussem等建立了49种真菌的指纹图谱,PCA和线性判别分析(LDA)成功地将样品分为3类,且判别正确率达90%,故拉曼光谱在真菌属的分类研究方面具有一定可行性。Boyaci等测定了132种从猪、牛、羊等肉中提取的脂肪样品及其萨拉米香肠产品,且PCA成功地在30 s内区分出不同来源肉类及其香肠产品,此法快速简便。以上研究表明,拉曼光谱技术在食品检测中发挥了重要作用。
1.2.6 核磁共振光谱技术
核磁共振光谱是基于原子核对射频电磁波辐射的吸收,产生核磁能级共振跃迁的图谱技术,具有高度的特征性和重现性,但灵敏度较低。该技术可用于食品真伪鉴别、品种鉴别、化学成分的确定等方面。鲁惠玲等建立了不同油类及不同品牌保健品鱼油的指纹图谱,结果显示各图谱能够很好地表征出主要成分的特征信号,可鉴别出保健品鱼油的掺兑情况。杨娟构建了基于核磁共振光谱结合LDA鉴别5种蜂蜜的识别模型,建模集和验证集对5种蜂蜜的判别率分别在93.3%和90%以上,总体判别率分别达96.9%和94.4%,可以准确有效的鉴别蜂蜜品种。Monakhova等研究了含有101个咖啡样品的亲脂性提取物,光谱显示在亲脂性提取物中检测到了Robusta咖啡和Arabica咖啡的存在,同时还可以定量Robusta咖啡的含量,此法为咖啡的质量控制提供了参考。综上所述,核磁共振光谱技术可以为产品的质量控制提供一种新方法,在食品分析方面具有巨大的应用潜力。
基于上述分析可以看出,近些年色谱法和光谱法等技术在食品质量控制和分析评价中均得到了广泛的应用,但不同的技术手段有不同的优缺点和适用性,因此在实际应用的过程中应该基于物质特性选择合适的指纹图谱。
2 生物指纹图谱
生物指纹图谱可分为蛋白质指纹图谱和DNA指纹图谱,具有高度的特异性和稳定性。蛋白质指纹图谱主要是以聚丙烯酰胺凝胶电泳技术来完成的,DNA指纹图谱是检测具有高变异性且能在本类群或个体中稳定遗传的DNA序列,两种技术广泛用于小麦、水稻、玉米等作物的品种鉴定与分类中。
吕亚丽分别采用生化标记、随机扩增多态性DNA分子标记和简单序列重复区间扩增多态性分子标记技术建立了11个玉米品种的蛋白质和DNA指纹图谱并进行HCA分析,结果表明3种方法均能把11个玉米品种区分开来,且HCA结果显示3种技术可得到基本一致的结果。史圆圆等采用相关序列扩增多态性分子标记技术对23个无核葡萄品种的种质亲缘关系进行了分析鉴定,遗传相似分析结果显示,23个葡萄品种在遗传相似系数为0.61处可分为2大类群,在相似系数为0.66处可分为4大类群,因此可根据遗传相似分析结果判断物种的亲源关系以选择最为合适的亲本进行杂交育种。以上研究表明,生物指纹图谱是化学指纹图谱的一个良好的补充与完善,在农作物的品种鉴定及选育、种群结构和亲缘关系分析方面发挥着独一无二的作用。
3 非线性化学指纹图谱
非线性化学指纹图谱是在化学振荡、化学湍流等非线性化学反应基础之上建立的一种可鉴别与评价复杂样品品质的新技术,无需分离、提纯等预处理,能适用于各种相态和剂型样本的分析鉴别,具有速度快、成本低、直观性好的特点,已在食品质量检测方面取得了广泛的应用。
张海珍等发现不同蜂蜜的非线性化学指纹图谱形状相似但振荡寿命存在一定差异,可快速直观地判断蜂蜜的品种;同时指纹图谱相似度在90%以上,表明不同品种蜂蜜质量稳定。樊成等通过此技术建立了快速检测羊乳掺杂牛乳的方法,结果表明牛乳和羊乳指纹图谱的诱导时间、停波时间和最大振幅等具有显著差异,能够判断羊乳的掺假情况。李永玲利用振荡反应体系建立了8种速溶咖啡样品的非线性化学指纹图谱,有效鉴别出了不同的品种及品牌;PCA和HCA成功地区分出咖啡种类和口味,为速溶咖啡的质量控制提供了一种快速有效的电化学方法。Ma等采用非线性化学指纹图谱技术结合PLS计算了奶粉中的尿素和三聚氰胺,得出两者的检出限分别为0.33和0.05 μg/g,定量限分别为1.11和0.18 μg/g,此法相对标准偏差在0.60%~4.12%范围内,稳定可靠,可以用于奶粉的定量分析。以上研究表明,非线性化学指纹图谱拥有丰富的定性和定量信息,操作简便,无需复杂的前处理过程,可以为食品等复杂样本的掺假鉴别和相对整体含量评价提供一种简单快捷的方法,必将会在食品的质量控制与品质分析中获得越来越广泛的应用。
4 食品指纹图谱分析方法
4.1 化学模式识别
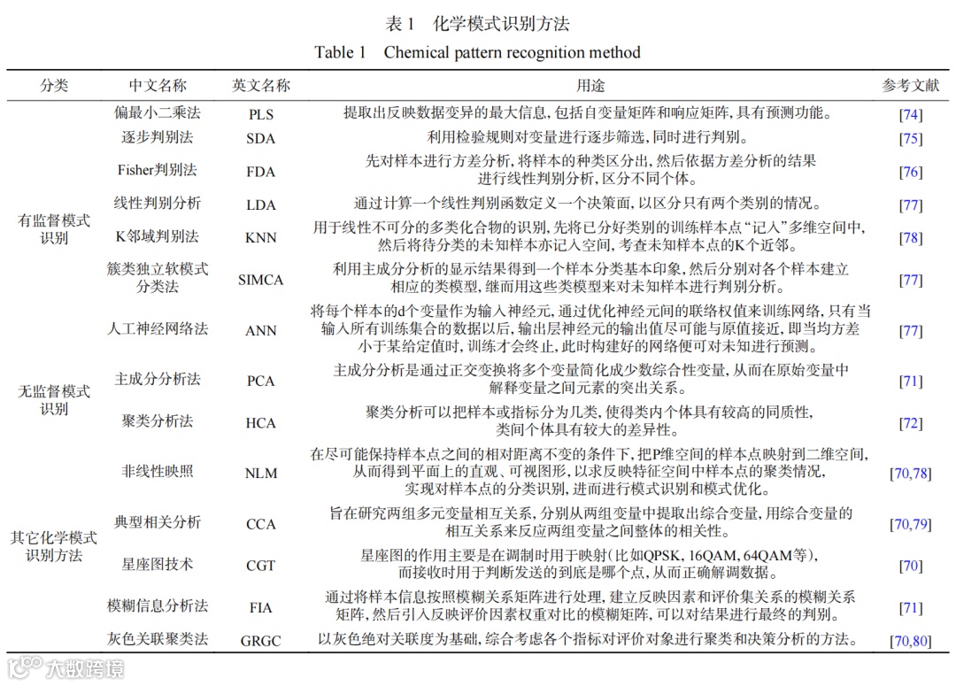
化学模式识别是将数理统计学、计算机信息技术与化学图谱解析结合起来的整合技术,往往基于色谱、光谱及其联用技术,利用计算机对食品所含的化学成分进行描述、分析、分类和识别。化学模式识别方法包括有监督模式识别、无监督模式识别以及其它化学模式识别方法,具体分类见表1。
有监督模式识别是将已知类别的样本随机分为训练集和测试集,利用已知类别的训练集建立判别模型,通过测试集的正确率来表征所建立模型的性能,应用较多的方法有PLS、LDA和簇类独立软模式法(SIMCA)。穆同娜等采用PLS法建立了20个婴儿配方奶粉的近红外模型,用此模型对验证集中奶粉样品的总脂肪酸、饱和脂肪酸和不饱和脂肪酸进行预测,预测值与化学测定值较为接近,表明PLS法具有较好的预测能力。王胜威采用LDA构建了纯羊肉与掺假羊肉的判别模型,此模型可以有效区分纯羊肉与掺假羊肉,交叉验证中正确区分率达100%。陈全胜等采用近红外光谱结合SIMCA建立了龙井、碧螺春、祁红和铁观音4种茶叶的判别模型,此模型对4种茶叶的训练集的识别率分别为90%、100%、100%和100%,对预测集的识别率分别为100%、80%、100%和100%,拒绝率均为100%,结果准确可靠。有监督模式识别是将已知类别的样本随机分为训练集和测试集,利用已知类别的训练集建立判别模型,通过测试集的正确率来表征所建立模型的性能,应用较多的方法有PLS、LDA和簇类独立软模式法(SIMCA)。穆同娜等采用PLS法建立了20个婴儿配方奶粉的近红外模型,用此模型对验证集中奶粉样品的总脂肪酸、饱和脂肪酸和不饱和脂肪酸进行预测,预测值与化学测定值较为接近,表明PLS法具有较好的预测能力。王胜威采用LDA构建了纯羊肉与掺假羊肉的判别模型,此模型可以有效区分纯羊肉与掺假羊肉,交叉验证中正确区分率达100%。陈全胜等采用近红外光谱结合SIMCA建立了龙井、碧螺春、祁红和铁观音4种茶叶的判别模型,此模型对4种茶叶的训练集的识别率分别为90%、100%、100%和100%,对预测集的识别率分别为100%、80%、100%和100%,拒绝率均为100%,结果准确可靠。
无监督模式识别针对不利用或没有样本所属类别信息的情况,可以把复杂的数据以分类图的形式显示出来,常用的是PCA和HCA。李刚凤等采用PCA对空心李果实的活性成分进行了综合评价,结果显示能体现空心李理化性状的主成分有3个,决定第1主成分的为可溶性蛋白、维生素C、总酚和黄酮,决定第2主成分的为总氨基酸和可溶性固形物,决定第3主成分的为可溶性糖和可滴定酸,通过该方法可以直观地看出各成分在样品中的地位,便于对样品进行全面的分析评价。王晓敏等采用红外光谱结合HCA对13个不同产地的香椿样品进行了分析,HCA成功地将香椿样品分为4类,此法为香椿的产地鉴别提供了一种有效的手段。
指纹图谱结合有监督模式识别和无监督模式识别的使用,可以全面、准确的反映样品的质量,增加分析结果的准确性,已成为食品分析时不可缺少的工具。

4.2 其它相似度评价方法
其它相似度评价方法如表2所示,表内方法均有其适用情况,并非在指纹图谱相似度评价中全部适用,需要科研工作者不断进行试验和筛选,以选择不同情况下最为合适的评价方法。应用较多的为夹角余弦法、系统相似度法和全定性和全定量相似度法。谢建军等采用夹角余弦法计算了85份红葡萄酒样品和3种勾兑葡萄酒样品的气相色谱指纹图谱的相似度,结果表明红葡萄酒指纹图谱的相似度大于0.9700,勾兑葡萄酒指纹图谱相似度均小于0.6128,可判断它们为假葡萄酒,此法能为葡萄酒的真假鉴别提供可靠的依据。孙国祥等采用全定性和全定量相似度法评价了甜瓜蒂的毛细管电泳指纹图谱,结果表明该方法能同时监测指纹图谱大峰和小峰的变动与缺失,可解决指纹图谱的宏观定性和定量评价问题,实现了对甜瓜蒂宏观定性定量的质量控制。可以看出,相似度评价方法是对指纹图谱进行方法学验证时必不可少的工具,可判断所建立的方法是否准确、可靠。


5 展望
指纹图谱技术拥有丰富的定性和定量信息,更能体现食品成分色谱或光谱的整体性,直观性和重现性均较好,是评价食品优劣、鉴别真伪、区分品种和确保其一致性和稳定性的有效方法。本文根据指纹图谱分析技术的分类,综述了各类食品指纹图谱的研究进展,对食品的质量控制具有一定的参考价值。同时在食品指纹图谱研究过程中,大多数指纹图谱的建立都进行了方法学的验证,说明所建立的方法真实、可靠。但是在研究过程中依然存在一些问题,仍需进一步研究探讨,今后可以考虑从以下几方面进行深入研究:
目前对于食品指纹图谱的研究大都是关于食品中化学成分的种类与含量的表征,对微量元素的研究较少,因此我们可以研究食品中微量元素的指纹图谱,更加全面的反映食品内在品质,使食品质量控制体系更加完善。
目前指纹图谱的分析手段都是基于高端设备,需要经过严格的前处理或者较为繁琐的步骤,因此我们可以基于方法改良,简化前处理;此外,还可尝试将指纹图谱技术与其它仪器集成联合应用,实现更高端的目标需求,为食品质量控制提供更高的标准。
应进一步扩大指纹图谱技术的应用范围。食品存在组分复杂,多种成分、多种机制协同作用,可通过指纹图谱技术综合分析各种化学成分分布的整体状况,以全面衡量其功效与质量;指纹图谱还可用于研究食品代谢产物的变化规律,对所有代谢物进行高通量的代谢分析,找出与之相关的生物标志物,为标记辅助育种提供理论依据。
此外,食品指纹图谱的技术手段和分析方法多种多样,但较为单一,缺少系统的有机整合比较,应建立各种手段的指纹图谱的综合数据库,使食品控制体系更加立体、系统、全面。
作者简介
郑振佳 副教授
郑振佳,工学博士,山东农业大学食品学院副教授,硕士生导师。山东省重点扶持区域引进急需紧缺人才,中国食品科学技术学会青年工作委员会委员。主持国家重点研发计划子课题、山东省自然科学基金和山东省重点扶持区域引进急需紧缺人才项目等15项;主持阿卡波糖、牛蒡子苷元和大豆苷等9项国家标准的研制;首位获中国商业联合会科学技术奖二等奖、中国食品工业协会科学技术奖二等奖和烟台市科技进步二等奖等7项。以第一或通讯作者发表学术论文40余篇,其中SCI/EI收录16篇。



版权声明
本公众号推送文章仅为学术交流使用,‘原创’为原创编译之标记,不表示本平台对文本主张版权。作者团队或单位如需使用编译文本,可联系编辑开放白名单。凡是注明“转载”的稿件,均已注明直接来源,如需使用,请联系版权人。如有侵权,请联系我们,我们会尽快删除。







