
马铃薯主食化面条新产品的研究

目的:面条作为主食在消费者需求中占有重要地位,随着人们生活水平的提高,消费观念也在发生变化,消费者更加注重营养健康。马铃薯富含多糖、维生素、矿物质等营养物质,是一种不可或缺的食品原料。本课题解决了马铃薯面团因不含面筋蛋白、成型难、硬度大,使得生产的面条具有黏弹性差、溶出率较高、烹煮时间较长、缺乏良好口感的问题,加工出适合北方消费习惯的面条,实现了目前马铃薯由副食消费向主食消费的转变、由原料产品向产业化系列制成品的转变。
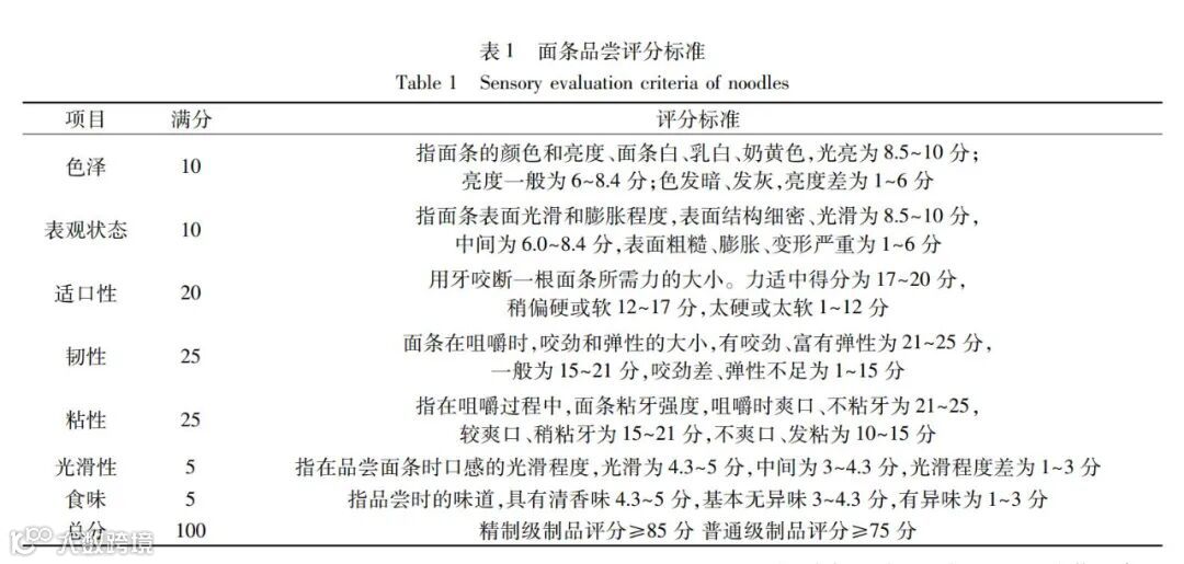
方法:以马铃薯鲜薯和面粉为原料,以色泽、表观状态、适口性、韧性、粘性、光滑性、食味为感官评分标准,通过单因素实验,研究薯泥添加量、谷朊粉添加量、食用盐添加量、食用碱添加量对面条品质的影响;在单因素试验基础上,根据Box-Behnken中心组合原理,设计出4因素3水平响应面分析试验,利用Design Expert8.0软件,最终确定马铃薯面条的最佳配方。
结果:①在一定范围内,随着薯泥添加量的增加,面条的品质整体呈上升趋势,感官分数提升,当添加量达到40%时,品质相对最高。②随着谷朊粉添加量的增加,面条的感官分数呈上升趋势,其硬度、韧性和粘性提高,烹煮损失率降低,当添加量超过2%后,品质有下降趋势。③在一定范围内,随着食盐添加量的增加,面条的总体品质提高,感官分数提升,面条的韧性增强,当添加量超过0.5%后,感官评分有所降低,面条的口感也受到影响。④随着食用碱添加量的增加,面条的品质有所提升,当添加量为0.06%时,面条品质相对最佳,可增强其韧性,改善其色泽和口感,降低烹煮时的断条率和损失率。加入过多食用碱后,面条的色泽较黄,风味和口感下降。⑤根据Box-Behnken中心组合原理,设计4因素3水平响应面试验,利用Design Expert8.0软件,对试验值进行二元回归拟合,得到面条感官分数对A(薯泥添加量)、B(谷朊粉添加量)、C(食用盐添加量)、D(食用碱添加量)的二次多项回归方程为:Y=93.12+0.95A+0.48B-0.19C+0.52D+0.53AB-0.40AC-0.38AD-0.025BC-0.40BD-0.50CD-1.21A2-3.66B2- 0.87C2-0.92D2。方差分析结果表明,该回归模型极显著(P<0.0001),失拟项不显著,R2=0.9816, R2Adj=0.9732,说明能解释97.32%响应值的变化,试验误差小,拟合度较好,可信度较高,可以对响应值进行预测;各因素对感官评分影响的主次顺序为A>D>B>C;确定最佳配方为薯泥添加量42.2%,谷朊粉添加量2.1%,食用盐添加量0.45%,食用碱添加量0.064%;感官评定分数验证试验为92.86,较预测值相对误差仅为0.90%,配方参数准确可靠。
结论:本试验以马铃薯和小麦面粉为主要原料开发马铃薯面条,并对面条品质进行感官评定,在单因素试验的基础上,运用响应面法优化马铃薯面条制作的工艺条件,得出最佳配方为薯泥添加量42.2%,谷朊粉添加量2.1%,食用盐添加量0.45%,食用碱添加量0.064%。在此条件下制得的面条色泽略带微黄,薯味浓郁,适口性好,有嚼劲,不粘牙,感官评定分数为92.86,适合大众口味。本试验方法工艺简单,加工出的面条营养全面,符合人们的消费理念。

图片来源于图司机














作者简介
张小燕 正高级工程师
张小燕,郑州轻工业大学食品工程专业,工学士,正高级工程师,国家注册咨询工程师,健康管理师。主要从事农副产品精深加工、食品研究开发及成果转化推广、科技咨询服务等。主持或参与省市级科研项目十多项,获年度甘肃省优秀工程咨询成果奖一等奖1项、二等奖5项、三等奖4项,累计发表论文20余篇,甘肃省农副产品深加工科技创新团队、甘肃省天然产物提取创新团队、甘肃省食品发酵重点实验室骨干成员之一,甘肃省食品工业协会会员。
《食品工业科技》青年编委专栏征稿



版权声明
《食品工业科技》具有以上论文在全世界范围内的复制权、发行权、翻译权、汇编权、广播权、表演权、信息网络传播权、转许可权及以上权利的邻接权,且作者已授权期刊同论文著作权保护期。如需转载,可联系《食品工业科技》编辑部010-87244116,或直接在文末撰写转载来源。







