
嘉宾简介
陈 洪
四川农业大学食品质量与安全系主任,食品营养与健康专业负责人
教授,博导,四川农业大学食品质量与安全系主任,食品营养与健康专业负责人。曾留学比利时根特大学,入选“雅州百千英才计划”。现为省级示范课程负责人,《食品工业科技》杂志青年编委,四川省青年科技创新团队成员等。主持和主研国家、省部级及校企横向合作科研项目10多项。发表学术论文近100篇,并以第一或通讯作者在Trends in Food Science & Technology和Journal of Nutrition等杂志发表论文28篇,其中,ESI“高被引论文”2篇。授权专利10多件,获省级奖励3项。
演讲提纲

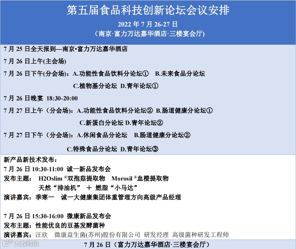
会议议程安排














颁奖典礼
江宁医院
位置:
江苏省南京市江宁区鼓山路168号
江宁医院
位置:
江苏省南京市江宁区鼓山路168号


15210875456
(微信号:15210875456)
更多演讲嘉宾预告(持续更新中····)




版权声明
本公众号推送文章仅为学术交流使用,‘原创’为原创编译之标记,不表示本平台对文本主张版权。作者团队或单位如需使用编译文本,可联系编辑开放白名单。凡是注明“转载”的稿件,均已注明直接来源,如需使用,请联系版权人。如有侵权,请联系我们,我们会尽快删除。







