
两个汉字登上英文学术期刊,这并不多见。
4月25日,“籼”和“粳”出现在《自然》杂志最新发表的一篇论文中。中国农业科学院作物科学研究所、国际水稻研究所、上海交通大学、华大基因、安徽农业大学、美国亚利桑那大学等16家机构通过对3010份亚洲栽培稻基因组变异研究发现,很多籼稻品种携带的等位基因没有出现在粳稻品种中,该结果更支持籼稻是独立进化来的假说。
这篇由中国科学家主导完成的Nature长文首次出现了7位通讯作者和12位共同第一作者,某种程度上可以说是“史无前例”。
△这项研究由中外诸多研究团队历经7年完成,项目参与者众多。其中王文生、Ramil Mauleon、胡智强、Dmytro Chebotarov、太帅帅、吴志超、黎珉、郑天清Roven Rommel Fuentes、张帆、Locedie Mansueto和Dario Copetti为该论文的共同第一作者。黎志康、Kenneth L. McNally、Nickolai Alexandrov、韦朝春、张耕耘、阮珏、Rod A. Wing为共同通讯作者。
2011年9月,全球3000份水稻核心种质资源基因组项目(3K Rice Project)正式启动。该项目是由中国农业科学院的黎志康研究员主持,联合国际水稻研究所和华大基因共同参与的重大国际合作研究项目。主要对来自全球的3000株水稻进行全基因组测序(测序深度为14倍),从而全方位了解水稻基因组特征和遗传多样性,所有获取的数据均会向外界开放。
通过对重要进化相关基因的单体型分析,研究人员发现:很多的籼稻品种携带的等位基因没有出现在粳稻品种当中。也就是支持了籼稻的多地独立驯化假说。据该论文的作者介绍,此次发表在《自然》杂志上的主要结果还有以下几项:
①检测到32M的高质量SNPs和Indels,对亚洲栽培稻群体进行了更为细致和准确的划分,由传统的5个亚群增加到9个,同时发现在水稻基因资源库中仍存在大量的SNP有待发掘。
②发现了亚洲栽培稻中存在大量结构变异,平均每个基因组约有1.2万个结构变异,籼粳亚群间呈现明显的差异,并且可能是引起籼粳杂种不育和杂种衰退的遗传基础。
③使用“map-to-pan”策略构建了亚洲栽培稻的泛基因组,获得了268M的日本“晴”参考序列之外的非冗余序列,预测了1.2万个新的全长基因和数千个不完整的新基因。
④最后介绍了3000份水稻基因组的SNP和PAVs数据在关联分析挖掘水稻有利基因上的应用。
根据此前的介绍,所获取的水稻遗传信息将被应用到分子育种实践中。不同植株间存在自然变异,而了解这些不同性状发生的遗传机制,将有助于成功培育出可高度适应不同环境的杂交品种。
该研究揭示了水稻种内丰富的遗传多样性,有助于从传统“经验育种”向现代“精准育种”跃升。本研究中,3010份水稻(来自全球89个国家和地区)代表了全球78万份水稻种质资源约95%的遗传多样性。
通过对这些种质的研究,检测到32M的高质量SNPs和Indels,对亚洲栽培稻群体的结构和分化进行了更为细致和准确的描述和划分,由传统的5个群体增加到9个,分别是东亚(中国)的籼稻、南亚的籼稻、东南亚的籼稻和现代籼稻品种等4个籼稻群体,东南亚的温带粳稻、热带粳稻、亚热带粳稻等3个粳稻群体、以及来自印度和孟加拉的Aus和香稻;
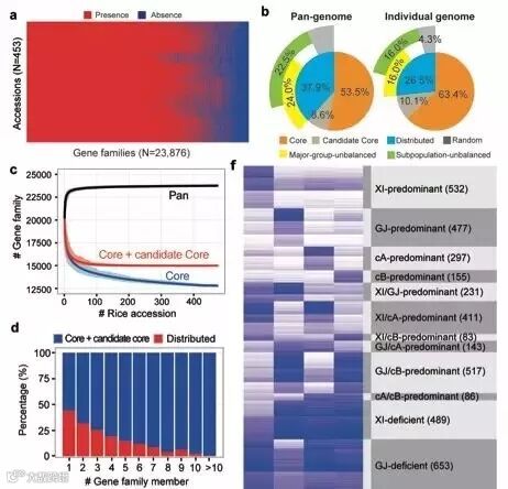
首次揭示了亚洲栽培稻品种间存在的大量微细(>100bp)结构变异(SVs,包括易位、缺失、倒位和重复);构建了亚洲栽培稻的泛基因组,包括12770个(62.1%)核心(core)基因家族和9050个(37.9%)分散式(distributed)基因家族。发现了1.2万个全长新基因。核心基因比较古老,大多数的新基因表现更年轻和长度偏短。进一步对3010份水稻基因组的分析将产生更多数据,可为开展水稻全基因组分子设计育种提供足够的基因来源和育种亲本精确选择的遗传信息,为培育高产、优质、多抗水稻新品种奠定基础。

Summary of SVs for the 453 high-coverage rice accessions.
本研究提出亚洲栽培水稻起源的新观点并恢复命名。在我国,亚洲栽培水稻中“籼”、“粳”(gěng)两大亚种早在2000多年前的汉代已被人们所认知,但籼、粳稻的起源和命名在国际上一直存有争议。
日本学者加藤茂范于1928年将“籼”、“粳”称为indica和japonica,并一直沿用至今。从拉丁文标注可以看出,两个亚种用“印度”和“日本”来命名,带有很深的殖民主义烙印,也错误地反映了籼、粳的亲缘关系、地理分布和起源。我国老一辈著名水稻专家丁颖先生把籼稻定名为籼亚种,粳稻定名为粳亚种(O. sativa L. subsp. keng Ting)。
在维基百科中也标注了粳(geng)稻(学名Oryza sativa subsp. keng)。本研究通过对大量重要进化相关基因的单倍型和泛基因组分析发现,籼稻携带的很多基因不存在于粳稻中,粳稻的很多基因也不存在于籼稻中。此外,不同地理来源的水稻农家品种群体都带有特异的基因家族。
根据这些结果,本研究首次提出了籼、粳亚种的独立多起源假说,并恢复使用籼(Oryza sativa subsp. xian)、粳(Oryza sativa subsp. geng)亚种的正确命名,使中国源远流长的稻作文化得到正确认识和传承。

Haplotype analyses and introgression.
同时,该研究也是国内外“大联合”—“大协作”—“大共享”典范。“全球3000份水稻核心种质资源重测序计划”启动后,2014年,3000份水稻基因组测序数据公开发布于NCBI、DDBJ、GigaScience、阿里云等数据库,与全球共享。
同时,基于测序结果建立了若干重要数据库和资源:SNP和表型数据库(Rice SNP-Seek Database);3K 泛基因组数据库(RPAN: Rice Pan-genome Browser);另外,泛基因组和结构变异原始数据将发布在Nature旗下的Scientific Data杂志上。同时,该项目从国际水稻研究所引进了2400份水稻核心种质,极大丰富了我国的水稻遗传多样性。
目前3000份水稻种质已经发放给中国科学院、武汉大学、华中农业大学等40家科研单位、高校和育种单位,发放超过4万份次,用于大规模发掘影响水稻高产、抗病虫、抗逆、优质新基因和育种应用,全面开始推进水稻全基因组分子育种。
❤该研究是国内外水稻研究专家大协作的重大成果,体现了中国农业科学在水稻基因组研究方面居于世界领先位置,并扩大了我国水稻功能基因组研究国际领先优势。在扩大开放的大背景下,重大数据共享和重大项目合作,为我国乃至全球农业研究水平带来更大的飞跃。
要完成水稻分类命名中去殖民化的努力,当前首当其冲最为迫切的工作便是要对粳字的汉语拼音进行正确标注。粳(gěng)读音有丰厚的历史、文化和科学内涵。小小的读音问题关乎中华科学文化的国际地位。地不分南北,水稻人没有读"jīng"的。
——张启发(中国科学院院士、第三世界科学院院士美国国家科学院外籍院士)
©来源:中国科技网;综合整理自知识分子、 BioArtBroArt植物



