2022中国低速无人驾驶场景生态共建拓展大会于6月16日在深圳举办,元橡科技受邀参会并由技术支持经理盛凡代表公司发表《无人驾驶中的环境感知和立体视觉》主题演讲,以下为演讲实录:

在无人驾驶行业,一个非常核心的关键就是3D环境感知,我们需要知道车在什么地方以及它周围的环境是什么样的。目前主流的3D感知传感器主要包括激光雷达、毫米波雷达、单目摄像头、还有元橡在做的双目摄像头等。
我们认为感知这一块没有最优的传感器,而一定是在某个场景下最适合的传感器,我们可以根据所有传感器的优劣势去针对性地匹配应用场景,从而选择一个最优方案。
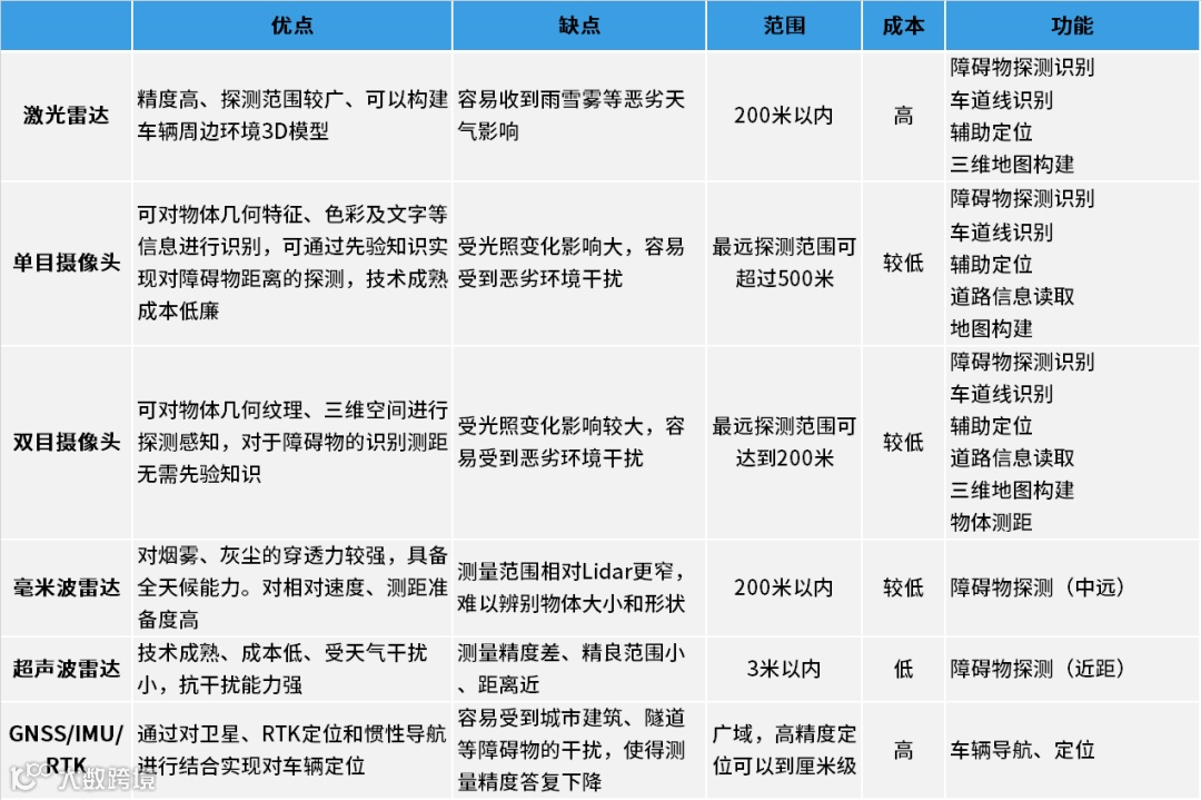
激光雷达精度高,探测范围比较广,可以构建车辆和周围环境的3D信息,但受天气的干扰较强;
单目摄像头对于物体的几何特征或其他特征的提取,以及目标检测方面会比较有优势,但受光照的干扰也比较大;
双目摄像头对于物体的几何纹理、三维空间的探测感知和测距方面更有优势,同样也会受到光照条件影响。
毫米波雷达对于烟雾、灰尘等环境的穿透性较强,所以在特殊环境下它的测距信息会比较好,但是测距精度要弱一些。

元橡科技始终专注于双目立体视觉领域,双目立体视觉的原理其实比较简单,我们每个人身上都有一套“双目立体视觉系统”,就是我们的双眼,当我站在这里,大家看我的时候可以单独用左眼,或者单独用右眼去切换一下,切换过程中我是存在一个位移的,通过元橡自研的双目立体视觉芯片,就可以计算出来精确的位移数据,获得了视差值之后,再通过计算就可以获得深度信息。

双目和单目到底有什么区别呢?单目现在的应用比较广,特别是在自动驾驶领域,车上基本都会配有单目摄像头,而单目的测距需要依赖于非常大的样本量和数据训练。当我们去到一个新的环境,比如西藏,我们在路上开车,如果有藏羚羊路过,但样本库里面却没有藏羚羊的样本信息的话,单目就识别不了这一样本,识别不到这个障碍物也就没有办法对它进行深度学习的数据估算,无法获得深度信息,就可能会导致一些车祸的发生。而双目是通过像素位移去获得深度信息的,所以不存在上述情况。

在实际的测试中,我们可以发现,立体视觉和毫米波的测距性能是相当的,但立体视觉因为和图像天生融合,目标跟踪更加稳定,并且立体视觉由于横向分辨率远高于毫米波雷达,能更加适应复杂路面环境,如弯道、起伏路等。不过毫米波在全天候方面(如穿雾)有着不可替代的优势。
所以一般情况下,立体视觉能替代毫米波+单目的功能。而对于可靠性要求高的场合,立体视觉加毫米波也会是一个很好的组合。

目前我们跟很多激光雷达厂商的产品做了对比,从分辨率和像素点的信息来说,双目立体视觉可以获得更多数据点的信息,但是双目对于近处点的精度会比较高,而远处点的精度会稍微低一些,激光雷达的优势就是它的近处点和远处点的精度是一致的,这一方面有它的不可替代性。而从成本上看,双目的成本会比激光雷达要便宜不少。

双目立体视觉在无人驾驶的整个体系中会有很多重要的价值,包括前碰撞预警、避障功能、空间可通过性检测、SLAM等一系列应用。比如在可通过性检测方面我们在给一些商用车做限高预警,因为商用车车身比较高,当车辆进入涵洞等场景的时候就会需要限高的检测预警。

在低速无人驾驶领域,我们可以为集成商提供一个降本方案。低速无人车的制造现在可能用激光雷达会比较多,从场景上考虑,双目在近处的距离和激光雷达有一定的应用的重合性,基于此我们会面向一些特定场景做激光雷达的替代,给行业提供更多可选择方案。

元橡双目立体视觉产品主要有以下6大特点:
1、 远距离。我们在小尺寸的基础上可以看到约200米的距离。
2、 小尺寸。双目立体视觉的尺寸会比较依赖于光轴之间的距离,产品尺寸小就是因为我们基线可以做的比较小,我们的产品是车载领域最小目距的双目立体相机,具备更小尺寸、结构更稳定、空间占用更小的特点。
3、 低时延。通过元橡自己的硬件加速技术,可以把时延控制在毫秒级。
4、 高精度。车载领域的ADAS相机看100米的精度高于95%,30米以内精度达99%。
5、 低能耗。高精度的算法硬件化,可以将能耗降到非常低。
6、 多规格多方案。因为我们有芯片处理算法、硬件处理算法、软件处理算法等,所以我们可以给客户提供很多处理方案,包括多尺寸规划,不同视角配置以及一些智能化方案,都可以做相应定制。
S3系列产品
采用的是元橡自研的ASIC深度计算芯片,测距距离可以达到20米,双目视差深度图输出高至720P@30fps,提供外同步接口,3米的误差在±1%左右。这款相机目前是黑白Sensor,近处有一个IR的Sensor做纹理补光,在其他的场景,比如说室外我们也可以做一些替换,换成RGB的Sensor,可以在RGB和黑白Sensor之间替换。

R3系列产品
其中不仅仅有我们的ASIC芯片,还添加了一款智能AI芯片,可以针对复杂场景物体做3D感知的深度优化,主要是应用在一些室内场景,测距距离达到5米,输出的分辨率高至VGA,并且会提供环境的3D感知结果,精度两米范围内约±1%。

W3系列产品
是我们目前的一款定制化相机,一些功能性的需求我们都可以融合到这款相机里面来,提供的接口也比较多样化。
元橡双目立体视觉相机目前已经应用的一些案例包括投放在苏州苏高新软件园的无人配送车、景区观光车、自动驾驶轮椅、投放在高铁站的无人车等等。在车载领域,2021年元橡车载相机出货量达到了20万套,近期,我们也和保隆科技联手与国内一线乘用车企达成合作关系,共同赢得主动悬架路面预瞄系统(魔毯功能)的前装试点。
希望元橡科技可以和大家一起进步发展,共同实现我们对未来的无限愿景。
谢谢大家!






