
本文转载自三思派
近五十年,科技与创新研究(Science, Technology and Innovation Studies)逐渐成为国内外学者愈加关注的新兴研究领域,而近十年受关注的程度更加显著。本文结合国际研究现状以及国内发展需求,借助文献研究与计量、专家座谈与访谈等主客观研究方法,从发展趋势、学科建设、理论与实践发展等方面对科技与创新研究进行了总结与展望分析。该领域主要的趋势与规律为:科技与创新研究成果近十年增长迅速,相关学科的理论框架与方法体系逐渐形成,研究视角向科学性、复杂性、全球性、共生性、可持续、开放性、预见性等特征发展,研究范围从聚焦科技活动向关注创新活动以及科技与创新整体系统扩展,包括从科技创新向非科技创新的扩展,促进了熊彼特创新理论更广泛的应用。同时发现,为支撑我国的创新驱动发展战略,迫切需要加强科技与创新政策科学制定、企业创新主体地位的制度设计、创新监测与计量理论与方法、大数据背景下创新管理模式、开放与全球化背景下创新获益路径等重点选题的研究。

关键词:科技与创新管理与政策;科技与创新研究;回顾、现状与展望
当今世界许多国家已将科学、技术(常简称科技)与创新作为知识经济时代的“宠儿”,近年纷纷制定出台国家科技创新发展战略以提升产业与经济的国际竞争力。由于同时面临经济增长、产业转型以及生态环境压力,对我国来说,历史上没有哪个时期的政府、企业以及学者像当今对科技与创新如此重视。2012年全国十八大报告明确指出实施创新驱动发展战略,把科技创新必须摆在国家发展全局的核心位置。这一前瞻性战略的提出表明我国当今迫切需要通过科技和创新提升国际竞争力,加速实现要素与资本驱动向创新驱动转型。这是我国在面临环境改善与可持续发展需求双重压力下的有效选择,也是中国经济发展新常态背景下提升经济质量的必然选择。这些重要实践需求迫切需要对科技与创新理论、方法与实践的进展进行全面了解,这一背景下回顾科技与创新领域研究的学术成果,并展望该领域未来可能值得研究的重要方向,对引导我国未来科技与创新研究与支撑相关政策与规划具有重要的研究意义。

熊彼特(Schumpeter)在一个世纪之前便提出“创新理论”(innovation theory)是“建立一种新的生产函数”,也就是说把一种从来没有过的关于生产要素和生产条件的“新组合”引入生产体系[1],使得对经济发展的动力有了全新的认识:经济发展不是均衡问题而是结构问题。虽然创新理论的提出已有一个世纪的历史,但许多国家在历史上没有像当今经济与社会将科技与创新作为经济发展核心动力,科技与创新研究也迎来了发展的春天。当然,值得思考的是,现在看来熊彼特的创新理论仍然适用,符合目前公众的关注视角从科技政策(管理)向创新政策(管理)以及从科技创新向非科技创新的扩展。此外,当前我国确立以企业为创新主体地位的战略实践也与之相匹配。近期由科技与创新研究领域权威学者Fagerberg、Martin和Andersen主编的 《创新研究:演化与将来的挑战(Innovation Studies: Evolution and Future Challenges)》一书[2],汇集了当今在科技与创新领域的多位顶尖国际专家的观点,该成果出版也将预示着科技与创新研究将步入一个新的发展阶段。
不过伴随着科技与创新活动动力机制愈加复杂以及科技与创新在经济发展中重要性的提升,同时考虑中国面临着经济全球化背景以及恶劣的气候与环境对科技发展的迫切社会需求,未来的科技与创新研究如何发展,应重点关注哪些研究议题,以有效支撑我国科技与创新政策的发展变得愈加重要。现有研究对科技与创新研究最新成果进行梳理的工作仍然较少,而这一研究对引导科学与创新研究方向具有一定的积极作用。基于此,本文立足国际科技与创新领域的前沿理论、方法与实践,同时结合我国科技与创新政策与管理的理论、方法与实践的需要,并综合运用文献研究与计量、专家座谈与访谈等主客观研究方法获取多方面的信息,试图从科技与创新研究的范围与定义,趋势与热点,新学科、新理论、创新实践中的难点问题以及挑战进行概要性剖析,旨在为现有的科技与创新研究提供一定的参考与借鉴。
“科技”与 “科技创新”①都是我国政策文本与学术文献常用的概念,“科技”是科学与技术的简称,常用来指代科技活动本身,不强调经济属性,而与创新组合后常用来指代基于科技成果的创新,如产品创新和过程创新,具有典型的经济属性,突出了科技在经济发展中的应用与贡献。但是,“科技创新”这一概念常存在一定的争议,因为“科技”与“创新”的内涵与范畴完全不一样。不过在一定语境下,这种概念的边界相对清晰。如谈及创新类型,包括科技创新、组织创新、市场创新、模式创新、制度创新等。其实,科学与技术之间如果不在特定语境也较难区分。在政策文本与学术文献中也常见到“技术创新”这一概念,特别是分析对象是企业或产业时。“技术创新”这一组合词的可同“科技创新”一样理解,只不过它更加突出了以技术成果为主的创新,常指代由技术的新构思,经过研究开发或技术组合,到获得实际应用,并产生经济、社会效益的商业化全过程的活动[3]。
本文为了避免混淆,用“科技与创新研究(也可称之为科学、技术与创新研究)”概括科技创新以及创新的范畴,不仅仅用创新研究是为突出科技创新的重要性。②科技与创新研究的定义需要建立在对科技与创新理解的基础上。近年来,科技与创新研究逐渐形成了较为系统的研究领域,也成为一个新兴的学科领域[4]。Fagerberg和Verspagen把创新研究定义为:“创新如何发生、影响因素以及经济与社会贡献的学术研究” [5]。Martin定义科技政策与创新研究(science policy and innovation studies)为“分析、理解以及有效地应对由科学、技术和创新带来的经济、管理、政策、组织、环境以及其他问题,包括一系列与知识创造、知识获取与扩散以及新的产品、过程和服务的开发” [6]。本文认为两个研究对创新研究和科技政策与创新研究两个领域给出较为全面的定义。
关于创新研究的理论基础与分类,近期权威学者也给出了较为明确的结论。关于创新研究的一个核心问题是该领域是否存在一个核心理论视角。Lundavall认为存在三个视角[2],分别是演化经济(evolutionary economics)学视角[7],技术经济(techno-economic)视角[8-9],社会经济(socio-economic)角度[10-11]。 这一判断已被学术共同体广泛接受,为科技与创新研究提供了较为全面的理论基础。Fagerberg等对创新研究进行了图谱分析,发现创新研究可分为三类:研发(创新③)经济(economics of R&D),组织创新(organizing innovation),创新系统(innovation systems)[4]。Fagerberg等还发现,研发经济最为核心的文献是Porter在1990年出版的一本奠基著作[12],组织创新最为核心文献是Nelson and Winter在1982年出版的一本著作[7],创新系统最为核心文献是Nelson[13-14]、Lundvall[15] 以及Freeman[6]等学者的奠基著作④,并指出研发经济与创新系统最为重要的期刊是Research Policy,组织创新最为重要的期刊是Strategic Management Journal。
未来的研究需要从不同层次界定科技与创新研究的范围与定义。在企业、产业、区域以及国家等不同层次上,由于科技与创新活动的研究环境与问题发生了较大的变化,因此界定统一的科学与创新研究的范围与内涵存在一定的困难,也不利于不同层次的科技与创新活动的实践管理。
既然创新研究涵盖科技与创新研究,本节延续Fagerberg和Verspagen在2009年的一项研究成果[5]的思路,分析SSCI数据库中标题中含“Innovation”的文章占比情况。相比Fagerberg和Verspagen的研究,本节不但扩展了数据宽度,同时给出了绝对篇数的趋势。巧合的是,自从Fagerberg和Verspagen研究选择的时间区间⑤末年2006年开始,国际创新领域的研究成果产出数量增长速度出现了新的拐点,呈现出涌现状态,表现出更加快速的增长趋势。这一趋势背后原因可能较为复杂⑥,但可以反映出世界各国近年在创新研究领域日益重视。

图1. SSCI 数据库中标题含有“Innovation”的文章篇数与份额(1951-2014)
(Fig.1 The number and proportion of the papers entitled “innovation” in the SSCI database (1951-2014).)
尽管已有研究表明Schumpeter[1] [17]开创了创新领域的研究先河,但对创新活动展开有目的研究源于20世纪五十年代。这要得益于美国兰德公司与OECD对创新相关研究的资助。鉴于此,本文研究选择上世纪五十年代初作为起点,绘制了SSCI数据库中标题中含“innovation”的文章数量及所占比的变化趋势,如图1所示。不难发现,从1951年开始该领域相关文献稳步增加,但创新研究仍处于零星的探索期,直到六十年代初研究成果量逐步抬头,每年发表论文数才稳定超过两位数。随后每年发表的研究成果稳步增加,一直持续到2005年左右。值得注意的是,在随后大约十年(2006——至今)该领域的论文发表数量呈现出爆发式增长,在SSCI领域的占比也表现出类似的特征,这表明社会科学领域创新要素特征愈加明显。
熊彼特去世后(1950年),技术创新经过漫长的冷遇后终于登上经济学舞台,一个主要原因是索洛(Slow)等人令人信服地证明技术进步对经济增长的重要作用[18]。需要注意的是,虽然直到上世纪六十年代初科技与创新研究成果产出才步入稳定增长期,即有较为稳定学者群开始从事相关研究,不过之前特别是五十年代末与六十年代初,在少有的零星探索中出现了较多开创性成果。如,除Nelson[19]发表的《基础科学研究的简单经济学》学术论文外,当时的几位学者如Rogers [11]、Arrow[20]、Burns and Stalker[21]以著作的形式系统阐述了科技与创新研究多方面的进展,也成为五六十年代的核心文献[4],并与前期Schumpeter[1] [17]的研究成果一起成为随后科技与创新研究的重要知识基础,带动了随后科技与创新研究的发展。
Martin等把科技与创新领域分为史前期(Pre-history)[6],指的是二十世纪五十年代前期及以前,该阶段的标志性成果是创新理论提出者熊彼特的两本著作[1] [17];开拓期(The pioneers),从二十世纪五十年代末到七十年代末期,近二十年,此时经济学、管理学、社会学以及组织行为学得到充分发展,国际性期刊如Research Policy、Technovation、R&D management的创办,标志着科技与创新研究领域的成熟。Fagerberg等[4]把创新研究历程分为三个阶段:1950年代—1970年代前后为创新研究的早期阶段,1970年前后—1980年代后期为创新研究的成长阶段,1980年代后期—至今为创新研究的成熟阶段。在成熟阶段的一些标志性事件包括1986年国际熊彼特协会和1987年美国管理学会技术创新管理分会的相继成立。
结合上述研究成果,基于图1曲线特征,本文把科技与创新研究的发展分成六个阶段:史前期(五十年代及以前至上世纪初)、开拓期(五十年代至六十年代初期)、探索期(六十年代初期至七十年代初期)、成长期(七十年代初期至八十年代末期)、成熟期(八十年代末期至本世纪初期)与新发展期(本世纪初期至今)。
在成长期至成熟期初期,我国科技与创新政策研究领域也发生了几件标志性事件。1982年中国科学学与科技政策年会的成立,以及1980年《科学学与科学技术管理》、《科研管理》和1985年《科学学研究》等重要期刊的相继成立也意味着我国科技与创新研究的日渐成熟。到目前为止,从影响力来看,《科学学研究》、《科研管理》、《中国软科学》以及《科学学与科学技术管理》是科技与创新领域的专业期刊。由表1所示,这四个期刊发表量也最多,都突破了2000篇。四个期刊发表题目中含“创新”的文章数量在整个CSSCI数据库中都超过了3%,而国外期刊中,只有Research Policy发表题目中含“innovation”的文章数量在整个SSCI数据库中超过了3%。
表1 国内外发表科技与创新文献数目前十名的期刊
Tab.1 The top 10 journals that published the papers related to science, technology and innovation at home and abroad in number

(注:以标题中含“innovation ”或“创新”于2015年4月5日检索。英语期刊检索于SSCI数据库,中文期刊检索于CSSCI数据库。)
科技与创新研究具有典型的实践特征,因此重要研究议题将伴随着科学与创新活动的发生、发展与应用,以及环境与背景变化而变化,见表2所示的科技与创新研究呈现出的典型的十大趋势[22]。科技与创新研究在范围、模式、属性等方面都发生了变化。在范围方面,从重视科技到重视创新,从可见的创新到不可见的创新,从重视科技政策到全创新链——科学、技术与创新的政策组合体系,从国家和区域创新系统到全球创新系统;在模式方面,从寄生(Parasitic)的创新到共生(Symbiotic)的创新,从基于政策的证据(Policy-based Evidence)到基于证据的政策(Evidence-based Policy);在属性方面,从追求经济生产率的创新到面向生态的创新(Green Innovation),从面向财富创造(Wealth creation)的创新到为了健康(Wellbeing)的创新(从越多越好到适可而止的创新)、从冒险的创新到负责任的创新。更多的趋势与挑战可见Martin(2013)[22]。
表2 科技与创新(研究)的十大趋势
Tab.2 The top 10 trends of science, technology and innovation (studies)

(来源:基于Martin (2013) [22]调整。)
根据我国经济与社会发展的需要,未来更多的研究要集中创新驱动发展模式的研究,相关议题如:有效科技体制设计的研究、产学研更加有效合作的研究、提升企业创新主体地位的策略与模式研究。这些研究都不是一个简单的单因素问题,都需要系统的考虑。
3.1 科技政策学
谈及科技与创新研究领域学科方向的进展,首先需要提及的是已经呈现出系统发展且有计划的推进的科技政策学(Science of Science Policy)⑦。这一新兴政策学科的提出与发展主要归功于美国总统科技政策办公室主任马伯格(Marburger)。2005年《科学》发表题为《期待:更好基准》(Wanted:Better Benchmarks)的论文,评论与介绍了这一新兴学科领域。在此后,马伯格又发表了一系列文章和演说,他明确提出建立科技政策学的倡议,认为在社会科学体系中建立科技政策学这一新的学科是一个非常现实和急迫的任务。经过美国政府和学界近6年的共同努力,2011年5月正式出版了《科技政策学手册》(The Science of Science Policy: A Handbook)( 以下简称《手册》)。该手册系统整理了科学政策学的理论框架、方法体系、数据基础以及美国科学政策实务等方面内容[23-24],是科学政策研究走向成熟和科学化的重要里程碑。
本文认为“科技政策学”更加准确应称之为“科技政策科学”,以突出模型、工具与方法在科技政策制定时提供证据的重要性[24],这样也符合这一学科的最初发展是为提升科技政策科学性的初衷。国内著名科技政策专家罗伟先生指出,政策科学是以政策及其运动规律为对象,研究如何运用系统的知识和有组织的创新性来改进政策制定系统及制定过程,以更好地制定政策的跨学科的全新学科[25]。科技政策真正想成为一门科学,就需要正确地选择研究问题,还需要科学、合理、规范的研究方法,以及大量数据和证据的支撑,没有大家共同认同的、使用的研究方法,它很难成为一门科学。我国学界一直在努力尝试将科技政策研究体系化、学科化,但对方法论的深入研究仍有待加强[26]。从这个角度分析,目前的研究无法满足科技政策科学的需要。不过本文为了统一概念,仍称之为科技政策学。
中国科学学与科技政策研究会现任理事长方新,也是国家自然科学基金委在科技政策学研究领域资助的第一个科研项目“关于科技政策学的方法论研究”的主持人,在2013年召开的第九届中国科技政策与管理学术研讨会指出:“科技政策研究的规范化是世界性趋势,而目前我国科技政策研究仍缺乏必要的方法和数据支撑,亟待从方法、工具和数据上加强研究的规范性。”随后撰文明确指出“学术界应大力关注科技政策学方法论研究,共同开展更多基础性工作,弥补当前科技政策研究存在的不足,改变科技政策制定多采用专家研讨等主观性方法的现状,加强政策制定前期的科学论证,摆脱以完全应对现实问题为导向的被动式研究困境,以科学的方法和问题为指引,使政策研究最终服务于发现问题和发起政策议程[26]。”基于美国需要的科技政策学关注的典型研究问题如表3所示。微观、中观和宏观都有待以深入研究的问题。
表3 科技政策学关注的研究问题
Tab.3 The research focus of science of science policy

(源于:NSTC&OSTP(2008)[27],李晓轩等(2012)[23],樊春良和马小亮(2013)[24]。)
近期《The science of Science Policy:a
handbook》已被翻译成中文版本(见,王海燕等,2015⑧)。译者指出,“长期以来科学政策研究缺乏系统化的理论框架和研究方法,整个研究体系处于相对分散的状态,零散地借用了其他学科的理论模型,一直未能成为一门学科,更不能称之为科学”[28]。
科技政策科学研究不但包括为科技政策制定提供证据,而且包括科技政策的评估,即应从政策制定与实施整个过程的思考与科技政策相关的方法与技术。通常的政策分析包括监测(monitoring)、预测(forecasting)、评估(evaluation)、建议(recommendation)、问题构建(problem structuring)[29]。因此,未来科技政策学的研究要不但要(1)关注科技政策与公共政策的关系,科技政策是否属于公共政策,有何特性?公共政策领域的政策分析方法是否适合科技政策?而且要(2)深入研究是否可以借鉴现有的公共政策分析与政策科学的方法构建适应科技活动管理的分析方法。此外,科技政策学迫切需要解决的实践问题:(1)如何确定提高科技资源规模以及配置比例与效率?目前迫切需要解决的问题是我国科技投资的适应规模。我国一直参照国际经验设定研发强度目标,但我国的消化能力是否与之相匹配?(2)如何提高科技资源的产出质量与效率?如何发挥科技评价的引导作用?
3.2 创新发展政策学
虽然科技政策学试图覆盖整个科技创新链,但还是较多从科技知识的产生出发关注科技创新活动的发展,而对非科技创新以及科技创新环境关注较少,这也促使了创新发展政策学(Science of Innovation
Development Policy)的产生。创新发展政策学是2012年中国科学院科技政策与管理科学研究所时任所长穆荣平研究员的倡议下提出建设并推动开展研究[30]。创新发展政策学更多地是从经济与社会发展中创新的贡献视角思考政策制定,一个明确的目标是将科学、技术和创新与经济和就业增长联系起来。创新发展政策学可从“创新发展”与“政策学”联合理解。创新发展,既包括创新自身的发展,又包括创新在经济与社会发展中的应用,可理解为创新驱动的发展,也可从创新发展与政策学联合理解。中国创新发展报告界定创新发展即创新驱动的发展,即体现了创新促进经济、社会发展的结果,也体现了科技创新能力自身的演进,并提出从工业化发展、信息化发展、城市化发展、教育卫生发展以及科技创新发展五个方面衡量创新的发展[31]。可见,创新发展政策学前瞻性地适应了我国创新驱动发展战略实施在政策制定理论、方法与证据方面的需要。
早在一百年前,根据熊彼特在其《创新发展理论》一书的对创新的定义的分类,即产品创新、技术创新、组织创新、资源创新、市场创新学。可见,创新含义较为丰富,是面向经济社会收益的,包括技术创新与非技术类创新,是通过市场的接受与否以及接受程度判断是否成功的,这也凸显出创新的经济学特性。从这个意义上讲,创新就是面向经济社会发展的,因此创新发展政策学更加强化了创新在经济与社会发展中的作用,突出了经济特性。按照熊彼特的观点,所谓创新就是建立一种新的生产函数,也就是把一种从来没有过的关于生产要素和生产条件的“新组合”引入生产体系。在熊彼特看来,通过“新”组合,对原有生产要素组合进行“创新性的破坏”,实现经济社会新的动态发展。这也揭示了经济发展与经济增长的本质区别。熊彼特在《创新发展理论》中对经济发展的解释是,经济生活中并非从外部强加于它的量的变化,而是从内部自行发生的质的变化。可见,创新发展政策学需要更多地从创新系统自身发展角度关注如何支撑与优化经济生活中生产要素和条件的新组合实现,实现结构性变化,促进新的生产函数的实现。
构建创新发展政策的体系要系统思考,要组合性设计。阿特金森和伊泽尔在分析国家创新政策⑨时[32],提出创新政策的8I体系:宏伟目标(Inspiration),战略意图(Intention),敏锐洞察(Insight),激励机制(Incentives),投资保障(Investment),制度创新(Institutional Innovation),信息技术转型(Information Technology Transformation),创新的国际框架(International Framework of
Innovation)。现任科技部发展创新体系建设办公室主任徐建国表示,创新政策体系逐步形成,他将科技创新政策体系梳理成“财政科技投入、激励企业创新的税收政策、促进科技成果转化和高科技产业化、科技创新平台和科技服务体系建设、知识产权和技术标准、创新人才与创新文化”六个方面[33]。
由于只有实现经济与社会价值创新才算实现,相比科技政策,创新政策需要考虑更多的市场因素与环境因素以及更多的影响科技成果转移与应用的社会与经济因素(见表4所示)。国内学者王胜光等人将创新置于经济的核心来分析创新经济系统运行的规律及政策作用机理,提出“创新发展政策学”的基本概念范畴和重点命题,搭建了研究的理论框架,尝试建立“创新发展政策学”学科研究的起始基础,并从经济系统的资源要素构成、生产组织行为、市场交易规则和财富分配关系提出了创新发展政策研究的命题[30]。
表4 一项创新政策中的可能要素
Tab.4 The possible elements in an innovation policy

(源于:费林等(著),王海燕等(译)(2015)[28]. )
我国经济从要素与资本驱动的高速增长正逐步进入创新驱动的新常态发展,为创新发展经济学与政策学的发展提供了契机。目前需要迫切研究问题之一是创新发展机理以及政策体系。不同于科技政策学的科技活动机理与政策体系已被充分研究[35],创新发展政策学需要解决的是提高政策的科学性,实现从“创新发展经济学研究”(关注What)到“创新发展政策学研究”(专注How)转变。从这个角度来讲,创新发展政策学需要与创新发展经济学同步发展。创新发展经济学是明确政策问题,创新发展政策学是如何解决政策问题。此外,创新发展政策学迫切需要解决的问题如:(1)创新发展政策学的研究范畴,与创新发展经济学的区别,是否覆盖整个经济领域的各个方面。创新系统理论与方法对创新发展政策学有哪些启示?(2)创新发展政策学与创新政策学之间的关系?需要从创新发展与创新区别去研究。(3)与科技政策学的区别与交叉,包括研究范围与方法的区别。(4)如何提升科研知识的经济贡献与收益,如何引导企业更多地选择自主创新的道路?这可能是目前我国最为迫切解决的宏观创新发展问题。(5)相关的一个问题是,如何使得我国创新体系高效运行,产学研协同共赢发展。
此外,创新发展政策体系的优化离不开政策实施绩效的评估。从文献查阅来看,国内对创新政策绩效评估的实证研究较少,而国外学术期刊上有关创新政策绩效的实证研究相对较多,且近年来呈逐步增多的趋势。国外有关创新政策绩效评估的研究涵盖宏观、产业、区域和企业等层面,采用了宏观计量、微观计量、仿真、访谈等研究方法。相对而言,国内研究主要集中于评估原则、步骤、框架、经验借鉴、科技评价体系等方面,对政策评估工具、方法等问题的研究不多,对国外创新政策评估前沿研究深度也不够[34]。因此未来加强创新发展政策分析研究,包括实施绩效评估,将是迫切需要的。
3.3 创新计量学
以科学计量学(Scientometrics)⑩为代表的科技评价方法已不能满足创新系统视角下的创新政策与管理措施发展的需要。这种背景下迫切需要全面的、系统性的计量方法与体系来支撑。随着科技统计信息数据完善,特别是论文与专利文献数据,越来越多的科学计量学方法被应用到科技管理中,为科技管理与政策发展提供了方法与工具支撑。遗憾的是,科学计量学不能有效支撑整个创新过程全面的、系统的管理,主要被用于创新过程上游研发活动绩效与规律的评价与探索上。更具体来讲,科学计量学关注焦点在于研发成果文献的信息分析上,显然无法满足创新政策与管理需要对创新动力、创新成果以及创新效果的全面掌握。对创新政策与管理具有直接指导价值的创新能力(也可理解为创新的决定因素)、创新效率、研发投资经济贡献、创新系统功能有效性等关键问题的探索与分析,都不在科学计量学常规研究的范畴。特别是随着深层掌握了解创新系统运作机制以改善创新政策发展的实践需求,迫切需要一个更加全面的、系统的分析体系来支撑创新政策与管理。全面的创新管理与创新过程的系统管理也需要更加系统的方法与工具体系支撑。
基于此,陈凯华(2012)[37]系统提出与构建了创新计量学(Innometrics)的理论与方法框架,并从创新过程自身以及与创新环境关系角度初步把创新计量学分成四大类计量:第一类是面向创新过程自身的计量,这类计量常聚焦在创新产出(Outputs/Outcomes)的分析;第二类是关注外部创新环境因素影响创新过程的计量,这类计量聚焦在创新动力(Dynamics 或Determinants)的估计;第三类是关注创新过程产出对外部创新环境的回馈性影响估计的计量,这类计量聚焦在创新效果(Effects)的估计;第四类是关注创新环境与创新过程整体绩效与机制的计量,这类计量聚焦于创新系统的整体绩效。可以说,创新计量学是面向创新系统的定量分析,关注创新过程与创新环境的交互作用的研究。创新计量学典型研究命题可从创新动力、创新过程以及创新效果角度着手研究,如表5所示。不难发现,创新计量学为科技与创新政策的制定提供了更多的方法与工具。
表5 创新计量学的典型研究问题
Tab.5 The typical research topics of innometrics

4.1 创新驱动发展理论
多方面的因素迫使我国需要选择创新驱动发展模式。根据著名经济学家洪银兴总结,我国实施创新驱动发展的四个动因:第一、现有的资源容量难以支撑经济的持续增长,必须寻求经济增长新的驱动力。第二,我国正在推进的工业化伴有严重的环境污染和生态平衡的破坏,必须提高可持续发展能力。第三、虽然我国在GDP总量上已成为世界第二大经济体,但产业结构还处于低水准,转型升级的能力弱,缺乏国际竞争力。第四,我国经济体大而不富,原因是许多中国制造的产品处于价值链的低端,核心技术、关键技术不在我们这里,品牌也不在我们这里,由此产生高产值低收益问题[38]。中共中央国务院关于深化体制机制改革加快实施创新驱动发展战略的若干意见把创新界定为“强化科技同经济对接、创新成果同产业对接、创新项目同现实生产力对接、研发人员创新劳动同其利益收入对接”,对创新驱动发展战略的具体方向有了更加明确的指向。该意见从全面创新的视角界定了科技创新在国家发展全局的核心位置,统筹推进科技体制改革和经济社会领域改革,统筹推进科技、管理、品牌、组织、商业模式创新,统筹推进军民融合创新,统筹推进引进来与走出去合作创新,实现科技创新、制度创新、开放创新的有机统一和协同发展。
创新驱动发展理论的研究对支撑当今我国的经济与社会意义重大,但仍有些基本问题需要深入研究。如:(1)创新驱动发展的内涵研究与路径选择。创新非一日之功,也不是一蹴而就的,坚持走自主创新是否是合适的路径选择,因此对创新驱动内涵界定与我国路径模式选择需要更多的证据来支持。建议加强国际创新型国家创新路径的历史追溯研究以及结合我国特定环境下的创新驱动发展战略研究。(2)影响我国创新驱动发展的瓶颈因素研究。科研经费管理、科技人才质量、科技创新文化、国际竞争环境、经济发展阶段等各方面的因素,哪些因素制约了我国创新驱动的发展?改良的路径?(3)我国创新驱动发展的主要动力以及演化模式的研究。目前关键是基于自主知识的创新,摆脱对引进科技的依赖,但如何营造自主知识创新的制度环境与生存条件?(4)在创新资源与要素有限约束下创新驱动发展的效率研究,包括如何分配有限的科技资源以及对在不同机构与研发活动之间资源分配比例优化的研究。
4.2 创新生态系统理论
美国总统科技顾问委员会在《维护国家的创新生态系统》报告中提出,“美国的经济繁荣和在全球经济中的领导地位得益于一个精心编制的创新生态系统。这一生态系统的本质是追求卓越,主要由科技人才、研发中心、风险资本产业、政治经济社会环境、基础研究项目等构成。” 创新生态系统的有效运作基础是政策的生态组合。如果一个国家想在全球化经济中脱颖而出,需要制定包括税收、贸易、人才、技术等在内的一系列支持构建创新生态系统的组合政策[31]。
本研究认为,创新生态系统概念的浮出,相对创新系统概念带来了新的研究课题与挑战,特别是生态系统中平衡点和强度的分析。如:(1)创新系统强调了官产学研合作,而创新生态系统强调官产学研的合作结构和强度。如何达到平衡点,如何获得创新收益最大化。(2)创新系统强调产业集群,而创新生态系统强调产业集群结构如何布局才能达到创新收益最大化。因为产业集群内企业过度同质化或者过度异质化都会阻碍创新收益,因此在产业集群结构的平衡点运作才是有效的创新生态系统。(3)创新系统强调基础研究、应用研究和试验开发要互补和协同,而创新生态系统却强调三者之间活动的比例平衡,如经费的分配结构。过多或过少的投入基础研究都不利于创新收益最大化。(4)创新系统强调制度的重要性,而创新生态系统强调制度介入的强度,过多或过少介入也都不利于创新最大收益。
4.3 开放式创新
资源的有限性、经济活动的全球化以及我国目前科技创新能水平等各方面的因素都需要我国加大开放式创新研究,从开放中获益。在Research Policy和Technovation 两个权威的科技创新期刊官方网站显示(截止2015年5月),近五年,无论是在Sciencedirect库中下载,还是在Scopus库中被引,开放式创新(Open innovation)被列为第一位。例如《创新是如何地开放(How open is innovation?)[39],《开放式创新:现状与将来视角(《Open innovation: State of the art and future
perspectives)》[40]。开放式创新理论的提出者Chesbrough教授的2003年开山之作《Open innovation: The new imperative for
creating and profiting from technology》截止2015年5月已在Google Scholar上已被引用9895次。
毫无置疑,中国30年的开放促进了中国科技的大发展,但同时认识到中国在开放式创新方面的管理实践似乎成效甚微,如产学研合作、企业技术创新联盟、协同创新中心等传统与新兴的开放式创新模式因为各种原因成效不明显,需要深入的研究。此外,在宏观层次上至今仍未阐明的问题是,中国在改革开放30年对中国自主科技发展起到了何种作用,同时带来了哪些挑战?未来中国必然仍需推进开放式创新,但如何才能从全球化的知识竞争中获利,向创新链的两端靠近,实现从中国制造向创造的转变。但一个更重要的研究问题是,如何在开放的博弈环境实现科技创新能力提升与经济收益共赢。
5.1 科学、技术与创新政策的界定与区分
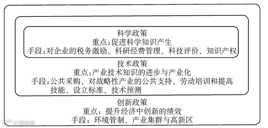
科学、技术与创新政策是否能清晰界定影响着规划与办法的执行。根据Lundvall[15]的定义,将科技政策根据研究对象和内容分为科技政策、技术政策和创新政策三个部分,虽然存在包含关系(如图2所示),但三类政策关注重点与主要工具手段存在一定的差异。近期国内学者陈劲教授对科学、技术创新政策进行了全面的梳理,指出科学政策、技术政策和创新政策关注着国家创新体系中的不同部分,所涉及的政策客体和实现工具也有很大差异。科学政策的重点是产生科学知识,关注创新的知识来源;技术政策的重点是产生技术知识的进步和商业化,关注的是产业技术进步和技术革新;创新政策的重点是经济中创新的总体绩效,关注的是如何创造好的环境和机制以使经济发展建立在基于科学技术的创新生产函数上[35]。

图2 科学、技术与创新政策范围与关系
Fig.2 The research scopes of science, technology and innovation policies with the relationships among them.
(来源:基于Lundvall(2005)的调整)
科学、技术与创新政策边界之所以模糊,根本原因是各自内涵就很难界定,并且各自涵义不断丰富,会愈加交叉。不加以区分、混为一谈以及硬性地给出清晰的边界都不利于科技与创新实践管理的需要。未来的研究需要把重点放在如何协调科学政策、技术政策与创新政策,以形成有效的“政策组合(Policy Mix)”,系统全面地改善科技与创新管理。如,过多地强调创新政策,会促进市场选择科技引进而非研发,结果可能是效益短时间上去了,可持续竞争依赖的科技能力削弱了,而过多地强调科学政策,却可能是偏离了市场的需求,无法在经济与社会发展中实现价值。
5.2 科技发展的预见与预测
虽然科学计量学的方法工具得到快速发展,如网络分析方法,知识图谱分析,但这些都是面向已发生的科技活动,不能满足面向的发展战略需要,特别是面向中长期的预判。虽然科学计量学通过新近文献以及通过分析探测的热点可以初步探索近期的研究趋势,不过科技发展具有天生不确定性,同时受国家发展战略以及产业与社会发展因素影响,因此需要系统考虑科技发展的预见与预测。
科技发展与预测在国家创新驱动发展战略中将起到愈加重要的作用。原因之一是科技与创新投资的自身特征决定的。科技与创新投资通常属于面向未来的战略性投资,不会立刻产生经济收益,因此对未来科技发展预见与预测对指导科技与创新投资具有重要的作用。原因二是,国家创新驱动战略的实施需要科技发展的预见与预测。如,每年的国家科技规划都要设定重要科技发展指标的发展目标,这些关键指标就需要通过预见与预测的方法获得证据参考。不过现有规划的实践证明,科技发展的预见与预测理论与应用研究都较为落后。
科技发展的预见与预测呈现的特点一是向主客观结合的综合方法方向发展。如,基于德尔菲法的技术预见广泛开展的同时,一些学者认为单独运用德尔菲法,由于受专家学识、专家人数、问卷设计等方面的因素而导致技术预见存在一定的局限性和不可靠性。德尔菲调查方法属于微观的主观方法,今后发展应强调主客观相结合的方法,有效引入客观信息。值得一提是,与前七次技术预见相比,日本第八次技术预见方法进行了若干重大创新,既包括一直使用的德尔菲调查方法上的创新,如改革预测内容层次结构、改进问卷等,也包括创新性地使用引文分析、经济社会需求调查分析、情景分析方法,使四种方法相互支持,是日本技术预见历史上方法论方面的突破和跨越[41]。
本研究通过以“科技发展”、“科学发展”、“技术发展”分别与“情景分析”、“情景规划”为主题词两两组合,在CNKI、Google Scholar中检索,并没有发现相关的中文研究。不过,国外相关研究并不是空白,通过“scientific and technological development”、“S&T development”、
“scientific”、“technological”分别与“scenario analysis”和“scenario
planning”组合在Google Scholar和Web of Knowledge中检索,可获得一些已有成果。情景规划中一个核心工作是遴选对被分析对象起到重要影响但自身发展趋势存在显著不确定的关键因素,以此来构成未来可能的情景。如,Brian Sager[42] 研究确定两个因素在生物技术未来发展中将起到关键性的作用:一是技术整合(technological integration),二是公共认可(public acceptance)。技术整合过程可能强烈影响社会应用与接受生物技术的方式,公共认可与否影响市场需求与公共政策。如果用高(high)和低(low)分别描述二者的水平,可构成如下四个象限:(1)低技术整合、低公共认可(Present-day,停滞不前);(2)高技术整合、高公共认可(Techno-utopia,技术乌托邦);(3)低技术整合、高公共认可(Grass Roots,街头足球);(4)高技术整合、低公共认可(Police-State,军官监视)。再如,本文作者参与的中日韩可再生能源技术联合预见项目中⑪,确定技术发展、生态意识与国家能源价格是影响我国可再生能源三个突出重要的因素,根据每个因素的两种状态两两结合,构成了八种情景,最后结合中国实际,选择了五种可能情景,从最好到最坏的情景依次是:国家最优(Optimal for country)、产业最优(Optimal for renewable industry)、良性循环(Positive cycle)、政策依赖(Policy-based dependence)以及不求上进(Take things as they are)。
科技预测与预见未来研究需要更多地关注科学性与准确性的提高上,如,如何提高专家判断的质量,如何整合专家的异质性信息等问题。此外,如何充分利用现有已发展成熟的科学计量学和知识图谱分析工具支撑科学预测与预见。考虑到政策服务与实践上,未来还需要重点关注的研究方向包括(1)与技术路线路图制定相结合科技预测与预见方法的研究;(2)与情景分析相结合的科技战略与规划的研究;(3)与文献计量相结合的主客观联合方法的研究。由于我国正在全面推进战略性新兴产业的发展,科技预测与预见将起到重要的支撑作用,因此将来一个主要研究领域是结合我国战略性新兴产业的发展战略与规划需求,基于我国的基本情况,进行科技预测预见以及情景分析研究。
5.3 创新监测与评估
创新政策制定与战略实施离不开对创新活动与系统的全面监测与评价,《中共中央国务院关于深化科技体制改革加快国家创新体系建设的意见》(中发[2012]6号)明确提出关于“建立全国创新调查制度,加强国家创新体系建设监测评估”的要求。2013年7月24日科技部第20次部务会审议并原则通过的国家创新调查制度工作方案也将预示着我国全国性的创新监测与评估活动正式拉开序幕。其实早在2008年,为了适应新经济条件下的创新政策的发展,美国商业部成立了21世纪经济中的创新测度咨询委员会,2008年发布名为《创新测度:跟踪美国创新的态势》的报告。该报告明确指出,创新测度可服务各层创新政策的发展。
创新监测与评估是科技与创新政策与管理的保障,是基于证据的科技与创新政策制定的基础。无论是组织还是个人都对监测分析创新发展进行了较为丰富的研究。在组织层面,国际著名的创新监测体系主要包括经合组织(OECD)的《奥斯陆手册》(也称技术创新调查手册)、欧盟的《共同体创新调查》和《欧洲创新记分牌》以及瑞士洛桑国际管理学院的《洛桑报告》(也称为世界竞争力报告)。国内相关工作在组织层面近年也有了一定的进展。中国科技发展战略研究小组的《中国区域创新能力报告》、中国科学院创新发展研究中心的《中国创新发展报告》等。为了配合我国创新型国家建设与创新驱动战略的实施⑫,中国科学技术部又发展了国家、区域、产业、高新区等创新监测与能力指标体系,并陆续发布相关报告。在个人层面的学术研究为此做了一些推进工作。一个典型的研究是面向科技活动产出的科学计量学研究[43],两个研究是从创新经济学角度的研究,一个是基于FP&S国家创新能力框架[44]的创新能力影响因素研究,另一个是面向创新投资成效的创新效率的测度。分析现有报告表明,创新能力监测已从传统面向研发投入扩展到研发产出后进一步扩展到整个创新系统的视角。一个典型的新近指标体系是由欧洲工商管理学院(INSEAD)领衔研究与发布的《全球创新指标,CII》。CII指标框架一个特点是经过多年的演化,最后定格为以“效率(efficiency)”作为国家创新能力水平的高低,另一个特点是突出创新环境在创新能力中的重要性。
从目前国家需求以及学者关注的焦点看,未来需要迫切解决的创新监测与评估问题包括(1)创新监测体系与综合指数的构建。创新监测目前存在较大争议,无论是从指标框架的构建,还是指标的选择,以及指标信息的集成都需要从理论与方法层次深入研究。目前指标体系差异太大,同时指标体系不适应科技与创新发展规律,也与政策需要信息有较大的差别。(2)科技进步贡献指标的测度与取舍问题⑬。科技进步贡献率已经被广泛接受,但在比较与政策应用上存在较多问题,目前迫切需要研究的问题不是如何准确测度科技进步贡献率,而是如何准确把握科技进步贡献率的内涵。现行的或者说政府普遍采用方法的科学性如何?如,科技进步贡献率缺乏国际性,并不是严谨的经济学术语,也不是国际通行的概念;对科技进步贡献率的测算尚缺乏适合中国现有资料条件的规范的测算方法,学术界对科技进步贡献率的认识存有争议,不同专家对测算模型的运用、变量的选择等有所不同,其测算结果有很大的差异性。怎样科学测度创新驱动经济发展成效?如何把握我国科技进步对经济社会发展的实际贡献?(第16次香山会议的结论)⑭。(3)复杂系统视角下创新活动的测度。了解创新系统的发展规律是创新政策制定的基础,而创新系统愈加呈现复杂系统的特征,因此未来研究可考虑引入复杂系统科学的方法探索创新系统的行为。
5.4 基于证据的科技政策发展
基于证据(也翻译成循证或事实)的科技政策(evidence-based policy,EBP)制定的研究是科技政策学发展的一个重要领域。该管理实践源于20世纪90年代医学领域的一股“基于证据”的思潮在社会政策、心理学、教育、司法等社会科学领域的扩展[45]。当今政策制定的环境越来越复杂,政策议题对专业化的要求越来越高,公众和媒体对政策背后的事实依据的要求越来越严格,迫使各国政府不得不思考政策制定如何更加科学,如何使政策更有效地为经济社会发展和创新服务,最大效率地使用有限的资源[46]。马小亮和樊春良近期探讨国外 EBP 思想兴起的动因,并梳理和分析国外 EBP 理论发展的脉络[47]。发展“基于证据的政策”思想最根本的目的是为政策的决策和实施寻找系统有效的证据以提高政策的效率和有效性。张正严和李侠指出“将证据提供者、政策制定者、政策选择者”三方都与证据密切联系起来的政策制定模式[45],值得我们在科技政策制定过程中借鉴。
基于证据的科技政策不但受到学界关注,也同样受到实践者与管理者的青睐。笔者参与了由中国科学院在评估研究所认定时成立的科学性评估小组的前期方法与指标研究工作。为推进中国科学院“率先行动”计划特殊研究所认定,成立由数学与系统科学研究院、科技政策与管理科学研究所、地理与资源科学研究所、文献情报中心和院机关科技促进发展局青年科技与管理成员组成的科学性评估小组,目的是打破传统“拍脑袋“的决策机制,用事实与客观证据作为重要认定依据。这次是基于证据的科技管理的较好的尝试。
本文作者认为基于证据的科技政策制定范围较小,需要扩展到科技政策分析的整个过程,同时存在较多方法值得深入研究。 目前迫切需要研究的问题包括(1)科技与创新政策制定、实施、评估以及调整需要哪些证据?(2)科技与创新政策制定、实施、评估以及调整需要哪些方法与工具(前期成果可见陈光和方新的研究成果[26])?(3)如何整合证据与专家的判断形成主客观的综合信息?(4)多属性决策方法在基于证据的科技政策分析中的应用研究?
5.5 大数据条件下的科技与创新管理
2010年7月,联合国发布了《大数据促发展:挑战与机遇》白皮书,指出大数据对于全世界是一个历史性的机遇。2012年3月,美国总统奥巴马宣布美国政府拨款两亿美元启动“大数据研究和发展计划”,把大数据提升到国家战略位置[48]。随着科技与创新领域的各类数据(如,专利文本、学术文献、科技统计与调查)的不断丰富,从大数据视角思考科技与创新管理将成为新的研究视角。
大数据用于企业的创新管理已不是新鲜事情。现有文献已揭示了“大数据”在企业价值主张创新、关键业务与流程创新、收益模式创新、外部关系网络与价值网络重构中的运用[49]。全球知名咨询公司麦肯锡最早提出“大数据时代已经到来”,2011年,在其题为“大数据:创新、竞争与生产率的前沿(Big Data:The Next Frontier for
Innovation, Competition, and Productivity)”的研究报告中指出:数据已经渗透到每一个行业的每一个业务职能领域,逐渐成为重要的生产要素;人们对于海量数据的运用将预示着新一轮生产率增长和消费者盈余浪潮的到来[50]。从国家层面看待大数据问题,制定引导大数据研究和大数据应用的相关政策,构建大数据背景下的国家创新系统,是增强国家核心竞争力的重要保障[51]。
大数据将成为创新管理研究的热点。如,国际著名的产品创新管理杂志近期正在征集一期以“海量数据环境下创新论文征稿(Call for Papers Innovation in Data-Rich Environments)”专辑。在大数据背景下如何完善创新互动的管理,也可以说如何适应大数据背景下创新管理。在阐释“大数据”之大变革性的基础上,李文莲和夏健明提出“大数据”对商业模式创新驱动的三维视角,即大数据资源与技术的工具化运用、大数据资源与技术商品化推动“大数据”产业链形成、以“大数据”为中心的扩张引发行业跨界与融合。
科技与创新研究经历上世纪前五十年漫长的史前期与开拓期,在随后十余年科技与创新活动被证实在经济发展的积极作用后引起了越来越多学者的关注,在上世纪七十年代开始的后三十年,呈现出稳定的发展,直到近十年因为环境与生态压力以及可持续发展的需求等因素的驱动,又进入新的快速发展期。经过一个多世纪的发展,科技与创新理论也经历了科技创新过程理论到结构化的创新系统理论再至近年发展的生态性创新系统理论。至今,科技与创新研究,无论是经济性研究还是政策性研究,以及无论是理论研究还是方法研究,已成为社会科学领域重要的分支,发展成为独立的学科领域,将愈加备受关注。不过,由于科技与创新的主体关系、动力机制、发展环境等愈加复杂,将来的研究突破将愈加困难。
本文研究对科技与创新研究领域的研究进展及未来发展进行了较为系统的分析。本研究基于现有文献分析与专家访谈,并结合我国科技与创新管理需要,对科技与创新研究近期进展与未来的研究挑战进行了回顾与展望。未来科技和创新研究在方法一个典型特征是将向“科学化”发展。政策制定的科学化以及对创新过程运作机制的了解,迫切需要发展更有效的方法、工具与模型来支撑。理论上将向复杂的协同系统与开放系统的发展与管理偏移,愈加呈现的复杂性系统的特征迫切需要引入或改善复杂系统科学领域以及生态系统领域的理论完善现有的创新系统理论。随时网络技术的发展与应用,科技与创新活动将处于愈加开放且动态的环境背景下,国家竞争力与系统整体创新能力的提升,迫切需要全局考虑子系统或组成要素涉及的活动或功能,迫切需要以开放的方式融入整个国际创新生态系统中。
本文的选题范围较广,同时笔者能力与知识积累有限,因此对科技与创新领域的一些重要理论、方法与实践进展的讨论以及未来发展趋势的把握不可避免地有所遗漏。笔者希望本文的研究起到“抛砖引玉”的作用,期盼有更多学者进一步的研究。
注:
① 本文并不试图区分科技创新与技术创新。在CNKI数据库中以标题含“科技创新”与“技术创新”检索,发现与二者相关的文献数量大致相当,“技术创新”多些。根据创新的定义,强调市场与社会收益的实现,因此技术与创新搭配更加合适(见,吴贵生,王毅,2013[3])。
② 需要注意的是,科技与创新的研究范畴在不同的专业领域理解也存在差别。科技管理与政策领域学者习惯从科技的研发与管理思考,产业管理与政策领域学者倾向从科技的扩散与应用思考。
③ Fagerberg等(2012)[4]指出Economics of R&D指的是“the economic aspects of R&D, technology and innovation”。
④可见Edquist(2004)[16]关于创新系统理论与方法的综述性分析。
⑤ 它的数据范围是1956-2006。
⑥ 中国数据份额较少,删除中国的数据仍呈现相同趋势。
⑦此处翻译借鉴了现有文献。[20] [22]
⑧ 作者翻译成“科学政策学手册”,不过指出书中科学政策泛指,包含科学、技术和创新政策。
⑨ 本文并不试图系统区分创新发展政策与创新政策之前的区别,但本文理解,创新发展政策更多地关注创新系统的发展问题,而创新政策更多地关注创新系统收益规模增长问题,前者更侧重结构与制度的优化,后者更多地侧重要素与资本的供给。
⑩“科学计量学”这一概念由前苏联学者Nalimov和Mulchenko[36]在1969年提出后,吸引着越来越多的学者从事这一学科的研究,1978年国际《科学计量学》杂志的创刊号在匈牙利出版也标志着这一学科体系走向成熟。
⑪KISTEP, NISTEP and CASIPM. Renewable Energy in Northeast Asia: 2030——A joint foresight Among China, Japan and Korea, 2013。
⑫《中共中央国务院关于深化科技体制改革加快国家创新体系建设的意见》(中发[2012]6 号文件)明确指出“建立全国创新调查制度,加强国家创新体系建设监测评估”。
⑬ 科技进步贡献率是技术进步增长对经济增长的贡献份额。2012年9月21日-22日,在主题为“科技进步贡献率研究”的香山科学会议第S16次学术讨论会上,与会专家学者围绕科技进步贡献率测算的理论发展、计算方法、基础数据的选取处理、以及行业与区域科技进步贡献率的测度等中心议题进行了深入讨论。
http://www.xssc.ac.cn/ReadBrief.aspx?ItemID=1046

文章链接
[1]. Schumpeter J. The Theory of Economic Development [M]. Massachusetts: Harvard University Press, 1912/1934.
[2]. Lundavall A. Innovation studies: A Personal Interpretation of ‘The state of the Art’[A]. In: Fagerberg J, Martin B R, Andersen E S (Eds). Innovation Studies: Evolution & Future Challenges [M]. Oxford: Oxford University Press, 168-186,2013。
[3]. 吴贵生,王毅. 技术创新管理[M]. 北京:清华大学出版社,2013.
[4]. Fagerberg J, Fosaas M, Sapprasert K. Innovation: exploring the knowledge base [J]. Research Policy, 2012, 41 (7): 1132–1153.
[5]. Fagerberg J, Verspagen B. Innovation studies– the emerging structure of a new scientific field[J]. Research Policy, 2009, (38): 218–233.
[6]. Martin B, Nightingale P, Yegros-Yegros A. Science and technology studies: exploring the knowledge base [J]. Research Policy, 2012, 41 (7), 1182–1204
[7]. Nelson R R, Winter S G. An Evolutionary Theory of Economic Change [M]. Cambridge, MA: Harvard University Press, 1982.
[8]. Freeman C. Technology Policy and Economic Performance: Lessons from Japan [M]. London: Pinter, 1987.
[9]. Pavitt K. Sectoral patterns of technical change: towards a taxonomy and theory [J]. Research Policy, 1984, (13): 343–373.
[10]. Burns T, Stalker G M. The Management of Innovation [M]. London: Tavistock, 1961.
[11]. Rogers E M. Diffusion of Innovations [M]. New York: The Free Press, 1962.
[12]. Porter M. The Competitive Advantage of Nations [M]. London: Macmillan, 1990.
[13]. Nelson R R, Winter S G. An Evolutionary Theory of Economic Change [M]. Cambridge, MA: Harvard University Press, 1982.
[14]. Nelson R R. National Innovation Systems: A Comparative Study [M]. Oxford: Oxford University Press, 1993.
[15]. Lundvall, B.-Å., 1992. National Systems of Innovation: Towards a Theory of Innovation and Interactive Learning[M]. Pinter, London.
[16]. Edquist, C., 2004. Systems of innovation: perspectives and challenges[A]. In: Fagerberg J, Mowery D C, Nelson RR (Eds) . The Oxford Handbook of Innovation[M]. Oxford: Oxford University Press, 2005.
[17]. Schumpeter J. Capitalism, Socialism and Democracy [M]. London: Routledge , 1942.
[18]. 柳卸林. 技术创新经济学[M]. 北京:清华大学出版社,2014.
[19]. Nelson R R. The simple economics of basic scientific research [J]. Journal of Political Economy, 1959, (67): 297–306.
[20]. Arrow K. Economic welfare and the allocation of resources for innovation[A]. In: Nelson, R.R. (Ed.), The Rate and Direction of Inventive Activity [C]. Princeton: Princeton University Press, 1962.
[21]. Burns T, Stalker G M. The Management of Innovation [M]. London: Tavistock, 1961.
[22]. Martin BR. Innovation Studies: An Emerging Agenda[A]. In: Fagerberg J, Martin B R and Andersen E S (Eds). Innovation Studies: Evolution & Future Challenges [C]. Oxford: Oxford University Press, 2013.
[23]. 李晓轩,杨可佳,杨柳春. 基于证据的政策制定:英国的实践与启示[J]. 中国科学院院刊,2013,(6):740-749.
[24]. 樊春良,马小亮. 美国科技政策科学的发展及其对中国的启示[J]. 中国软科学,2013,(10):168-184.
[25]. 罗伟. 科技政策研究初探[M]. 北京:知识产权出版社,2007.
[26]. 陈光,方新. 关于科技政策学方法论研究[J].科学学研究,2014,32(3):321-326.
[27]. NSTC&OSTP. The Science of Scienc Policy: A Federal Research Roadmap [R]. Washington, DC: The White House, 2008.
[28]. 费林,莱恩,马伯格等(著);王海燕,李晓轩,周东华(译). The Science of Science Policy A handbook(科学政策学手册)[M].北京:科学出版社,2015.
[29]. 邓恩(著),谢明,伏燕,朱雪宁(译).公共政策分析导论(第四版)[M].北京:中国人民大学出版社,2011.
[30]. 王胜光,胡贝贝,程郁. 创新发展政策学研究的基本命题[J]. 科学学研究,2015, 33(3):321-431.
[31]. 中国科学院创新发展研究中心. 2009中国创新发展报告[R].北京:科学出版社,2009.
[32]. 阿特金森,伊泽尔(著),王瑞军(译). 创新经济学:全球竞争优势 [M]. 北京:科学技术文献出版社,2014.
[33]. 李禾. 科技创新政策的探讨和创新[N]. 科技日报,2014-12-18.
[34]. 范柏乃,段忠贤,江蕾. 创新政策研究述评与展望[J]. 软科学,2012,26(11):43-47.
[35]. 陈劲. 科学、技术与创新政策研究[M]. 北京:科学出版社,2014.
[36]. Nalimov V V, Mulchenko Z M. Scientometrics: The study of science as an information process (In Russian) [M]. Moscow:Nauka, 1969.
[37]. 陈凯华. 创新计量学[R]. 中国科学院科技政策与管理科学研究所博士后报告,2012.
[38]. 洪银兴.论创新驱动经济发展[M]. 南京:南京大学出版社,2013.
[39]. Dahlander L, Gann D M. How open is innovation [J]? Research Policy,2010, 39(6): 699–709.
[40]. Eelko K E, Huizingh E. Open innovation: State of the art and future perspectives [J]. Technovation, 2011, 31(1):2-9.
[41]. 陈峰. 日本第八次技术预见方法的创新[J]. 中国科技论坛,2007,(8):132-135.
[42]. Sager B. Scenarios on the future of biotechnology Technological [J]. Forecasting and Social Change,2001,68(2):109-129.
[43]. Chen K H, Guan J C. A bibliometric investigation of research performance in emerging nanobiopharmaceuticals[J]. Journal of Informetrics, 2011, 5(2): 233-247.
[44]. Furman J L, Porter M E, Stern S. The determinants of national innovative capacity[J]. Research Policy, 2002, 31(6):899-933.
[45]. 张正严,李侠. “基于证据”——科技政策制定的新趋势[J]. 科学管理研究,2013, 31(1):9-12.
[46]. 李晓轩,杨国梁,肖小溪. 科技政策学( SoSP) : 科技政策研究的新阶段[J].中国科学院院刊,2012,(5) :538-544.
[47]. 马小亮,樊春良. 基于证据的政策: 思想起源、发展和启示[J]. 科学学研究,2015, 33 (3): 353-362.
[48]. 徐迪威,大数据与科技管理[J]. 科技管理研究,2013, (24):216-218.
[49]. 李文莲,夏健明. 基于“大数据”的商业模式创新[J]. 中国工业经济,2013, (5):83-95.
[50]. James M, Michael C., Brad B. Big Data: The Next Frontier for Innovation, Competition and Productivity [R]. Technological Report, McKinsey, May 2011.
[51]. 张军,姚飞. 大数据时代的国家创新系统构建问题研究[J]. 中国科技论坛, 2013, (12): 5-11.

两江科技评论
精彩回顾
1. 中国科学技术大学和新加坡国立大学团队:飞秒激光诱导形状记忆聚合物“自生长”可重构结构
4. 非互易带间的布里渊调制
5. 谁是真正的双激子?
7. 绿色柔性电子器件衬底最新进展:可降解“透明纸”的低成本制备
8. 南大Nat. Photonics:激光“雕刻”3D非线性光子晶体
两江科技评论编辑部

免责声明:本文旨在传递更多科研信息及分享,提供志同道合者的交流平台。如涉及侵权,请联系下方邮箱,我们将及时进行修改或删除。转载请注明出处,如原创内容转载需授权,请联系下方微信号。
邮箱:zunzun@imeta-center.com
微信号:Maysun1992

