华中农业大学食品科学技术学院的王红迪, 段杏柯, 杨金艳, 杨芷璇, 刘凤霞 , 徐晓云, 潘思轶等人介绍了果胶基复合包装在果蔬保鲜中的应用。首先,传统塑料包装存在环境污染和食品安全问题,而生物可降解的绿色包装受到关注。果胶作为一种天然食品添加剂,具有生物降解性和水溶性,适合作为新型食品包装材料。文章综述了果胶的组成结构、成膜特性以及果胶基复合包装的构成和应用,旨在为果蔬保鲜和新型包装材料的发展提供参考。
主要介绍了果胶的结构组成及其成膜特性。果胶主要由半乳糖醛酸聚糖、鼠李半乳糖醛酸聚糖和鼠李半乳糖醛酸聚糖II型等组成,具有亲水和疏水性基团,可通过氢键和静电相互作用形成三维网状结构。果胶基复合包装通过添加塑化剂和抗菌活性物质,改善成膜的机械性能和功能性,是当前研究的重点。
重点介绍了果胶基复合包装的主要成分及其作用。主要包括果胶、塑化剂、天然聚合物、生物活性物质和纳米材料。塑化剂如甘油和山梨醇能改善聚合物基体的微观结构;天然聚合物如多糖和蛋白质能增强薄膜性能并具有抗微生物能力;生物活性物质如植物精油和抗菌肽能提高抗菌性;纳米材料如银和二氧化硅能增强物理性能和抗菌性。这些成分的添加和组合旨在优化果蔬保鲜效果。
重点介绍了果胶基复合包装在果蔬保鲜中的应用,包括果胶基涂膜和薄膜的制备及其对果蔬保鲜效果的影响。通过添加塑化剂、生物活性物质和纳米材料,改善了涂膜的性能,如水蒸气透过率、抗菌性和抗氧化性,从而有效延长了果蔬的货架期和保持其品质。此外,还探讨了果胶基复合薄膜在包裹食物中的应用,通过调节薄膜的物理和机械性能,进一步提高了保鲜效果。
图 1 果胶主要结构示意图
Figure 1. Schematic diagram of the main structure of pectin
表 1 塑化剂在果胶基复合包装制备中的应用
Table 1 Application of plasticizer in the preparation of pectin-based composite packaging

表 2 生物活性物质在果胶基复合包装制备中的应用
Table 2 Application of biologically active substances in the preparation of pectin-based composite packaging

表 3 纳米颗粒、乳液在果胶基复合包装制备中的应用
Table 3 Application of nanoparticles and emulsion in the preparation of pectin-based composite packaging

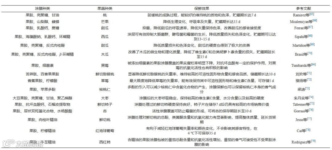
表 4 果胶基复合涂膜在果蔬保鲜中的应用
Table 4 Application of pectin-based composite coating film in the preservation of fruits and vegetables

本文总结了果胶基复合包装在果蔬保鲜中的应用效果,强调了其通过改善机械性能和抑菌能力来延长果蔬货架期和保持营养品质的优势。同时,展望了未来利用农业废物和智能化技术进一步发展果胶基复合包装的潜力,以实现更环保和高效的食品保鲜系统。
引用本文:王红迪,段杏柯,杨金艳,等. 果胶基复合包装在果蔬保鲜中的应用[J]. 食品工业科技,2022,43(15):392−400. doi: 10.13386/j.issn1002-0306.2021070327.
Citation: WANG Hongdi, DUAN Xingke, YANG Jinyan, et al. Application of Pectin-based Composite Packaging in the Preservation of Fruits and Vegetables[J]. Science and Technology of Food Industry, 2022, 43(15): 392−400. (in Chinese with English abstract). doi: 10.13386/j.issn1002-0306.2021070327.
基金项目: 国家自然科学基金面上项目(32072232);“十三五”国家重点研发计划子课题(2017YFD0400701;2018YFD0400502)。
通信作者简介

刘凤霞,女,中共党员,山东青岛人。入选华中农业大学“狮山硕彦计划”青年英才,担任中国食品科学技术学会果蔬加工分会副秘书长,《食品工业科技》、《食品研究与开发》、《中国果菜》青年编委,湖北省优秀科技特派员。致力于果蔬非热加工及副产物综合利用方面的基础和应用研究,主持国家自然科学基金面上/青年项目、“十四五”、“十三五”国家重点研发计划项目子课题等科研项目10余项;在国内外重要学术期刊上发表相关论文50余篇;授权国家发明专利10余项(第一发明人5项);主编编著1部、参编规划教材2部;主持制定地方标准1项、参与制定农业行业标准3项;获神农中华农业科技奖科学研究类成果一等奖、湖北省科技进步一等奖、中国食品科学技术学会科技创新奖—技术进步一等奖各1项。
(以上信息来自华中农业大学官网)
本文内容由《食品工业科技》官网www.spgykj.com AI自动生成,欢迎点击阅读原文,获取原文进一步深读。
食品科学家论文汇总
(点击专家姓名,查看论文)
《食品工业科技》特邀主编专栏征稿
《食品工业科技》青年编委专栏征稿:咖啡、可可、茶等特色饮料作物加工 ☚
《食品工业科技》客座主编专栏征稿:植物基食品原料基础研究、前沿技术创新及其健康绿色产品开发☚
《食品工业科技》客座主编专栏征稿:地方特色食品:加工技术、感官品质、风味特性和营养健康
群聊:食品工业科技作者群

温
馨
提
示
我刊正式组建微信作者群,为作者提供更多的学术与论文资讯,如需进群,请联系刘老师(微信:上方二维码,电话:87244117-8062)。

版权声明


