大连工业大学朱蓓薇院士团队营养组负责人胡蒋宁教授:谷胱甘肽响应型纳米平台通过激活TLR4/MD2/MyD88/NF-κB/iNOS信号通路和调节肠道菌群稳态实现对肠道炎症的气体干预
Chemical Engineering Journal IF:15.1
●溃疡性结肠炎(UC)是一种普遍存在的炎症性肠病,是一个全球性的健康难题,其病因与免疫失调、遗传易感性和环境影响密切相关。这种慢性且经常使人衰弱的疾病会破坏肠道菌群平衡,损害粘膜屏障,为炎症和溃疡的自我延续循环创造条件,从而增加结直肠癌的风险。UC发病率的迅速增长强调了对创新治疗干预措施的迫切需要,而不是目前的氨基水杨酸盐、皮质类固醇和免疫调节剂等药物,这些药物虽然有缓解作用,但往往不能达到缓解的可持续性,并伴有全身副作用该研究对益生菌进行了基因工程改造,使其在细胞表面表达单体链霉亲和素,以作为可调节的把手,用于附加特异性生物素化结合部分,从而增加了该菌在肠道的停留时间。
在UC的病理生理学中,一个中心问题是肠道内氧化剂和抗氧化剂之间的失衡。活性氧(ROS)的扩增加剧了这种差异,导致持续的粘膜损伤和炎症过程的升级。在UC管理中应用抗氧化剂的概念得到了广泛应用;然而,将它们整合到靶向治疗系统中的探索却严重不足。炎症性肠组织中ROS的过量产生通常伴随着谷胱甘肽(谷胱甘肽)水平的升高。谷胱甘肽是氧化还原稳态中的一种细胞成分,能够清除ROS并具有抗炎作用。在炎症组织中操纵谷胱甘肽的氧化还原能力预示着UC精准医学的新策略。
硫化氢(H2S)代表了一种有前途但尚未开发的UC治疗途径。这种气体介质由半胱硫氨酸-合成酶和半胱硫氨酸-γ-裂解酶等酶内源性产生,协调一系列细胞保护过程,包括减轻氧化应激、保持粘膜完整性和调节炎症途径。此外,H2S通过促进ROS的去除和调节必需信号分子上的半胱氨酸残基,从而增强抗氧化机制的功能,在维持氧化还原状态中起着至关重要的作用。尽管外源性HH2S具有治疗能力,但由于其短暂性和系统性毒性问题,其临床翻译一直受到阻碍。利用外源性H2S的治疗潜力取决于一个强大的传递系统的生物工程,能够在特定位点释放,从而减弱脱靶效应。
作者确定工程BSA@DS纳米颗粒在以病理性GSH积累为特征的炎症环境中系统地释放H2S。同时,作者进一步用透明质酸修饰这些纳米颗粒HA-BSA@DS,由于其特异性靶向CD44过表达的炎症组织,从而增强其肠道积聚和细胞摄取。补充的体内评估进一步验证了HA-BSA@DS对DSS诱导的UC的显著治疗效果。综上所述,这些研究结果构建了一个新设计的GSH响应纳米平台,用于控制炎症肠道组织内H2S的释放,并为UC干预提供了一个有希望的策略。
● (点击页面左下角阅读原文,直达文献页面)
成果介绍
(1)BSA·SH衍生物的合成与表征
作者将巯基牛血清白蛋白(BSA⋅SH)与硫代亚磺酸二烯丙基(DS)偶联。随后与透明质酸(HA)脱水缩合得到HA-BSA@DS纳米颗粒,并对该纳米颗粒进行表征。
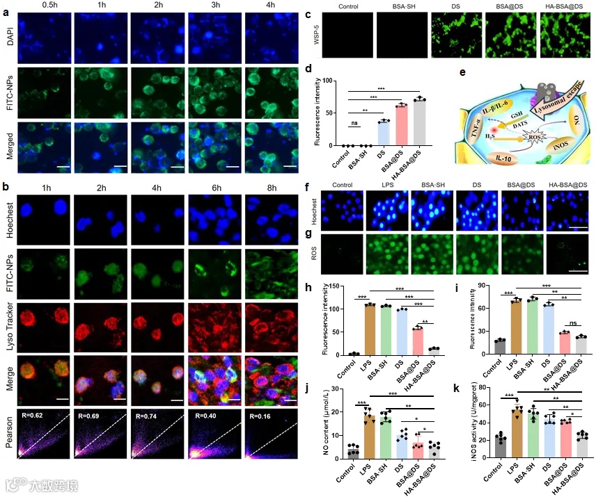
(2)HA-BSA@DS与GSH反应释放H2S,改善LPS诱导的细胞凋亡和氧化损伤
作者将异硫氰酸荧光素(FITC)与HA-BSA偶联,以评估ha修饰的纳米颗粒通过CD44受体对巨噬细胞的特异性,并利用LysoTracker Red探针评估了溶酶体逃逸的能力,以及利用荧光探针WSP-5监测RAW264.7细胞中H2S的产生。
(3)HA-BSA@DS可改善LPS诱导的细胞炎症
为了研究HA-BSA@DS对脂多糖诱导的细胞炎症的缓解作用,作者在细胞水平上测量了炎症标志物(TNF-α、IL-1β、IL-6和IL-10)的水平(图3a-d)。BSA@DS和HA-BSA@DS都有效地抑制了这些炎症反应。HA-BSA⋅SH-DATA可增强脂多糖诱导的巨噬细胞Nrf2蛋白表达,降低NF-κB水平,调节iNOS和NLRP3表达水平。
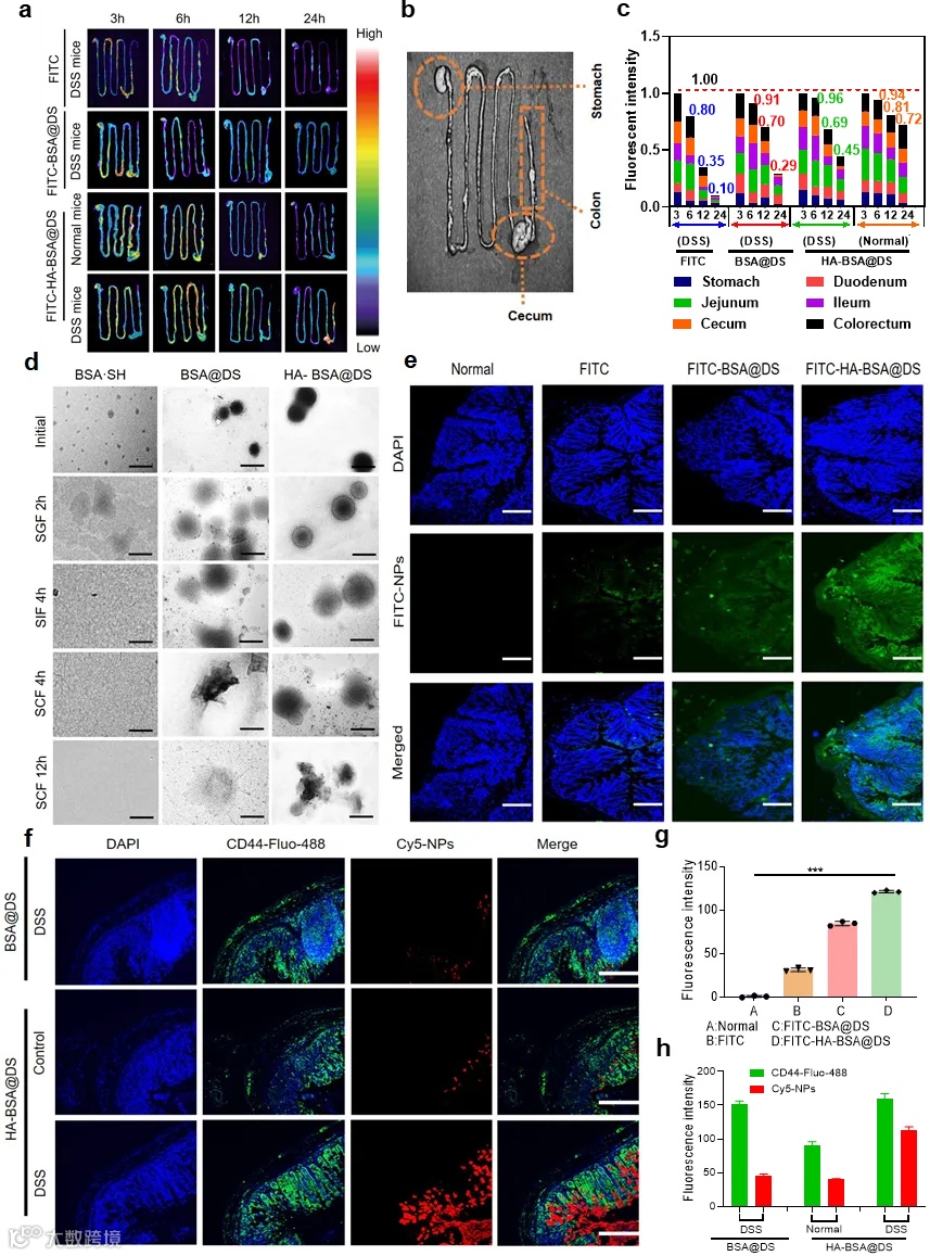
(4)HA-BSA@DS延长体内滞留和积累
为了评估生物分布和体内炎症靶向能力和HA-BSA@DS纳米颗粒对炎症结肠组织的靶向效率,对结肠组织进行了免疫荧光分析,结果显示HA-BSA@DS组比其他组表现出更强的绿色荧光信号。此外,HA-BSA@DS组的荧光强度明显高于游离FITC组和BSA@DS处理组,分别提高了6.3倍和2.6倍。这些发现表明,序列靶向纳米颗粒对结肠炎组织中的炎症区域表现出极好的选择性。
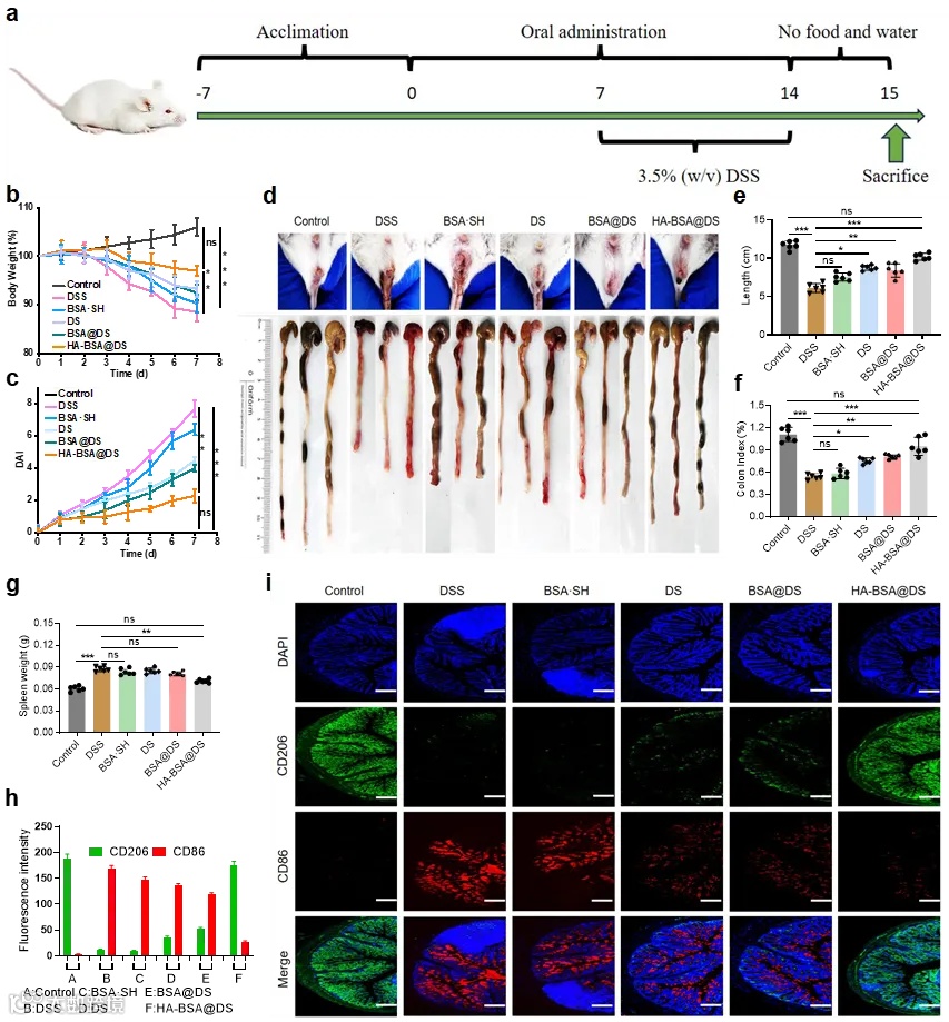
(5)HA-BSA@DS对DSS诱导的结肠黏膜损伤具有改善作用
为了评估HA-BSA@DS在UC模型中的治疗潜力,作者通过疾病活动指数(DAI)量化的疾病严重程度进一步证实了HA-BSA@DS的优越疗效,HA-BSA@DS组结肠长度明显延长,而BSA@DS组和DS组没有明显的增强。接着作者探索了结肠组织内巨噬细胞极化动力学。DSS组表现出M1表型增加(以CD86表达表示)和M2表型减少(以CD206水平降低为标志)。HA-BSA@DS组证明了一种范式转变,CD206的大幅上调和CD86的同时下调,高度揭示了其对体内巨噬细胞表型转变的强大调节作用。
(6)HA-BSA@DS可缓解小鼠体内炎症和氧化应激
作者进一步研究了HA-BSA@DS在体内调节氧化应激和炎症反应的作用,结果显示MDA降低,SOD和GSH水平升高。同时,DSS诱导的UC小鼠结肠组织中炎症介质(MPO、NO、TNF-a、IL-1β和IL-6)水平的加剧。HA-BSA@DS治疗减少了这些炎症激增,同时增强了抗炎反应。
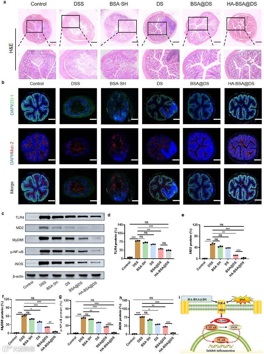
(7)HA-BSA@DS通过调控TLR4/MD2/MyD88/NF-κB减轻DSS诱导的小鼠结肠黏膜损伤
作者通过H&E染色进行组织病理学检查,BSA@DS和HA-BSA@DS干预改善了这些组织学畸变,后者显示出更好的治疗效果。随后的免疫荧光分析进一步证实了HA-BSA@DS组中ZO-1和Muc2表达的显著增加。此外,DSS处理组的TLR4/MD2/MyD88/NF-κB/iNOS的蛋白表达明显上调。相比之下,HA-BSA@DS治疗大大降低了这些升高,显示出优于其他治疗方法的疗效。
(8)HA-BSA@DS重塑了肠道菌群的稳态
鉴于HA-BSA@DS的免疫调节作用,假设其干预重塑DSS挑战结肠内的微生物环境。作者为了探索这一点,对不同处理小鼠的粪便标本进行了16S rRNA测序。发现HA-BSA@DS在调节和恢复DSS引起的微生物失衡方面表现出显著的潜力,为治疗UC提供了一种有希望的干预策略。
● 创新性/应用前景
作者报道了一种纳米递送平台,通过细胞内GSH释放H2S来有效干预UC。纳米平台可通过调控Nrf2/NF-κB/iNOS/NLRP3信号通路改善炎症反应,可以实现气态干预,对肠道炎症进行干预,可以调节肠道菌群的稳态。
参考文献
https://doi.org/10.1016/j.cej.2024.152849
专家/团队介绍
胡蒋宁,教授,博士生导师。现为大连工业大学国家海洋食品工程技术研究中心功能食品与营养课题组负责人。入选全国黄大年教师团队,辽宁省“兴辽英才计划”青年拔尖计划,辽宁省“百千万人才工程”,江西省“井冈之星”青年科学家培养对象。中国食品科学协会医学食品分会常务理事,中国农学会特产分会第六届委员会理事。国家自然基金科学基金评审专家。先后主持“十四五、十三五国家重点研发计划”课题,国家自然科学基金等科研项目20余项。近年来在Chemical Engineering Journal,Advanced Science,Biomaterials, Critical Reviews in Food Science and Nutrition, Advanced Healthcare Materials, Journal of Agricultural and Food Chemistry等国内外学术期刊发表学术论文100余篇。申请授权国家发明专利12件。获得辽宁省自然科学二等奖、美国油脂化学协会(AOCS) “Certificate of Merit”奖及韩国食品协会 “Travel Grant Award奖项。
李燕飞,大连工业大学国家海洋食品工程技术研究中心2020级博士研究生。多次获得大连工业大学博士研究生奖学金、三好学生奖,获得大连工业大学食品学院博士科研先锋和科研标兵等奖项。博士研究生期间以第一作者在Advanced Science, Chemical Engineering Journal, Journal of Agricultural and Food Chemistry, International Journal of Biological Macromolecules等国际期刊上发表SCI论文6篇(其中2篇影响因子大于15)。以导师一作本人二作申请国家专利2件,已授权1件。研究方向为食源性营养物质的开发利用、纳米载运体的靶向递送等方面。
详细内容,请点击文末“阅读原文”。
食品科学家论文汇总
(点击专家姓名,查看论文)
《食品工业科技》特邀主编专栏征稿
《食品工业科技》青年编委专栏征稿:组学分析技术在食品品质研究中的应用 ☚
《食品工业科技》青年编委专栏征稿:咖啡、可可、茶等特色饮料作物加工 ☚
群聊:食品工业科技作者群

温
馨
提
示
我刊正式组建微信作者群,为作者提供更多的学术与论文资讯,如需进群,请联系刘老师(微信:上方二维码,电话:87244117-8062)。

版权声明






