EI收录,
入选中国科技期刊卓越行动计划

一、职务晋升类


1月12日黑龙江八一农垦大学食品学院原院长王长远教授升任该校副校长。

1月31日食品学者、原江西师范大学副校长涂宗财教授调任南昌大学副校长。


4月3日内蒙古农业大学食品科学与工程学院原院长、校人事处长董同力嘎教授升任该校副校长。

4月9日原集美大学海洋食品与生物工程学院院长、研究生院常务副院长刘光明教授升任厦门海洋职业技术学院校长。

4月11日青岛农业大学食品科学与工程学院原院长孙庆杰教授升任该校副校长。

4月17日原集美大学海洋食品与生物工程学院副院长倪辉教授升任厦门海洋职业技术学院副校长。

5月15日原郑州轻工业大学副校长、郑州轻工业大学食品与生物工程学院原院长白艳红教授调任河南工业大学副校长。

5月渤海大学原副校长、原食品科学与工程学院院长刘贺教授调任学校党委副书记。

6月7日东北农业大学食品学院原院长姜毓君教授升任该校副校长。

7月9日华东理工大学原科学技术发展研究院院长、生物工程学院副院长、党委书记、食品领域专家赵黎明教授升任该校副校长。

9月12日在意大利里米尼举办的第二十二届世界食品科技大会上,我国福州大学原副校长饶平凡教授当选为国际食品科学院候任院长,这是这一国际学术组织第一位来自亚洲,更是第一位来自中国的院长。

10月12日原西南大学副校长、食品科学学院院长、研究生院院长赵国华教授升任四川师范大学校党委副书记、校长。

11月3日中国食品科学技术学会食品风味专业委员会第一届委员会成立,宁夏大学食品科学与工程学院院长刘源教授当选首届主任委员。

11月23日在南京召开的中国畜产品加工研究会第八次全国会员大会上南京农业大学食品科技学院院长李春保教授当选为新一届理事长;
当选副理事长的有如下专家:
内蒙古农业大学张和平教授、中国农业科学院加工所张德权研究员、吉林大学刘静波教授、合肥工业大学徐宝才教授、南京农业大学张万刚教授、宁夏大学刘源教授、中国农业科学院农业质量标准与检测技术研究所汤晓艳研究员、渤海大学刘登勇教授、中国农业大学张昊教授、雨润集团国家重点实验室负责人杨林伟、内蒙古蒙牛乳业(集团)股份有限公司常温研发中心负责人李洪亮。
秘书长:
南京农业大学唐长波副研究员。

11月25-30日在瑞士日内瓦召开的第47届国际食品法典委员会(CAC)上,国家食品安全风险评估中心的田静研究员当选国际食品法典委员会副主席。

12月31日渤海大学原食品科学与工程学院院长李学鹏教授升任该校副校长。

二、出版信息类

01
1月1日由大连工业大学食品学院朱蓓薇院士主编的高校教材《食品精准营养》在科学出版社出版。

02
1月由南昌大学食品学院聂少平和胡婕伦教授主编的《食品组学》学术著作在中国轻工业出版社出版。

03
1月由西北农林科技大学食品科学与工程学院冯宪超和陈琳两位教授主编的高等学校食品营养与健康专业教材《运动食品营养学》在中国轻工业出版社出版。

04
1月由西北农林科技大学食品科学与工程学院吕欣教授主编的高等学校食品营养与健康专业教材《营养生物化学与分子生物学》在中国轻工业出版社出版。

05
3月由南昌大学食品学院聂少平教授和陈奕教授主编的《现代食品分析新技术》高校教材在科学出版社出版。

06
3月1日由中国农业大学食品科学与营养工程学院高彦祥教授主编的《食品营养成分传递系统设计与应用》(国家科学技术学术著作出版基金资助出版)在中国轻工业出版社出版。

07
5月由贵州大学邓力教授主编的《烹饪科学原理》在科学出版社出版。

08
6月由广东工业大学香飘三创食品健康科研团队吴克刚教授和世界中医药学会联合会芳香健康产业分会王有江会长主编的《芳香健康学》高校教材在中国轻工业出版社出版。

09
7月大连工业大学杜明教授主编的《食品蛋白质科技热点术语》工具书在中国轻工业出版社出版。

10
9月由北京工商大学孙宝国院士和王彦波教授主编的《食品类专业课程思政探索与实践》著作在科学出版社出版。

11
9月由中国农业大学仇菊副教授和李再贵教授主编的《全谷物原料学》高校教材在中国轻工业出版社出版。

12
9月由浙江大学丁甜教授和上海理工大学董庆利教授主编的《食品微生物风险评估》高校教材在中国轻工业出版社出版。

13
9月南昌大学食品学院邓泽元教授主编的《儿童食育科普读物》丛书由中国轻工业出版社出版。

14
9月中国农业大学食品科学与营养工程学院许文涛教授主编的《功能核酸》(国家科学技术学术著作出版基金项目)在中国轻工业出版社出版。

15
10月由沈阳农业大学食品学院周倩教授和李斌教授主编的《蓝莓采后品质调控关键理论与技术》一书在中国轻工业出版社出版。


三、各种荣誉类

2月22日获评2023年全国优秀科普作品的食品领域的著作

1、江南大学食品学院王兴国教授主编的《少吃油 吃好油》,中国轻工业出版社2022年12月出版。

2、上海质量监督检验技术研究院编著的《“食品标识知多少”丛书》(5册),中国质量标准出版传媒有限公司、中国标准出版社2021年4月出版。

3月3日全国妇联授予2023年度全国三八红旗手的食品学界女将

1、西北农林科技大学葡萄酒博物馆馆长王华教授;
2、江南大学食品科学与资源挖掘全国重点实验室副主任匡华教授;
3、浙江工商大学食品与生物工程学院院长傅玲琳教授;
4、南京工业大学食品与轻工学院院长胡永红教授;
5、天津科技大学科技处处长唐娜教授;
6、中国农业科学院农业质量标准与检测技术研究所、农产品质量与食物安全重点开放实验室主任王静教授。
3月国际食品科技联盟(IUFoST)公布了国际食品科学院(IAFoST)新增院士名单

其中北京工商大学孙宝国院士、江南大学食品学院江波教授、北京三元食品股份有限公司首先科学家、副总经理陈历俊、华南理工大学食品科学与工程学院孙东晓教授、浙江省农科院食品科学研究所原所长郜海燕研究员、美国加利福尼亚大学戴维斯分校生物与农业工程系潘忠礼教授、伊利诺伊理工大学国际食品安全与健康研究所副所长、专业项目中心万贤生主任成功当选该院院士。
3月18日教育部公示了第四批新时代高校党建示范创建和质量创优工作

食品院系教工党支部的单位如下:
“全国党建工作标杆院系”培育创建单位:
陕西科技大学食品科学与工程学院党委。
“全国党建工作样板支部” 培育创建单位:
1、合肥工业大学食品与生物工程学院食品科学与工程系党支部;
2、安徽农业大学茶与食品科技学院茶学国家重点实验室教工党支部;
3、滁州学院生物与食品工程学院食品安全系党支部;
4、山西药科职业学院食品工程系教师党支部;
5、重庆化工职业环境与质量检测学院食品药品党支部。
4月12日第十八届中国发明家论坛暨发明创业奖

在第十八届中国发明家论坛暨发明创业奖颁奖典礼上,东北农业大学食品学院江连洲教授获得中国发明协会第十三届发明创业奖特等奖,并被授予“当代发明家”荣誉称号。

5月8日2024-2025年度国际食品科学技术联盟“青年科学家奖”

中国农业大学食品科学与营养工程学院马玲君副教授荣获2024-2025年度国际食品科学技术联盟“青年科学家奖”(IUFoST Young Scientist Award),以表彰其在酚醌反应介导的果蔬品质与安全方面的基础和应用研究成果。

6月25日第十五届光华工程科技奖

浙江省农业科学院原食品科学研究所所长郜海燕研究员荣获第十五届光华工程科技奖,她也是唯一一位轻纺食品工程领域的获奖者。

6月25日教育部在官方网站公示了2024年享受国务院政府特殊津贴部属院校推荐人选名单

其中食品领域高校专家入选人员如下:
1、吉林大学食品科学与工程学院刘静波教授;
2、华南理工大学食品科学与工程学院杨晓泉教授;
3、西南大学食品科学学院曾凯芳教授。
此外从今年各省来源获悉享受国务院政府特殊津贴的,还有其他省属高校中的食品领域专家人员如下:
黑龙江八一农垦大学王长远教授,
长沙理工大学程云辉教授,
上海应用技术大学田怀香教授。
7月中国农业科学院农产品加工研究所第一支部被命名

中国农业科学院农产品加工研究所第一支部(植物蛋白结构与功能调控创新团队)被命名为第三批中央和国家机关“四强”党支部;支部王强研究员被评为农业农村部直属机关“四好”党员。
7月31日第四届全国高校教师教学创新大赛

青岛农业大学食品科学与工程学院李静副教授团队在第四届全国高校教师教学创新大赛上获得新农科副高组二等奖。

8月16日获得科技部、中央宣传部 、中国科协表彰的全国科普先进工作者的食品学界专家

1、河南工业大学粮食贺储备学院王殿轩教授
2、国家粮食和物资储备局科学研究院粮食品质营养研究所韩飞研究员
3、渤海大学食品科学与工程学院刘超老师
获全国科普工作先进集体涉食品领域的单位:
1、武汉轻工大学国家富硒农产品加工技术研发专业中心
2、国家粮食贺储备局科学研究院科技成功转化中心
3、云南省食用菌产业发展研究院
4、中国茶叶学会
8月20日2024“强国青年科学家”

8月20日由中华全国青年联合会指导,中国青年报社、中国青年科技工作者协会主办,共青团广东省委员会、佛山市人民政府协办,佛山市南海区人民政府承办的“强国青年科学家”引领计划名单公布,我们食品学界青年才俊入选2024“强国青年科学家”引领计划的有:
1、东北农业大学食品学院隋晓楠教授;
2、昆明理工大学食品科学与工程学院易俊洁教授;
3、南昌大学食品学院关倩倩老师。
8月30日第七届全国高校青年教师教学竞赛决赛

在第七届全国高校青年教师教学竞赛决赛中,中国农业大学食品科学与营养工程学院青年教师程楠获得工科组一等奖第一名。

9月5日 人力资源社会保障部、教育部联合发文

授予江南大学食品学院李兆丰教授“全国教育系统先进工作者”;
授予佛山大学食品科学与工程学院国际膜生物学与环境研究中心主任喻敏教授“全国优秀教师”称号;
授予中南林业科技大学食品科学与工程学院林亲录教授“全国优秀教师”称号;
授予“全国教育系统先进集体”称号的食品学院有:
大连工业大学食品学院、
内蒙古农业大学食品科学与工程学院、
安徽农业大学茶与食品科技学院(现茶业学院、食品与营养学院)、
东北农业大学食品学院。
9月10日人力资源社会保障部、中国轻工业联合会、中华全国手工业合作总社发文

人力资源社会保障部、中国轻工业联合会、中华全国手工业合作总社授予中国食品科学技术学会“全国轻工行业先进集体”称号;
授予全国轻工行业先进工作者荣誉称号的有:
1、昆明理工大学食品科学与工程学院易俊洁教授、
2、北京工商大学食品与健康学院徐友强教授、
3、中国焙烤糖制品工业协会副理事长兼秘书长张帅。
9月24日全国第十届近红外光谱学术会议

在全国第十届近红外光谱学术会议上获得“中国近红外光谱三十年贡献人物奖”的食品学界专家如下:
1、中国农业大学食品科学与营养工程学院韩东海教授、
2、江苏大学食品与生物工程学院陈斌教授、
3、浙江大学生物系统工程与食品科学学院应义斌教授、
4、江苏大学食品与生物工程学院邹小波教授、
5、中国食品药品检定研究院冯艳春副研究员、
6、中国食品发酵工业研究院有限公司王健教授、
7、四川轻化工大学宗绪岩教授、
8、中国农业科学院油料作物研究所张良晓研究员。
10月14教育部公布

全国高校“双带头人”教师党支部书记
“强国行”专项行动团队名单中获批的涉食品领域的支部如下:
1、山西农业大学食品科学与工程学院教工第二党支部(负责人:孟俊龙)
2、山西药科职业学院食品系教师党支部(负责人:郭芸)
3、渤海大学食品科学与工程学院教工第一党支部(负责人:孙小飞)
4、东北农业大学食品学院粮食工程系教师党支部(负责人:王欢)
5、南京农业大学食品科学技术学院生物工程教师党支部(负责人:冯治洋)
6、宁波大学食品科学与工程学院食品科学与工程系教师第一党支部(负责人:许凤)
7、合肥工业大学食品与生物工程学院食品科学与工程系党支部(负责人:何述栋)
8、安徽农业大学食品与营养学院食品科学与工程系教工党支部(负责人:梁进)
9、武汉轻工大学食品学院食品质量与安全系教工党支部(负责人:侯温甫)
10、武汉设计工程学院食品与生物科技学院教师党支部(负责人:罗璇)
11、河南农业职业学院食品工程学院教工党支部(负责人:汤高奇)
12、贺州学院食品与生物工程学院教师第一党支部(负责人:段振华)
13、柳州工学院食品与化学工程学院教工党支部(负责人:熊建文)
14、四川农业大学食品学院教工第一党支部(负责人:李美良)
15、四川旅游学院烹饪与食品科学工程学院中西面点教研室党支部(负责人:罗文)
16、陕西科技大学食品科学与工程学院食品系教工党支部(负责人:姚晓琳)
11月3日中国食品科学技术学会第二十一届年会

11月3日在中国食品科学技术学会第二十一届年会上,中国海洋大学薛长湖、江南大学金征宇、广东农业科学研究院张名位、南京师范大学黄和、四川发酵研究所陈功、哈尔滨商业大学食品工程学院石彦国教授荣获“中国食品科学技术学会会士”称号。这一荣誉是对这些教授在食品科学和技术领域长期以来的卓越贡献的肯定。
11月11日至14日中国高等教育学会主办的第四届全国高校教师教学创新大赛产教融合赛道全国赛

由教育部高等教育司指导,中国高等教育学会主办的第四届全国高校教师教学创新大赛产教融合赛道全国赛在重庆举行。河南农业大学食品科学技术学院教师雷萌萌代表河南省以《食品化学》课程参赛,经网络评审和现场汇报答辩,获的全国高校教师教学创新产教融合赛道二等奖。

11与17日2024世界青年科学家峰会

在浙江省温州市举行的2024世界青年科学家峰会上,东北农业大学食品学院、黑龙江省绿色食品科学研究院副院长隋晓楠教授和南昌大学食品学院院长殷军艺研究员荣获第十八届中国青年科技奖。

11月28日济南果品研究所质检中心获得全国供销合作社系统先进集体荣誉。


四、入选项目类

3月29日教育部教育技术与资源发展中心(中央电化教育馆)公布

全国首批高等学校虚拟仿真教学创新实验室项目,其中入选食品类的实验室高校如下:
1、中国海洋大学的“食品科学与工程虚拟仿真实验教学中心”
2、福建农林大学的“蜂产品加工学虚拟仿真教学创新实验室”
3、武夷学院的“茶与食品虚拟仿真教学实验室”
8月23日国家自然科学基金委员会公布

获得2024年度国家杰青项目资助和国家优青项目资助名单,其中食品学界的资助学者如下:
2024年食品领域国家杰出青年项目资助人选
1、江南大学 翟齐啸 主要从事益生菌理论与技术、肠道微生物功能挖掘及肠道菌群与功能食品相关研究
2、陕西科技大学 李国梁 主要从事食品质量安全相关基础和应用研究
3、中国农业大学 郑浩 主要致力于肠道菌群、食品营养安全与微生物组学新技术开发
2024年食品领域国家优秀青年项目资助人选:
1、合肥工业大学 沈益忠 主要从事食品质量安全检测与毒理评估、环境分析化学与污染控制、纳米生物分析等方面基础和应用研究
2、江南大学 柏玉香 主要从事碳水化合物生物加工、糖酶结构及催化机理方面的工作
3、南京师范大学 孙小曼 主要从事工业微生物的菌种优化以及发酵调控
4、中国海洋大学 王赛 主要从事基于核酸适配体-生物传感器的快速分析检测研究
5、中国农科院油料所 唐晓倩 主要从事粮油典型污染物免疫快检研究
6、中国农业大学 杨海霞 主要研究领域为食品营养与安全
11月15日虚拟仿真实验教学创新联盟公布

由江南大学食品学院谢云飞教授主持的“食品学科数字教师的建设与应用”项目成功入选虚拟仿真实验教学创新联盟公布的首批实验教学人工智能应用示范项目培育建设项目的名单。
12月3日教学案例成功入选国家级案例库

12月3日,渤海大学食品科学与工程学院李学鹏教授主持的专业学位研究生教学案例“新工科背景下多元协同团队式研究生培养模式改革与实践----以食品科学与工程学科为例”成功入选国家级案例库。

五、获批机构类


6月26日由百椒所(海南)农业科技集团有限公司与西华大学食品与生物工程学院联合成立了中国辣椒应用技术研究院。

7月安徽农业大学成立食品与营养学院,首任院长为周裔彬教授。

7月8日重庆工商大学成立食品科学与工程学院,首任院长王星敏教授。

7月9日四川旅游学院将原烹饪学院与食品学院合并组建成立了烹饪与食品科学与工程学院,首任院长李想教授。

7月10日天津科技大学获批中国轻工业联合会第十二批轻工业品酒师职业能力评价试运行直属基地。

7月21日在北京召开的2024全国商业科技质量大会上,中原食品实验室获评中国商业联合会休闲食品营养健康重点实验室。

9月8日国家市场监督总局公布批准建设的国家市场监督管理总局重点实验室名单中入选的食品学界单位有:
1、中国农业大学的“食品营养与健康评价技术”重点实验室。
2、东北农业大学的“婴幼儿配方食品”重点实验室。
3、中国医学科学院北京协和医院的“糖尿病特医食品”重点实验室。
4、内蒙古国家乳业技术创新中心有限责任公司的“牛羊乳肉风险防控与关键技术”重点实验室。
5、黑龙江省农业科学院农产品质量安全研究所的“谷物及制品质量与安全”重点实验室。
6、南京市食品药品监督检验院的“食源性致病微生物检测及溯源技术”重点实验室。
7、广东省科学院微生物研究所的“食品微生物安全大数据技术”重点实验室。
8、江苏省产品质量监督检验研究院的“食品接触材料安全”重点实验室。
9、中国计量大学的“微生物计量检测与生物制品质量安全”重点实验室。
10、成都市食品检验研究院的“新食品原料监测与评价”重点实验室。
11、贵州省产品质量检验检测院的“酱香型白酒品质与安全”重点实验室。
12、云南保山市检验检测院的“咖啡品质与安全”重点实验室。
13、江南大学的“食品安全风险物质甄别与防控”重点实验室。
14、中国检验检疫科学研究院的“食品真实性鉴别”重点实验室。
15、中国标准化研究院的“食品感官分析”重点实验室。
16、内蒙古蒙牛乳业(集团)股份有限公司的“乳品质量数智监控技术”重点实验室。
入选的技术创新中心的食品学界单位有:
1、中国肉类食品综合研究中心的“动物替代蛋白”技术创新中心。
2、山西省检验检测中心(山西省标准计量技术研究院)的“陈醋智造技术”技术创新中心。
3、广州质量监督检测研究院的“食品相关产品质量与安全”技术创新中心。
4、广西-东盟食品检验检测中心的“天然香料香精”技术创新中心。

10月14日西南大学食品学院获批了一国家级科研平台即:中国—匈牙利食品科学“一带一路”联合实验室。

11月17日中国-马来西亚油脂加工与安全“一带一路”联合实验室在马来西亚吉隆坡举行揭牌仪式,该实验室是由暨南大学与博特拉大学联合建设的国家级科研平台,是首个中马“一带一路”联合实验室。

12月1日东南大学食品安全与精准营养国际联合研究中心(International Joint Research Center for Food Safety and Precision Nutrition)在东南大学四牌楼校区揭牌,该中心成立大会上宣布了第一届学术委员会成员名单,聘请江南大学金征宇院士为学术委员会中方主任,加拿大皇家科学院院士Vijaya Raghavan院士为学术委员会外方主任。


六、期刊信息类

1月《食品工业科技》、《粮油科技(英文)》(Crain & Oil Science and Technology)、《Food Bioengineering》(《食品生物工程(英文)》创刊于2022年,由华东理工大学生物反应器工程国家重点实验室和Wiley出版集团共同主办)被国际著名数据库《工程索引》(EI Compendex)数据库收录。


BOOK

8月《食品与机械》被Scopus数据库正式收录。

9月《Food Innovation and Advances》被Scopus数据库正式收录。《食品创新与进展》(Food Innovation and Advances)是一本由中国农业大学、浙江大学、沈阳农业大学联合创办,Maximum Academic Press出版的开放获取的英文学术期刊。期刊主编由中国农业大学食品科学与营养工程学院院长廖小军教授和新加坡国立大学食品科学与工程系主任Weibiao Zhou 教授共同担任的。

9月《食品科学》入选“2024 中国最具国际影响力学术期刊”(自然科学与工程技术·中文),《Food Science and Human Wellness》入选“2024 中国最具国际影响力学术期刊”(自然科学与工程技术·英文)。


10月《Food Physics》(食品物理学)被DOAJ正式收录。期刊主编由江苏大学食品物理加工研究院院长马海乐教授担任。

11月由中国科协、教育部、科技部、财政部、国家新闻出版署、中国科学院、中国工程院七部门联合组织实施的中国科技期刊卓越行动计划二期(2024—2028年)入选的食品类期刊有《食品科学》(入选了中文领军期刊项目)、《食品工业科技》(入选了中文梯队期刊项目),其中《食品工业科技》期刊还参与中国科技出版传媒股份有限公司的高水平期刊集群建设,此次也成功入选集群(集团)化试点项目(A类)。


七、科研奖励类

6月24日国家科学技术奖励工作办公室公布
2023年度国家科技技术奖结果,其中涉食品领域的学者获得国家科学技术奖励的如下:
科技进步一等奖:
1、项目名称:食药用菌全产业链关键技术创新及应用
主要完成人:李玉、李长田、王琦等
主要完成单位:吉林农业大学、福建省农业科学院食用菌研究所、山东农业大学等;
2、项目名称:饮用水安全保障技术体系创建与应用
主要完成人:曲久辉、杨敏、邵益生等
主要完成单位:中国科学院生态环境研究中心、中国城市规划设计研究院、清华大学等。
科技进步二等奖:
1、项目名称:优良乳酸菌种质资源挖掘与产业化关键技术创制及应用
主要完成人:张和平、孙志宏、李昌等
主要完成单位:内蒙古农业大学、军事科学院军事医学研究院军事兽医研究所、大连工业大学等;
2、项目名称:富含多糖的营养健康食品创制关键技术与产业化
主要完成人:聂少平、谢明勇、殷军艺等
主要完成单位:南昌大学、无极限(中国)有限公司、江中食疗科技有限公司;
3、项目名称:温湿氧磁多维精准控制家用保鲜电器技术创新与产业化
主要完成人:罗自生、马坚、郭慧媛等
主要完成单位:海尔智家股份有限公司、浙江大学、中国农业大学等;
4、项目名称:食品生物制造工业菌种高效选育与优化关键技术及应用
主要完成人:刘龙、尹花、陈坚等
主要完成单位:江南大学、青岛啤酒股份有限公司、山东润德生物科技有限公司等。
10月9日中国分析测试协会公示
2024年中国分析测试协会分析测试科学奖评审结果,其中涉食品领域奖项有:
1、北京市食品检验研究院(北京市食品安全监控和风险评估中心)耿健强等主持的“国家重大活动食品安全风险识别分析关键技术体系构建与应用”项目获一等奖。
2、北京市疾病预防控制中心, 国家食品安全风险评估中心, 深圳市疾病预防控制中心刘丽萍等主持的“食品及生活饮用水中多元素和元素形态分析关键技术研究与应用”项目获二等奖。
12月3日何梁何利基金科学与技术创新奖
南昌大学谢明勇院士和广东省农业科学院副院长张名位研究员荣获何梁何利基金科学与技术创新奖。

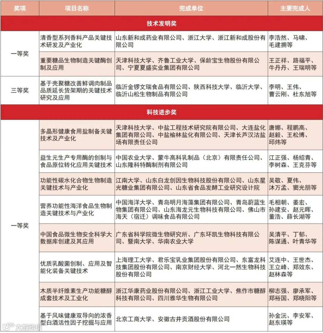
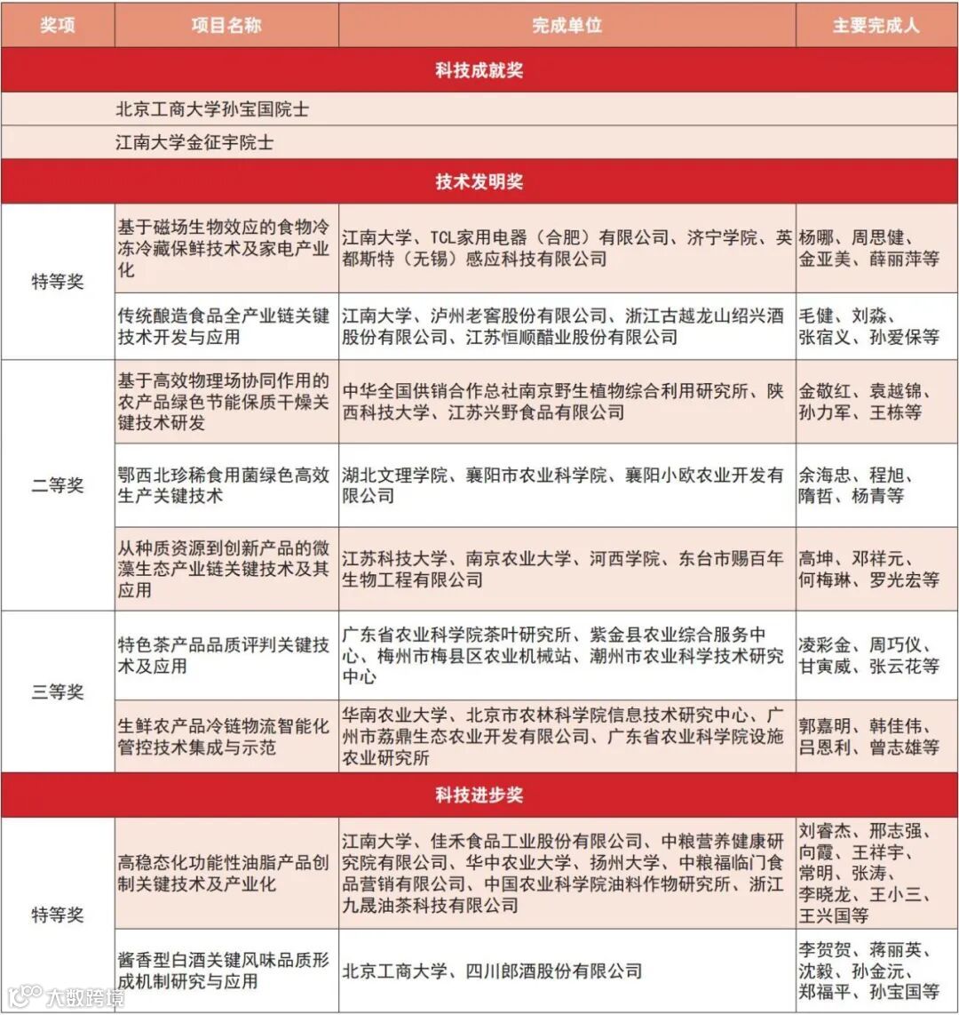
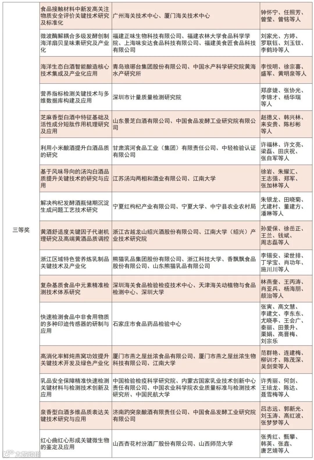
12月12日获2024年度中国轻工业联合会科学技术奖项目(仅摘录含食品学界项目):




12月13日2024年度中国商业联合会科学技术奖拟授项目名单(仅摘录含食品学界项目):








12月16日在北京开幕的第二十二届中国食品安全大会暨2024全国食品工业科技进步大会上,获得2023 年度“中国食品工业协会科学技术奖”奖励项目和个人名单如下:






八、其他类

9月30日日国务院学位委员会发布
2023年度审核增列的博士、硕士学位授权点名单:



11月3日中国食品科学技术学会在第二十一届年会上发布“2024中国食品科技十大进展”


点击文末“阅读原文”
或登录www.spgykj.com获取《2024我国食品学界大事记》PDF版。
食品科学家论文汇总
(点击专家姓名,查看论文)
《食品工业科技》特邀主编专栏征稿
《食品工业科技》青年编委专栏征稿:咖啡、可可、茶等特色饮料作物加工 ☚
《食品工业科技》客座主编专栏征稿:植物基食品原料基础研究、前沿技术创新及其健康绿色产品开发☚
《食品工业科技》客座主编专栏征稿:地方特色食品:加工技术、感官品质、风味特性和营养健康
群聊:食品工业科技作者群

温
馨
提
示
我刊正式组建微信作者群,为作者提供更多的学术与论文资讯,如需进群,请联系刘老师(微信:上方二维码,电话:87244117-8062)。

版权声明


