EI收录,
入选中国科技期刊卓越行动计划
本文获国家重点研发计划项目(2023YFD2100803);国家自然科学基金(32372387,32402015);黑龙江省重点研发计划揭榜挂帅项目(2023ZXJ08B03)。
1 淀粉-蛋白复合体系的分类及制备
本章节重点介绍了淀粉-蛋白复合体系的分类、制备方法及其对结构和性能的影响。复合体系主要分为复合颗粒、复合乳液和复合凝胶三类,通过物理或化学方法结合,可显著改善淀粉的机械性能、乳化稳定性及凝胶功能。制备方法包括湿热处理、湿法复合、挤压、微波辐照、超声波处理、干热复合和超高压技术等,这些方法通过调控淀粉与蛋白质的相互作用(如氢键、疏水作用等),优化复合体系的微观结构和宏观性能,从而扩展其在食品加工及材料科学中的应用潜力。
2 淀粉-蛋白质相互作用
本章节重点阐述了淀粉与蛋白质相互作用机制及其对复合体系性质的影响。相互作用主要由氢键、静电作用、疏水作用和共价键等多种作用力协同形成,并受温度、pH、离子浓度和淀粉-蛋白质比例等因素调控。这些因素共同决定了复合体系的相行为(如形成可溶性络合物、相分离或两相系统)、微观结构和理化特性(如流变性、凝胶强度及消化性)。研究表明,不同蛋白质与淀粉的相互作用模式存在差异,且外部条件如pH和盐离子浓度可显著改变体系的电荷状态和网络结构,进而影响其功能性质与应用潜力。
3 蛋白质对淀粉结构的影响
本章节重点阐述了蛋白质对淀粉结构的多层次影响,包括长程有序结构、短程有序结构和颗粒形貌的变化。蛋白质通过氢键、疏水相互作用等机制与淀粉结合,影响淀粉的结晶度、热稳定性和回生程度。例如,乳清蛋白和亚油酸协同促进淀粉形成V型结晶结构,提高结晶度;蛋白质的二级结构变化(如pH诱导的构象转变)增强与淀粉的相互作用。XRD和FT-IR分析表明,蛋白质可破坏淀粉晶体结构,抑制糊化和回生。SEM观察显示,蛋白质覆盖淀粉表面或形成致密网络,改变颗粒形态。此外,蛋白质通过竞争水分和空间位阻影响淀粉的糊化特性、流变性和质构,如降低糊化温度、模量和硬度,优化复合体系的应用性能。
4 蛋白质对淀粉消化特性的影响
本章节重点阐述了蛋白质对淀粉消化特性的影响机制及其在食品开发中的应用价值。蛋白质的加入能显著降低淀粉的消化速率和程度,主要通过以下方式实现:1)淀粉-蛋白质复合物形成致密结构,抑制淀粉糊化并阻碍酶接触;2)蛋白质通过氢键等作用包裹淀粉颗粒;3)部分蛋白质直接抑制消化酶活性。研究案例表明,小麦蛋白、乳清蛋白、麦谷蛋白及大米蛋白水解物均能提升抗性淀粉和慢消化淀粉比例,其中高水解度蛋白效果更显著。这些发现为开发低升糖指数食品提供了理论依据。
图 1 淀粉-蛋白质挤压复合过程示意图
Figure 1. Schematic diagram of the starch-protein extrusion complexation process
图 2 淀粉-蛋白质复合体系相互作用方式
Figure 2. Interaction modes of starch-protein composite systems
图 3 天然淀粉晶型结构示意图
Figure 3. Schematic diagram of the crystalline structure of native starch
图 4 复合体系的糊化焓(A)和衍射峰强度变化(B)
Figure 4. Changes in gelatinization enthalpy (A) and diffraction peak intensity (B) of the composite systems
注:ST:大米淀粉;ST-WP:大米淀粉-乳清蛋白复合物;ST-GE:大米淀粉-明胶复合物;ST-LA:大米淀粉-亚油酸复合物;ST-WP-LA:大米淀粉-乳清蛋白-亚油酸复合物;ST-GE-LA:大米淀粉-明胶-亚油酸复合物;不同小写英文字母表示数据差异显著,P<0.05。
图 5 添加不同大米蛋白含量的重组米粉凝胶的扫描电镜图像(2000×)
Figure 5. SEM images of reconstructed rice noodles gel with different rice protein content (2000×)
表 1 淀粉-蛋白复合体系的分类及应用范围
Table 1 Classification and application scope of starch-protein complex systems
表 2 淀粉-蛋白复合体系制备方法的特点
Table 2 Characteristics of preparation methods for starch-protein composite system
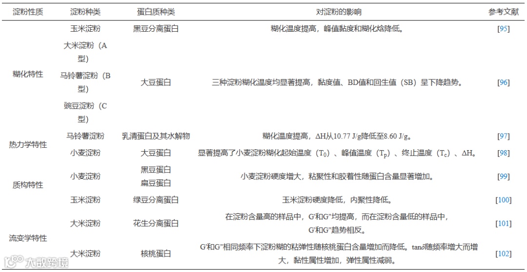
表 3 蛋白质对淀粉理化特性的影响
Table 3 Effects of protein on the physicochemical properties of starch
本章节总结了淀粉与蛋白质通过多种相互作用构建复合体系,能够显著改善淀粉的水溶性、黏度、流变和质构特性,抑制糊化与回生过程,延缓消化速率,从而提升淀粉应用价值并拓展蛋白质在淀粉基产品中的应用。未来研究应聚焦于探索不同蛋白质及其水解产物与淀粉的相互作用机理,比较不同制备方法对淀粉理化与功能特性的影响,深入研究通过蛋白质添加与配比调节改善淀粉消化特性,并进一步探讨蛋白质在淀粉基食品工业中的应用前景。
引用本文:杨萍,陈思涵,徐丹鸿,等. 淀粉-蛋白质复合体系的制备及相互作用对淀粉结构和性质影响研究进展[J]. 食品工业科技,2025,46(24):450−463. doi: 10.13386/j.issn1002-0306.2024120122.
Citation:YANG Ping, CHEN Sihan, XU Danhong, et al. Research Progress on the Preparation and Impact of Starch-protein Complex Systems on Starch Structure and Properties[J]. Science and Technology of Food Industry, 2025, 46(24): 450−463. (in Chinese with English abstract). doi: 10.13386/j.issn1002-0306.2024120122.
通信作者简介
张娜,女,博士,教授,博士生导师,国务院政府特殊津贴专家,黑龙江省高层次人才。从事谷物化学及粮食高值化利用研究。主持国家及省部级项目25项。获省科技进步二等奖等科技奖励9项。授权专利近30件,主编,副主编教材专著4部,发表SCI论文120余篇,制定国标、行标、团标8项。突破粮食加工过程中的共性关键技术22项,多项成果被鉴定为“国际领先”和“国际先进”,开发及改进专用型蛋白、低GI米制品等高值化粮食制品28种。
(以上信息来自哈尔滨商业大学官网)
往期回顾
精选文章
查看更多 →
国家重点研发计划|黑龙江八一农垦大学张东杰教授、李娟副教授:稻草秸秆纤维素基埃洛石纳米管负载牛至精油缓释抗菌膜的制备与性能分析
阅读量:19000+ · 2025-12-29
国家市场监督管理总局科技计划项目|国家市场监督管理总局田明研究员、山西大学张国华教授:澳新食品健康声称管理体系研究及启示
阅读量:13000+ · 2025-12-29
国家青年自然科学基金|南京财经大学吴思邈副教授:调味性汲取液在正渗透技术浓缩苹果汁中的研究
阅读量:9000+ · 2025-12-29
热门话题
查看更多 →
《食品工业科技》特邀主编专栏征稿
《食品工业科技》特邀主编专栏征稿:标准化赋能食品及相关产品高质量发展☚
☚
群聊:食品工业科技作者群
温
馨
提
示
我刊正式组建微信作者群,为作者提供更多的学术与论文资讯,如需进群,请联系刘老师(微信:上方二维码,电话:87244117-8062)。
版权声明

