EI收录,
入选中国科技期刊卓越行动计划
本文获“十四五”国家重点研发计划项目(2021YFD2100203)。
摘要
冷冻面团是指面粉加工成面团后经速冻形成的一种半成品,待需要时可直接解冻进行后续加工制成面制品。近年来,冷冻面团因方便储存和运输、生产成本低和安全性高等优点受到广泛关注,逐渐成为馒头、饺子等面制品工业化、标准化生产的关键技术手段。在冷冻面团的生产工艺中,冷冻技术是影响产品最终质量的关键加工环节。冷冻处理能迅速将面团中的水冻结成冰晶,降低面团的水分活度,抑制生化反应和微生物活动,在不借助添加剂的条件下延长其保存期。但是在冷冻过程中,冰晶的形成对酵母细胞的活性、面筋蛋白和淀粉的结构等均发生了一定程度的改变,引起产品硬度增加、弹性降低、比容下降、货架期缩短等问题。现有研究表明,冷冻速率更快的冷冻面团的品质与新鲜面团更加接近。冷冻速率的快慢可以影响冷冻过程中形成冰晶的大小,加快冷冻速率可以减少大冰晶生成,即在20 min内通过最大冰晶形成区(从−1 ℃到−5 ℃),并且通过该阶段的时间越短,冷冻面团品质越好。类似地,Yang等发现冷冻速率的快慢对非发酵冷冻面团的流变学特性与质构品质有显著影响,且速率越快面团品质越好;Meziani等也发现冷冻速率越快,面团中面筋结构的完整性越好。另外,近年来出现了许多新兴的辅助技术能够更加方便、快捷、有效地控制冰晶体积的大小,如磁场辅助、超声波辅助等。Jin等通过对比常规冷冻和磁场辅助冷冻发现磁场能抑制冷冻时面团体系内冰晶的形成和生长,从而减少其对面筋蛋白和淀粉的破坏;Hu等发现超声波辅助冷冻处理后的面团冰晶体积更小,数量增多。其次,随着冷冻面团冻藏时间的延长,冰晶的重结晶会进一步破坏面团中面筋蛋白和淀粉等大分子聚合物的结构,造成其品质下降。添加改良剂可以减少冻藏和冻融循环对面筋网络的破坏程度,增强面筋强度,提高面团的持水性,为改善面团的冻藏品质提供了简单有效的方法。
因此,本文通过归纳冷冻技术的分类,总结不同冷冻技术对冷冻面团品质的影响,分析冷冻面团冻藏特性以及其冻藏品质的改良方法等方面进行系统阐述,以期能够为冷冻面团品质技术的提升提供一定的参考,并进一步促进冷冻面团品质的改良。
1. 冷冻技术
水分是化学反应的媒介,也是影响酶活性的重要因素,冷冻可以通过降低水分活度来延缓化学反应的发生和抑制酶的活性;此外,低水分活度不利于微生物的生长繁殖。因此,冷冻不仅有效地延长了食品的保质期,保障了食品安全,而且在维持食品营养品质方面也发挥着不可或缺的作用,是食品保存领域的重要方法之一。
1.1 冷冻技术的分类
冷冻技术主要可以根据冷冻速度、冷冻媒介和接触状态等进行分类。按照冷冻介质可以将冷冻技术分为冷空气冻结、间接接触式冻结及直接接触式冻结三种;按照冻结速度一般可分为慢速冻结、中速冻结和超低温快速冻结三种。慢速冻结和中速冻结由于冷冻速度较慢,不能快速通过“最大冰晶生成带”这一决定了冷冻速率和最终产品质量的相变阶段,因此会使食品内部的可冻结水形成较大的冰晶,不可逆转的损坏食品内部的组织结构,破坏食品原有的色、香、味,从而引起食品的品质下降;超低温快速冻结简称速冻,能使食品快速通过“最大冰晶生成带”,避免食品中大冰晶的形成,减少其对微观结构的损坏,最大程度地保持食品原有的感官和营养特性,实现长期锁鲜。目前,面团冷冻多采用螺旋隧道式冷冻这种传统冷冻方式,然而近年来在冷冻技术领域发展起来了一批更高效、快速且能够更好地保持细胞活性和产品质量的冷冻技术,如液氮等超低温冷冻、外加磁场、静电场或超声等辅助技术的冷冻方式,这些新型冷冻技术进一步解决了传统冷冻方法在速度、品质维护以及能效方面存在的不足。
1.2 不同冷冻技术对冷冻面团品质的影响
1.2.1 螺旋隧道式冷冻技术对冷冻面团品质的影响
螺旋隧道式冷冻属于一种冷风冻结技术。冷风冻结技术是一种传统的食品冷冻方法,它通过压缩机制冷产生的冷风,借助风扇等设备均匀地吹向待冻结产品,通过热交换过程迅速降低食品的温度,达到快速冻结的目标,由于操作简单且机械化程度较高,冷风冻结技术非常适合大规模生产需求,是当前工业生产中应用最为广泛的冷冻技术,而螺旋隧道式冷冻(Spiral tunnel freezing,SF)在冷风冻结原理的基础上增加了螺旋式输送结构,该方法相较于隧道式等其他传统冷冻方式具有高效率和连续化、自动化生产的优势,不仅适用范围广,如面制品、肉制品、海产品等,而且其可在确保产品质量的前提下能够提高生产效率,节约能源成本。因此,螺旋隧道式冷冻技术在冷冻食品领域得到广泛地推广应用,是面制品生产中最常用的传统冻结方式。但相关研究表明,螺旋隧道式冷冻技术对于面团品质的影响较大,不利于冷冻面团结构特性的维持及延缓淀粉的消化速度及老化特性。杨勇等研究了螺旋隧道式冷冻对非发酵面团品质的影响,发现经螺旋隧道冷冻处理后,面团的强结合水、弱结合水含量降低,流变学特性降低,质构特性显示面团的硬度和胶着性增加,弹性和回复性降低,面团面筋结构的连续性和完整性下降;Yang等研究发现,螺旋隧道冷冻处理降低了淀粉颗粒的平均粒径,破坏了淀粉颗粒的表面微观结构,破损淀粉的含量增加。此外,经螺旋隧道冻结处理后面团中淀粉的相对结晶度和短程有序结构增加,淀粉朝结晶度高的方向发展,即老化程度加剧。另外,螺旋隧道式冻结的冻结速度相对较慢,导致淀粉分子有时间重新排列,增强了淀粉分子的有序性;破损的淀粉则更容易与酶接触,从而提高了淀粉的消化速度。面团经螺旋隧道式冻结处理后,其内部的水分凝结成冰晶,冰晶的形成和生长会破坏面筋蛋白和淀粉的结构,导致破损淀粉含量增加和面筋网络结构完整性下降,面团的弹性降低;同时,大分子组分结构破坏还会使其结合水的能力下降,导致面团的硬度和胶着性增加,流变学特性降低,面团品质下降。此外,淀粉结构的破坏可能引起了淀粉分子重新排列,增强了分子结构的有序,淀粉老化加剧。
1.2.2 液氮喷淋冷冻技术对冷冻面团品质的影响
液氮速冻技术通过极速降温,延缓了产品在风味、质构特性和色泽等方面的品质劣化,从而达到锁鲜和保持原有营养价值的目的。液氮速冻技术主要包括液氮浸渍式速冻、液氮流化床式速冻、液氮喷淋式速冻等。由于液氮冻结速率过快会使食品表面与中心瞬时温差变大,从而导致膨胀压力过大,会对食品品质产生非常不利的影响,因此在食品冷冻领域,一般选择液氮流化床冷冻或液氮喷淋冷冻,其中液氮喷淋冷冻(Liquid nitrogen spray freezing method,LF)的冻结效果更优。杨勇采用螺旋隧道式冷冻技术和液氮喷淋冷冻技术处理非发酵面团,对比发现经液氮喷淋冷冻处理的面团品质与新鲜面团更接近,其质构特性和流变学特性更好;液氮喷淋冷冻的面团失水率降低,可冻结水含量减少,内部的冰晶体积小且分布均匀,面筋网络结构更完整;此外,液氮喷淋冻结显著延缓了非发酵面团体系中淀粉分子短程有序性的增加,使得面团更不易被消化。这与Ye等的研究结果一致,该研究指出淀粉分子结构的破坏更有助于消化酶与淀粉的结合,促进淀粉消化。与螺旋隧道式冻结相比,液氮喷淋冻结的冻结速率快,形成的冰晶体积小,因此对面团的面筋网络结构的破坏小,面团的弹性更好;面筋和淀粉等大分子聚合物受小冰晶的破坏程度较小,其结合水的能力更高,使得面团中可冻结水含量降低,面团的持水能力更强。
1.2.3 磁场辅助冷冻技术对冷冻面团品质的影响
磁场辅助冷冻(Magnetic field-assisted freezing,MF)是近年兴起的一种新型冷冻技术,它是在平板、隧道等传统冷冻技术的基础上外加磁场进行辅助冷冻,因其低能耗、便捷性和高安全性的特点,该项技术在食品冷冻领域展现出了显著的优势。当前研究表明,磁场辅助冷冻技术通过增加水分子的过冷度来改善冰晶的形态、大小和分布,从而影响冰晶成核过程,提高产品的冷冻品质。
近年来,有相关学者针对磁场辅助冷冻技术对面团品质的影响进行了研究。He等通过研究发现磁场处理抑制了面团内面筋大分子聚合物的解聚,使面筋蛋白二级结构更加有序,游离巯基含量降低。在冷冻过程中施加较高的磁场密度时,面团的硬度和弹性与新鲜面团相似,粘弹性较高,面筋网络结构更加紧密,淀粉颗粒损伤小。Zhou等研究发现,磁场使面团的比容增加,面团中结合水向自由水的转化受到抑制,发酵面团中酵母的活性也得到了很好的保持。外加磁场可以调节冷冻过程中食品内冰晶的大小,减少大冰晶的形成,降低冰晶对面团面筋网络和淀粉分子结构的破坏程度,减少面筋大分子聚合物的降解,延缓二硫键的断裂,面团内游离巯基含量降低,从而使面筋网络结构更紧密,面团的质构特性和流变学特性更好;此外,磁场还会导致无序的蛋白质二级结构发生重组,使二级结构趋于有序,有利于面团韧性的提高。
1.2.4 静电场辅助冷冻技术对冷冻面团品质的影响
静电场辅助冷冻(Electrostatic field-assisted freezing,EF)是通过外加静电场以控制冷冻过程中冰晶的生长来减少冰晶对食品组织损伤的冷冻方法。静电场主要影响冷冻时冰晶的成核及生长过程。在冰晶成核阶段,静电场会诱导水分子产生极化作用,导致它们按照特定的顺序重新排列,从而促进了冰核的形成。在冰晶生长的阶段,施加静电场会促进冰晶沿电场方向生长,而侧向静电场方向的冰晶生长会受到抑制。因此,静电辅助冷冻技术生成的冰晶体积更小,分布有序且均匀。静电场作用机理图见图1。
图 1 静电场作用机理示意图
Figure 1. Schematic diagram of electrostatic field action mechanism
文献研究了静电场辅助冷冻后面团中面筋蛋白品质和分子结构的变化,结果表明,静电场辅助冷冻提高了面筋蛋白的变性温度(Tp)、变性焓(ΔH)及黏弹特性。此外,在施加一定的电场强度时,面筋蛋白网络结构会变得更紧密和稳定,冰晶造成的孔径更细小。Liu等研究发现,静电场辅助能缩短食品冻结时间,冷冻后的面团硬度、弹性增加,粘性降低,非可冻结水的含量升高,游离巯基含量降低,冷冻面团的网络结构更完整。静电场辅助冷冻能诱导成核来提高冷冻速率,还可以通过抑制侧向静电场方向的冰晶生长来减少大冰晶的生成,使得面筋的网络结构更加完整,面筋蛋白的稳定性更高,面团的品质提高。
1.2.5 超声波辅助冷冻技术对冷冻面团品质的影响
超声波具有能量高、方向性好、穿透力强的优点,因此其被广泛应用于精密机械零件清洗及医疗检测等领域。近年来,超声波技术在食品领域的研究和应用也日益增加。超声波辅助冷冻(Ultrasonic-assisted freezing,UAF)能有效促进冰晶成核,从而控制冰晶的尺寸,缩短冻结时间,进而提升冷冻食品的品质,是一种新型的食品冷冻方法。超声波通过影响冷冻过程中水的初次成核、二次成核来抑制大冰晶生长。初次成核阶段,UAF通过对超声介质连续且循环的压缩和扩张来进行传播,同时产生空化气泡,气泡经历形成、生长、振荡和破碎等过程,改变了食品的内部环境,这也就是所谓的“空化效应”,从而促进晶核的形成和均匀分布;二次成核时,已经存在的晶体受到空化气泡破碎产生的瞬时高压和微射流的影响使大冰晶破碎,抑制冰晶继续生长,如图2所示。因此,在超声波辅助下冷冻形成的冰晶体积更小。
图 2 空化气泡将已经形成的核破碎成更小的核的示意图
Figure 2. Schematic of a cavitation bubble breaking up an already formed nucleus into smaller nuclei
1.2.6 不同冷冻技术对冷冻面团影响的关联机制
综合分析不同冷冻技术对冷冻面团的影响,可以发现无论是液氮速冻技术还是新型的物理场辅助冷冻技术,这些技术的目的都是通过调节冷冻过程中形成冰晶的大小来间接影响冷冻面团的品质,只不过减小冰晶体积的机制不同。液氮速冻技术使面团处于极低温环境,在短时间内通过最大冰晶生成带,减少了水分迁移,抑制内部冰晶的进一步生长和合并;磁场辅助冻结技术可以通过增加水分子的过冷度来改善冰晶大小和形态,水在磁化后的定向排列也是冰晶减小的重要原因;静电场条件下水分子的极化能降低水分子成核的自由能,促进冰晶成核,同时改变冰晶的生长方向,降低冰晶大小;而超声波辅助冻结通过空化作用促进冰晶成核和抑制冰晶生长,促进小冰晶的生成。小冰晶的生成可以减少其对面筋网络和淀粉结构的破坏,延缓面筋蛋白的降解,有利于面团保持良好的黏弹性和持水性,更好地维持感官品质和水分分布,降低面团冷冻损伤。此外,酵母菌是发酵面团中的关键微生物,其活性直接影响到面团的发酵效果和最终产品的品质。然而大冰晶的存在会刺破酵母细胞,使酵母细胞存活率降低,进而影响发酵能力,导致发酵面团品质下降。综上所述,液氮速冻技术和物理场辅助冻结虽然冷冻的机制不同,但是都能够通过减少大冰晶的生成来提高冷冻面团的品质。
2. 冷冻面团的冻藏特性
从传统冷冻技术角度看,−18 ℃是速冻食品的理想冻藏温度,能最大程度地保留其外观、营养和风味。但随着储存时间的延长,冷冻面团会出现品质下降的问题,如硬度增大、发酵时间延长和表面变得粗糙等。冷冻面团在冻藏过程中品质劣变的主要原因是内部冰晶的重结晶导致内部结构发生机械损伤。重结晶反应是由于温度波动等因素导致冰晶体积、形态、数量和分布等特征发生改变并合并成大冰晶的过程,积聚、迁移和表面等渗是驱动重结晶的三种机制,如图3所示。积聚是指小冰晶逐渐融合形成大冰晶。在冷冻面团的冻藏过程中,小冰晶表面自由能较高,会逐渐向较大的冰晶迁移并附着,导致大冰晶的形成,这种积聚会导致冰晶体积增加,从而对面团的结构造成损伤,产品品质降低;迁移机制是在冻藏过程中发生温度波动时会使部分冰晶融化并重新附着到其他冰晶上,促进冰晶生长,形成体积更大、形态更不规则的冰晶,加剧面团内部结构的机械损伤,对冷冻面团的品质产生负面影响;表面等渗机制是由于小冰晶的水蒸气气压高于大冰晶,水蒸气会从高压区向低压区移动,不断附着并凝结到大冰晶上,促使其生长。因此,冷冻面团在冻藏过程中,积聚、迁移和表面等渗共同作用于冷冻面团,对产品的外观和口感等品质产生不利的影响。有研究表明,冷冻面团在冷冻储藏过程中容易发生温度波动,即使是微小的温度波动也会引起冷冻面团组织内部的部分冰晶融化,随后水分在大晶体附近重新冻结,形成体积更大的冰晶体,冻融循环次数越多,重结晶越严重,对产品内部结构的损伤越大,冷冻面团的品质下降越严重。
图 3 驱动重结晶的机制
Figure 3. Mechanism driving recrystallization
冻藏时间是决定冷冻面团品质的关键因素之一,长时间的冷冻储藏会对冷冻面团的品质产生不利影响。目前,研究人员对冻藏期间面团的品质劣变做了大量研究。牛梦丽等研究了不同冻藏时间下冷冻面团面筋蛋白稳定性和聚集程度的变化,结果显示冻藏60 d后面团中面筋蛋白网络弱化,α-螺旋的含量降低,游离巯基的含量增加。陈丽等研究发现,随着冻藏时间的延长,面团中部分强结合水会逐渐转化为可冻结水,内部冰晶孔洞面积逐渐增大,面团持水能力降低,与牛梦丽等的结果一致。Cui等研究了不同冻藏时间对面团的结构和理化性质的影响,发现随着冻藏时间的延长,面筋蛋白分子量、面团的拉伸特性和流变学特性均下降,游离巯基的含量增加。He等研究表明,随着冻藏时间的延长,发酵面团中酵母细胞的总量和活性逐渐降低,导致其产气能力逐渐下降,最终影响冷冻面团的品质。综上所述,随着冻藏时间的延长,冰晶由于重结晶逐渐生长,对冷冻面团的结构造成破坏,导致面筋大分子聚合物降解,二硫键断裂,面筋蛋白网络退化,微观结构受损;面团结构受损导致内部水分与淀粉等大分子物质的结合程度降低,部分结合水转化为可冻结水,面团的失水率增加,面团品质降低。此外,冰晶的生长还会破坏酵母细胞的结构,造成酵母细胞数量减少、活性降低,导致其发酵能力下降,发酵面团品质下降。
3. 改良剂对冷冻面团冻藏品质的影响
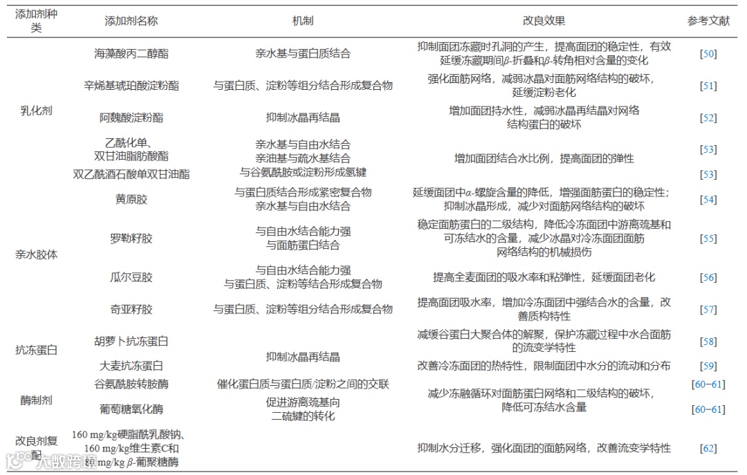
在冷冻面团的生产中添加冷冻改良剂能够改善其冻藏品质、延长保质期,是简单有效的冻藏品质改良方法。常用的改良剂包括食用胶体、抗冻蛋白、乳化剂等,它们的作用机理各不相同,起到的效果也有所差异。不同改良剂对冷冻面团的改善机制及效果见表1所示。
表 1 不同改良剂对冷冻面团的改善机制及效果
Table 1. Improvement mechanism and effect of different amendments on frozen dough
3.1 乳化剂
乳化剂是食品加工中重要的添加剂,它属于表面活性剂的一种,分子中同时具有非极性的亲油基和极性的亲水基。在面制品中,乳化剂能降低水的表面张力,使水分更均匀地分布在面制品中,从而减少在冻藏过程中大冰晶的生成,延缓面筋结构劣变,保持面团的品质。此外,乳化剂还能与淀粉和蛋白质相互作用,促进面团和面条中各组分的融合,强化面筋强度。臧梁等的研究表明,全麦冷冻面团中加入海藻酸丙二醇酯可以抑制面团冻藏时孔洞的产生,提高面团的稳定性,有效延缓冻藏期间β-折叠和β-转角相对含量的变化。Tian等研究发现,加入辛烯基琥珀酸淀粉酯的冷冻面团结构更完整,淀粉老化程度更低。
3.2 食用胶体
食用胶体也叫亲水胶体,通常由含有大量亲水基团的多糖和蛋白质组成,在自然界分布广泛。食用胶体具有良好的凝胶性、稳定性和持水性,在冻藏过程中,胶体可以通过与淀粉竞争吸水,抑制水分的迁移,从而减缓冰晶对内部结构的破坏,提高面团的稳定性。此外,胶体中的亲水基团能与面团中的蛋白质和淀粉等大分子结合形成复合体,从而增强面筋网络的稳定性。Wu等研究了黄原胶对面团储藏过程中蛋白质和微观结构的影响,结果表明黄原胶能与面筋蛋白结合形成紧密的复合物,延缓了面团中α-螺旋含量的降低,增强面筋蛋白的稳定性;同时降低冰晶生长速率,从而减少对面筋网络结构的破坏。
3.3 其他改良剂
目前可应用于冷冻面团和面条的改良剂除了食用胶体和乳化剂外,还有抗冻蛋白、酶制剂和复配改良剂等。抗冻蛋白(AFPs)来源广泛,是一类具有提高生物抗冻能力的蛋白质类化合物总称,能够提高产品品质,延长冻藏时间。孟延飞认为植源性抗冻蛋白能抑制重结晶效应从而保持面筋网络的完整性,而鱼类抗冻蛋白则通过抑制冰晶生长来维持面团完整结构。Liu等研究发现,添加一定量的胡萝卜抗冻蛋白能够减缓谷蛋白大聚合体的解聚,保护冻藏过程中水合面筋的流变学特性。
酶制剂是一种具有催化活性的生物制品,在食品工业中发挥重要作用。有研究表明,加入转谷氨酰胺酶(TG)和葡萄糖氧化酶(GOX)的冷冻面团经多次冻融循环后面团的G'和G''值增加,硬度和可冻结水含量降低,游离巯基含量减少,面筋蛋白二级结构中α-螺旋含量增加,面筋网络结构保持均匀和紧密。
在实际生产过程中,单一的改良剂已不足以满足现行工业需求,而添加剂复配能降低单一添加剂的使用量,减少潜在的副作用,起到更好的改良效果。Tan等研究发现,在冷冻面团中添加160 mg/kg硬脂酰乳酸钠、160 mg/kg维生素C和80 mg/kg β-葡聚糖酶组成的复合改性剂能抑制水分迁移,强化面团的面筋网络,改善其流变学特性,有效延缓冷冻面团的品质劣变。
Citation: TIAN Pengyuan, JIANG Ping, LIU Ming, et al. Research Progress on the Effect of Freezing Technology on Dough Quality and Dough Quality Improvement[J]. Science and Technology of Food Industry, 2025, 46(20): 459−467. (in Chinese with English abstract). doi: 10.13386/j.issn1002-0306.2024100281.
作者简介
谭斌,享受国务院政府特殊津贴专家/国家高层次人才特殊支持计划科技创新领军人才(中组部万人计划)/泰山产业领军人才/首席研究员/研究员 博士/博导,美国康奈尔大学访问学者,国家全谷物产业技术创新中心主任,中原食品实验室粮食加工团队首席科学家, ISO食品技术委员会谷物与豆类分委员会全谷物工作组中方提名专家,中国粮油学会常务理事,中国食品科学技术学会常务理事,中国食品科学技术学会全谷物分会主任委员,国家稻米精深加工产业技术创新战略联盟副理事长兼副秘书长,中国粮食行业协会杂粮分会副理事长,《中国食品学报》、《食品科学》、《粮油食品科技》等杂志编委,中国科协科普部科普辟谣平台专家。《2021-2035年国家中长期科技发展规划》战略研究食品专题粮食制品产业组召集人。 研究领域方向为谷物科学与食品加工。主持承担了科技部项目10余项,包括主持完成了“十一五”、“十二五”国家科技支撑计划重点项目课题,担任“十三五”、“十四五”重点研发计划项目首席科学家,还主持完成了国家科学技术学术著作出版基金、国家自然科学基金面上项目及中国工程院重大咨询项目等。主持近10余项国家标准及行业标准的制修订。牵头编著了由科学出版社出版的《全谷物营养健康与加工》(87.4万字),为我国首部全谷物学术专著等;申请国家发明专利43项,其中获得授权22项,发表学术论文330余篇,其中SCI论文60余篇。获省部级科技奖励6项,获中国技术市场金桥奖二等奖2项。提出的“发展全谷物产业,启动国家全谷物行动计划”被2021年中办、国办联合下发的《粮食节约行动方案》采用;2023年主笔提出的《建议大力发展全谷物产业 打造“无形良田” 建设“健康中国”》等建议被中办采用。
或登录www.spgykj.com阅览全文。
食品科学家论文汇总
(点击专家姓名,查看论文)
《食品工业科技》特邀主编专栏征稿
《食品工业科技》特邀主编专栏征稿:果蔬基料制造:基础理论,新型加工、质量控制与智能制造☚
《食品工业科技》特邀主编专栏征稿:
☚
群聊:食品工业科技作者群
温
馨
提
示
我刊正式组建微信作者群,为作者提供更多的学术与论文资讯,如需进群,请联系刘老师(微信:上方二维码,电话:87244117-8062)。
版权声明

