
撰稿 | OSANJU 刘 扬
动态轴向聚焦功能最近在显微镜,增强/虚拟现实(AR / VR),自适应光学和材料处理中得到了广泛的应用。当前,最流行的动态轴向聚焦方法是通过变形或重新定向光流体,弹性体或基于液晶的透镜组件来实现聚焦调整。尽管此类技术提供了简单的驱动机制,但相对于随附的光学组件,尤其是横向扫描工具,其聚焦速率难以匹配。
加快轴向聚焦的一般策略是采用快速振荡系统连续扫过一定深度。例如,可调声梯度指数折射(TAG)透镜,但是,已有的研究结果表明了实现这种速度的振荡行为是有限制的,这对于需要较短的切换时间以及在特定深度需要更长的保持时间的应用至关重要。
另一种方法是通过微机电系统(MEMS)来提高轴向聚焦速度,微机电系统可以规避振荡行为的限制。但是,基于MEMS的轴向聚焦系统无法适应驻留能力操作,解决该缺陷的主流方法是将有源MEMS阵列以环形方式划分为可独立寻址的环,小单元结构的快速响应时间和一致的驱动性能使像素分割比环形分割更可取。然而,对当前可用的MEMS阵列的调查揭示了现有的基于阵列的解决方案并不理想地适用于灵活和通用的轴向聚焦。因此,现有的研究成果仍然没有满足对高速轴向聚焦工具的需求,不能同时具备通用用途的特征(包括偏振的独立性,在宽波长范围内的可操作性和驻留能力)。
Rikky Muller教授团队实现了一种基于低刚性微镜的通用随机访问式轴向聚焦系统,该系统通过在用于离散径向相位控制的环形分区与用于均匀和高速驱动行为的2D周期性微镜平铺之间取得平衡来解决传统聚焦系统在高速、驻留能力和轻量化驱动相互冲突的缺点。
图1 径向分隔的变焦微镜阵列的工作原理示意图。通过可独立寻址的环,可以产生相位包裹的凹相和凸相轮廓,以便将光沿光轴z动态聚焦到不同深度。给定焦距f的偏移透镜与阵列结合使用,以便在阵列的所有环上保持相位均匀时将其聚焦在默认位置z = 0上。

其中,圆形微镜阵列用来形成聚焦系统的有效区域,电压驱动平行板通过静电激励产生在阵列的23852个微镜像素点上相移所需的活塞运动。重要的是,微镜电连接到32个可独立寻址的环形环中,并且微镜悬架的刚度针对低压驱动(<30V)进行了优化。因此,与32通道现成的数模转换器(DAC)的紧凑集成使系统能够通过简单、统一的驱动方案实现完全聚焦操作。尽管悬挂方案的较高灵敏度会增加对过程变化的敏感性,并导致跨像素的驱动行为出现一些偏差,但径向变化的离散步长相位轮廓的原始性质使系统可以受益于给定环中多达数百个像素的平均效果。
此外,像素结构和平铺方案的设计可确保在保形沉积约束下保持微镜平面性的系统化布线过程,并提供防止电极接触的机械挡块。最后,将镜行程设计为在涵盖紫外线,可见光和部分近红外区域的光谱范围内,允许在高达1100nm的波长范围内进行2π相移。
图3 通过数字全息显微镜获得的像素级稳态和动态表征结果。(a)测得的稳态位移与施加电压的关系。彩色曲线对应于阵列中各个像素的单个像素测量值。(b)通过施加具有10 V阶跃的1 kHz方波电压信号并通过改变偏移量以增加位移范围的方法,通过频闪测量得到的像素的平均沉降行为。
研究人员通过光学实验表明,该阵列具有宽广的聚焦范围,并具有针对29个不同的可分辨深度平面的测量能力。总体而言,所提出的阵列结构的功能为解决传统聚焦系统在高速、驻留能力和轻量化驱动之间的冲突提供了新的方法,可以应用于神经生物学中的高通量单细胞靶向以及在AR / VR中传递密集的3D视觉信息。
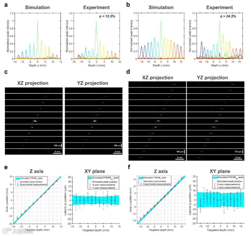
图4 光学聚焦性能结果。(a-b)532 nm(a)和980 nm(b)光源沿光轴投影的峰值强度值的模拟和实验结果。每条彩色线对应一个不同的应用相位掩模,效率η作为插图包括在内。(c-d)对于所有使用532 nm(c)和980 nm(d)源的相位掩模,获取的Z-stacks沿XZ平面和YZ平面的横向投影。如提供的比例尺所示,横向尺寸(X和Z)的比例与Z轴比例不同。(e-f)沿X,Y和Z尺寸的光斑尺寸和位置测量值与532 nm(e)和980 nm(f)光源的模拟值进行了比较。测量条和模拟包络线的跨度对应于以半高全宽测量的光斑尺寸值。X形测量标记对应于左侧图的沿z的峰值强度位置,以及对应右侧图的距光轴的峰值强度距离。
文章来源:中科院长春光机所 Light学术出版中心
免责声明:本文旨在传递更多科研资讯及分享,所有其他媒、网来源均注明出处,如涉及版权问题,请作者第一时间后台联系,我们将协调进行处理(按照法规支付稿费或立即删除)。转载请注明出处,如原创内容转载需授权,请联系下方微信号。



