

图片来源:veer.com,ID:304543545
撰稿 | 董 甜 刘悦阳 祁一凡 李 杨
零折射率材料具有一系列极端的光学性质,包括无限大的空间波长和相速度。光在其中传播时不会积累空间相变,因此零折射率材料具有完美的空间相干性。基于这种空间相干性,零折射材料具有广阔的应用前景,包括任意形状波导、相位匹配非线性传播、大面积单模激光器、片上超耦合、连续波束扫描和扩展型超辐射等等。具有阻抗匹配性质的狄拉克锥零折射率材料是实现这些应用的一个极具潜力的平台。但是,尽管基于全电介质的狄拉克锥材料摆脱了金属带来的欧姆损耗,它本身仍然具有很高的面外(与衬底垂直方向)辐射损耗,这使得目前的零折射率材料具有巨大的传播损耗(约1dB/微米),因此极大地限制了其实现规模。
2018年,斯坦福大学范汕洄教授团队基于模式对称保护-连续域中束缚态(Symmetry-protected BIC)设计了低损耗的狄拉克锥零折射率材料,但是由于该零折射率由光学高阶模式构成,在材料均一性上存在一定的局限性。
作者完成的基于谐振束缚-连续域中束缚态(Resonance-trapped BIC)的零折射率材料设计,既解决了材料的辐射损耗问题,又对材料的均一性做出了一定的改进。
折射率决定了物质的光学传播性质。自然界中,大多数物质的折射率都大于零,1968年前苏联科学家Veselago第一次证明了介电常数和磁导率同时小于零的材料也满足麦克斯韦方程组,并提出了“负折射率材料”的概念。基于这一理论的启发,科学家们提出了“零折射率”并开展了一系列的研究。1996年,Pendry教授首次利用周期性的金属丝网格制造出了人类历史上的第一个介电常数接近零的材料。2004年,Ziolkowski教授研究了介电常数和磁导率同时为零的材料,解决了零折射率材料的阻抗匹配问题。2011年,陈子亭教授团队首次将狄拉克锥和零折射率联系起来,为在光波段实现阻抗匹配的零折射率材料奠定了基础。
但零折射率材料发展至今,始终被材料在光波段的损耗所困扰,因此一直未能实现大规模应用。在之前的研究中,人们通过在零折射率材料上下表面添加金属薄膜来减少辐射损耗,但由此也引入了极大的欧姆损耗。

图1 覆盖金属薄膜的零折射率材料(Nature Photonics)
为解决损耗问题,研究者们提出了利用BIC减少光波在材料中的面外辐射。BIC即Bound states in the continuum的英文缩写,指的是某一物理场仅在有限的空间范围内有分布,但其具有和连续域中辐射模式相同的能级。光学中的BIC指在特定的光学结构下,某些光学模式能够和自由空间中的光辐射模式同时存在,但却完美地被限制在有限的结构内,且具有特定的动量和频率。
作者在BIC这一概念的基础上,通过控制光子晶体平板的厚度h,利用材料上下表面反射光的干涉,使面外辐射光相干相消,实现了零折射率材料中的光学束缚态,从而极大地减少了零折射率材料的面外辐射损耗,使得该材料的大面积片上光子集成成为可能。

图2 BIC实现原理
基于狄拉克锥的阻抗匹配零折射率可以由不同的模式构成,作者设计的零折射率材料由电单极子(monopole)和磁偶极子(dipole)构成——电单极子对应等效的零介电常数,磁偶极子对应等效的零磁导率。为了实现基于电单极子-磁偶极子的零折射率,作者选择了基于绝缘硅晶圆的硅柱方阵结构(图3):

图3 零折射率材料的设计结构
由于实现零折射率的模式为低阶的电单极子和磁偶极子,本设计在材料的均一性上有一定的优势。图4左中间的三角区域是采用四极子和六极子实现的零折射率材料,其出射波并不是严格的平面波,且材料内部的电场空间分布也呈现出较为剧烈的变化。图4右显示的是一块采用电单极子和磁偶极子实现的零折射率材料,其出射波更接近于平面波,且材料内部的电场分布也更加均匀。

图4 左:基于四极子和六极子实现的零折射率材料中的电场分布(Minkov, M., Williamson, I. A., Xiao, M. & Fan, S. Zero-index bound states in the continuum. Phys. Rev. Lett. 121, 263901 (2018))。右:基于电单极子和磁偶极子实现的零折射率材料中的电场分布(Camayd-Muñoz, P. 2016. Integrated Zero-Index Metamaterials. Doctoral dissertation, Harvard University, Graduate School of Arts & Sciences.)
在材料损耗方面,由于模式本身的对称性,组成零折射率的电单极子具有很高的品质因数(Q值),并不会导致面外辐射损耗(图5)。而构成零折射率的磁偶极子在光线之上的连续辐射区中,并能与连续辐射区中的平面波相耦合,所以会产生面外辐射(低Q值)(图5)。要实现低损耗的零折射率材料,就必须研究磁偶极子。

图5 零折射率材料模式对应的Q值
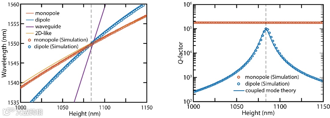
形成狄拉克锥零折射率的“磁偶极子”由“波导”模式(waveguide)和“类二维”模式(2D-like)相互叠加所构成(图6a)。图6b显示了它们的等效折射率,根据波导中基阶偶极子模式分布的相似性,具有高折射率模式的磁偶极子称为“波导”模式(waveguide mode);由于和二维光子晶体模式分布的相似性,具有低折射率的磁偶极子称为“类二维”模式(2D-like mode)。

图6 零折射率材料中的模式
在特定频率下,“波导”模式和“类二维”模式在硅柱轴向往返一次所积累的空间相位是2π的整数倍,对应磁偶极子在硅柱轴向往返一次的幅度变化系数是一个实数,代表面外辐射导致的损耗大小。作者通过几何尺寸的设计使这一系数变为1,即面外辐射为0。通过定义系统的有效哈密顿算符,结合耦合模理论,作者计算了满足这一条件时的谐振频率和品质因数,并通过FDTD进行了数值仿真,两者结果吻合良好:

图7 结构高度对不同模式谐振波长及Q值的影响
通过对哈密顿量特征值的求解并结合互易性定理,作者得到无损条件下S参数需满足的关系即形成BIC时的必要条件 :φ1=-arg(S11),φ2=-arg(S22)其中φ1和φ2分别是“波导”模式和“类二维”模式在硅柱内轴向传播时所积累的相位。该条件表明,同时满足两个相位条件的点并不连续,则BIC可在无穷多个分立的高度处得到。为了方便加工,作者选择最小高度(1085 nm)。为了同时实现系统的高品质因数和电单极子与磁偶极子的简并状态,作者对由硅柱阵列所构成的光子晶体平板进行了参数扫描,图8a中的白线显示满足光子晶体能带带隙为0(简并)时的参数,黄色的带状区域表示磁偶极子取得较高Q值时的参数。黄线和白线的交点即为满足零折射率光学束缚态的设计。在此设计下,布里渊区的中心存在一个高Q值狄拉克锥(图8b),介电常数和磁导率在1550 nm处都同时线性过零即实现阻抗匹配的零折射率(图8c),且损耗低至0.15 dB/mm(图8d)。

图8 超低损耗零折射率材料的光学性质
作为验证,作者使用平面波源和偶极子源分别激励零折射率材料,得到有束缚态和无束缚态下的电场分布如图9所示。在平面波激励下,当有束缚态时(图9a),入射波可以在零折射率材料中传播很长的距离,但是当硅柱高度偏离BIC的设计尺寸(图9b),入射波将会很快衰减。在偶极子源的激励下,当有束缚态时(图9c),该激励源向各个方向大面积辐射(中间的相位变化由狄拉克频点处的非零折射率模式导致);而无束缚态时(图9d),激励波会在传播几个单元结构之后很快衰减。

图9 零折射率材料在有束缚态和无束缚态下的电场分布
应用与展望
当材料的折射率为零时,波矢幅度也会变为零,取向会变为空间中的任一方向。因此光波在零折射率媒质中传播时不会产生空间相变,具备完美的空间相干性,超低损耗零折射率材料能在大面积实现完美的空间相干光,使基于零折射的隐身、超耦合、完美相位匹配、大面积单模激光器等应用成为现实。另外,该工作还为量子光学提供了高性能片上实验平台,比如纠缠光子对的高效产生、多发射器的集体辐射等等——由于零折射率材料中的电场随时间变化在电单极子和磁偶极子之间振荡,所有的发射器会在材料处于电单极子时经历相同的空间相位,从而极大地降低光学谐振腔对其中量子发射器位置的精准要求。该研究成果以"Ultra-low-loss on-chip zero-index materials"为题在线发表在Light: Science & Applications。
本文第一作者为清华大学博士生董甜,合著者包括清华大学梁久久和刘悦阳,哈佛大学Sarah Camayd-Muñoz、唐皓凝和Shota Kita,国家纳米科学中心陈佩佩研究员,北京航空航天大学吴晓君副教授,通讯作者为清华大学李杨副教授、哈佛大学Eric Mazur教授和国家纳米科学中心褚卫国研究员。
本工作得到了国家自然科学基金和清华大学高性能计算平台的支持。
本文来源:中科院长春光机所 Light学术出版中心
免责声明:本文旨在传递更多科研资讯及分享,所有其他媒、网来源均注明出处,如涉及版权问题,请作者第一时间后台联系,我们将协调进行处理(按照法规支付稿费或立即删除),所有来稿文责自负,两江仅作分享平台。转载请注明出处,如原创内容转载需授权,请联系下方微信号。



