天天财经独家,速关注
近日,资本市场学院(由中国证监会和深圳市政府联合主办,致力于为中国资本市场健康发展提供人才和智力支持)转发了《关于转发上市公司税收实战培训班报名的通知》!
新华社中国财富传媒集团在国家税务总局税务干部进修学院和证监会资本市场学院支持下,携手财税界知名专家学者,量身为上市公司和拟上市公司打造税收实战培训计划。
校园美景&快乐学习
课程特色
深度解读国家税收政策;上市公司再融资及规范性提升;详解企业并购重组流程及注意事项等。
税务特色课程:包括集团税务风险管控、股权结构设置与公司架构设置;公司运营中的税务解决方案(含营改增、企业所得税、个人所得税、土地增值税等);公司税收成本管理;并购重组税务解决方案;融资模式与资金管控的税收问题;解读股权激励、股票减持的个人所得税政策与实务;现场解答税收相关法规及热点问题。
会计准则执行与会计政策选择;会计准则与税法差异及其处理分析;与典型企业分享并购重组中的税收实务操作(小班)。
组织现场教学和江苏省内商务考察活动(小班)。
班型分为大班和小班,大班侧重税收业务实战(140人);小班侧重商务考察业务对接和商务人脉建立(45人)。
适合对象
上市公司和拟上市公司董事长、总裁(总经理)、财务总监、董秘等公司高管(有意愿参加培训的其他公司高级管理人员)。
课程详情
l 授课时间
大班(业务实战班)拟于 6月20日(端午节后)报到;24日返程
小班(商务考察班)拟于6月19日(端午节后)报到;24日返程
l 授课地点
国家税务总局税务干部进修学院(江苏省扬州市;食宿均在学院)
l 授课费用
1.税收业务实战培训班(大班):学费5600元/每人;班级规模140人,4天;无商务考察(交通自理,食宿在学院统一安排,费用另结算;培训方负责机场、车站的接站与送站)
2.税收菁英实战培训班(小班):学费14600元/每人;班级规模45人,5天;有商务考察和业务对接;主要针对董事长总经理和董秘(交通自理,食宿在学院统一安排,费用另结算;培训方负责机场、车站的接站与送站)
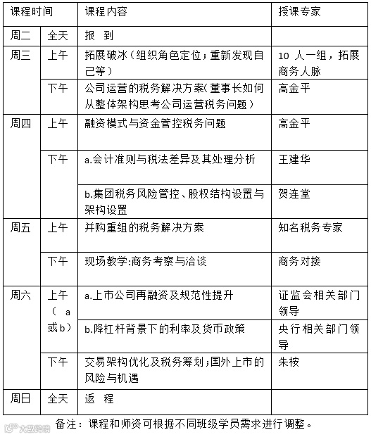
课程安排(大班-税收业务实战)
上市公司税收业务实战培训计划(大班)
作息时间 上午9:00-12:00 下午14:30—17:30
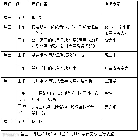
课程安排(小班-商务考察班)
上市公司税收菁英实战培训计划(商务考察班)
作息时间 上午9:00-12:00 下午14:30—17:30

大师云集授业解惑
“中国经济50人论坛著名专家”
许善达教授
毕业于清华大学和英国巴斯大学,中国经济50人论坛著名专家。曾任国家税务总局党组成员、副局长;曾担任工商银行、招商银行的独立董事,对宏观经济有独特见解和深刻精辟理性分析。主要课程:“财税改革”、“中国税收法制论”、“中国税收负担研究”。
“中国税法活词典”
高金平教授
工商管理博士,税务总局税务干部进修学院教授,兼任上海交通大学海外教育学院税务研究所所长、国际税收联合会中国研究员。精熟税法,业界誉称“中国税法活词典”。主要课程:“企业所得税难点与疑点分析”、“企业所得税检查及案例分析”、“清算与重组业务的所得税处理”,对企业战略、企业并购、商业模式、金融税收、假账识别都有深入研究。
“企业并购独领风骚”
朱桉
朱桉是德勤中国主管合伙人。拥有超过18年在中国和美国税务工作经验,在跨国并购的税务服务方面具有丰富的经验,包括交易架构税务优化、财务筹划、退出机制筹划、私募股权基金架构;国外上市的机遇与挑战;上市相关税务服务及交易后整合服务等多个领域。他还为国内外超过100个并购案提供过商务和税务咨询以及税务尽职调查等服务。
“国际反避税专家”
贺连堂
德勤会计师事务所中国合伙人,曾任国家税务总局反避税处处长,从事国际反避税近30年,具有丰富的国际反避税经验,是享誉国际的反避税专家。主要课程:“大企业税务风险管理”、“集团税务风险管控”、“企业股权结构设置与架构设置”。
想跟上时代的脚步吗?想报名学习该课程吗?心动不如行动,赶紧识别下方二维码报名!
更多详情咨询:吕老师,梅老师
电话:18515640916, 010-59336513; 15911000499
点击左下方阅读原文,报名课程

推荐阅读
➤开放程度超香港?“双庆”触发海南建自贸港猜想,4月A股看海南?
➤北斗地图app和北斗导航啥关系?10股涨停,北斗板块股价升空原因是它


