

“碳达峰”与“碳中和”战略的提出促使人们减少碳排放,其中氢气作为一种清洁燃料极具吸引力。另一方面,许多化学过程也需要氢,比如化肥的生产等等。然而目前的氢气主要通过水煤气转换反应获得,该过程不仅容易产生大量的碳排放,而且需要消耗大量的热能。
自然光合作用(植物利用阳光从水中获取氢原子)已被大家所熟知,那么是否存在“人工光合作用”的技术来获得氢呢?基于光催化的全解水制氢是一种对环境友好且可持续发展的技术,其仅消耗太阳光和水,不会产生任何的碳排放,因此该技术目前吸引了广泛的关注。然而目前的光催化全解水制氢技术由于其低的太阳能转换效率(solar to hydrogen,STH)限制了它的实际应用。
鉴于此,美国密歇根大学的米泽田教授团队开发了一种策略,利用纯水、集中的太阳光和氮化镓铟光催化剂,实现了高达9.2%的STH效率,该策略模仿了自然光合作用中的关键步骤。户外实验表明它代表了该技术的一个重大飞跃,比同类的太阳能分水实验的效率高出近10倍。具体而言,研究人员通过高强度聚焦太阳光产生的红外热效应在InGaN/GaN表面的光催化全解水过程中不仅促进了正向的水分解反应,而且抑制了逆向的氢氧复合反应,该策略使InGaN纳米线表现出了超高的光催化全解水效率。相关研究成果以题为“Solar-to-hydrogen efficiency of more than 9% in photocatalytic water splitting”发表在最新一期《Nature》期刊上。
研究人员通过分子束外延生长技术在商业硅片上制备了具有高结晶度和宽可见光响应范围(<632nm)的InGaN/GaN纳米线光催化剂。InGaN/GaN纳米线在硅晶片上排列良好,具有高结晶度,长度约为1.2μm(图1a, b)。此外,观察到厚度约为10nm的GaN作为覆盖层来支撑InGaN,表明InGaN/GaN纳米线的原子构型可控(图1c)。其中,Rh/Cr2O3核/壳和Co3O4纳米粒子在InGaN/GaN纳米线上被光还原,并分别充当氢和氧生产的助催化剂(图1d, e)。由于成分拉动效应,InGaN/GaN纳米线中In的分布随生长方向而变化,导致能带隙发生较大变化,从而导致宽带光吸收。
Figure 1. 内部装有半导体催化剂和水的面板特写
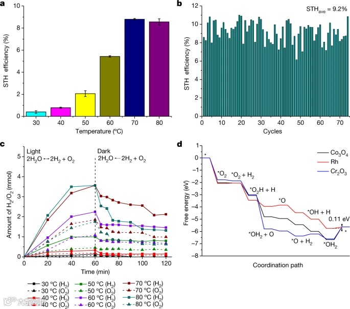
在高强度聚焦太阳光(3800 mWcm-2)的照射下,本文制备的纳米线的水分解效率显示出了明显的温度依赖特性,在最佳的反应温度(70℃)下观察到了9.2%的STH效率,接近商业化要求的效率(10%),并且可以维持74小时。最佳的反应温度(70℃)可以直接通过高强度聚焦太阳光的红外热效应产生,无需额外的能量供应。出色的结果来自两个进步:一是在不破坏利用光的半导体的情况下聚集阳光的能力;二是利用太阳光谱的较高能量部分来分解水,并利用光谱的较低部分来提供促进反应的热量。
机理研究发现(图2):体系中存在氢氧复合反应(该反应被考虑是制约光催化全解水达到最大STH效率的主要因素之一),同时70 ℃对氢氧复合具有最佳的抑制作用。此外DFT模拟证实了Rh是氢氧复合反应的主要活性中心,且表明该反应为放热反应,因此在热力学上适当增加温度可以抑制Rh位点上氢氧复合反应的进行。但当反应温度超过80 °C时,氢氧复合趋势增高,这是由于温度的进一步升高导致了氢和氧的扩散系数提高,加速了水中的传质,而这种传质在氢氧复合中占主导地位,因此适当提高温度可以抑制光催化全解水反应中氢气和氧气复合,且最佳反应温度为70 °C。
对于室外实验,研究人员利用一个与房屋窗户大小相当的透镜将阳光聚焦到只有几英寸宽的实验面板上。在该面板内,半导体催化剂被一层水覆盖,并随着它分离的氢气和氧气冒泡。
Figure 2. 周鹏用一个大透镜将阳光聚集到水分解催化剂上。在户外,该设备的效率是之前太阳能分解水的十倍
为了证实该技术的广泛可实用性和可行性,作者还使用了自来水和模拟海水进行了光催化全解水测试,结果发现InGaN/GaN纳米线仍旧具有较高的STH效率(约为7.4% 和 6.6%)。此外,更高的光强(约为16070 mWcm-2)可以极大降低单位自然光照面积下光催化剂材料的成本。户外测试表明,在4cm×4cm商业硅片上的InGaN/GaN纳米线不仅可以在高光强和高温条件下稳定地存在,而且展示出了6.2%的平均STH效率,这是迄今为止同类自然光光催化全解水反应体系最高的效率,同时也为光催化全解水装置的工业化应用提供了可能性。
研究人员利用纯水、集中的太阳光和氮化镓铟光催化剂实现了9.2%的高STH效率。本文策略的成功源于促进正向氢氧演化和抑制反向氢氧重组的协同效应,通过在最佳反应温度(约70摄氏度)下操作,可以直接通过收集太阳光中先前浪费的红外光来实现。此外,这种随温度变化的策略也导致从广泛获得的自来水和海水中获得约7%的STH效率,以及在自然太阳能光容量为25 7W的大型光催化水分离系统中获得6.2%的STH效率。该研究提供了一种利用天然太阳光和水有效生产氢燃料的实用方法,克服了太阳能制氢的效率瓶颈。
免责声明:本文旨在传递更多科研资讯及分享,所有其他媒、网来源均注明出处,如涉及版权问题,请作者第一时间后台联系,我们将协调进行处理,所有来稿文责自负,两江仅作分享平台。转载请注明出处,如原创内容转载需授权,请联系下方微信号。
