

近日,来自韩国忠南大学、首尔科学技术大学和韩国电子部品研究院的研究团队通过不可复制的褶皱实现了一种体素化光物理不可克隆函数(PUF)。
随着物联网的普及以及数字技术融入我们日常生活的增加,安全风险逐渐升高,需要更强大的安全措施。PUF已经成为一种有前景的解决方案,它利用固有的物理特性提供了一种生成不可预测和独特随机数字值的高度安全方法。然而,传统的PUF实现通常需要复杂的硬件和电路,这可能会增加系统的成本和复杂性。在这项工作中,作者提出了一种基于随机褶皱的随机不可克隆函数(rw-PUF)的新方法,这些褶皱包含随机定向的液晶分子,产生与复杂双折射模式对应的二维延迟图。作者提出的技术允许根据特定要求进行定制,使用空间光调制器,实现快速制造。随机褶皱PUF具有在单个PUF内存储多个数据集的能力,无需进行物理改动。此外,该工作引入了“多面体认证”的概念,利用了体素化的随机褶皱PUF中的三维信息存储。这种方法通过利用rw-PUF的独特特性,展示了实施高级安全技术的可行性。
数字技术和互联网的融合催生了复杂的数字网络,用于包括金融交易等各种服务,人们的信息可随时随地通过物联网、大数据和云计算等技术进行访问和交换。然而,信息技术环境也容易受到安全漏洞的影响,如个人信息泄露和网络攻击等,这需要建立一个强大的安全系统。现有的基于软件的数字加密安全系统需要更安全和不可复制的基于硬件的安全解决方案。尽管已经开发了多种安全系统,如防火墙和生物特征认证,但它们仍然未能跟上日益复杂的黑客技术。因此,开发高度强大的安全系统至关重要。
物理不可克隆函数(PUF)是一种具有独特值的技术,类似人类的指纹和虹膜,是一种通过利用半导体工艺中发生的工艺偏差形成的特征来生成难以预测的随机数字值的系统。PUF本身包含了随机生成的关键数值,无需从外部注入随机数值,这个特性显著降低了数据泄露风险,因为攻击者无法通过获取外部注入的随机数值来破解或复制PUF的关键数值。PUF根据实现方法可分为失配型和物理型。失配型PUF利用了由于工艺偏差引起的不同信号延迟时间来确定PUF值,而物理型PUF利用设备的物理特性来确定PUF值。最近出现了利用化学和材料技术,如荧光微纳米粒子的光学信号,或微结构表面的透射、反射、衍射光以及光学各向异性生成PUF的技术。然而,传统的光学PUF面临着有机分子的制备复杂、荧光分子的寿命较短以及对环境的光强或温度非常敏感等问题,在实际应用中具有挑战性。
在这项工作中,作者提出了一种基于独特双折射褶皱结构的体素化光物理PUF,利用非对齐褶皱的高度随机特性生成光学PUF。不同于传统的基于激光的方法,使用365 nm的紫外光可轻松快速获取衍射图案,此外,作者演示了随机褶皱PUF作为高度安全的身份验证密钥。除了作为认证系统,随机褶皱PUF也有望用于防伪和数据存储等领域。
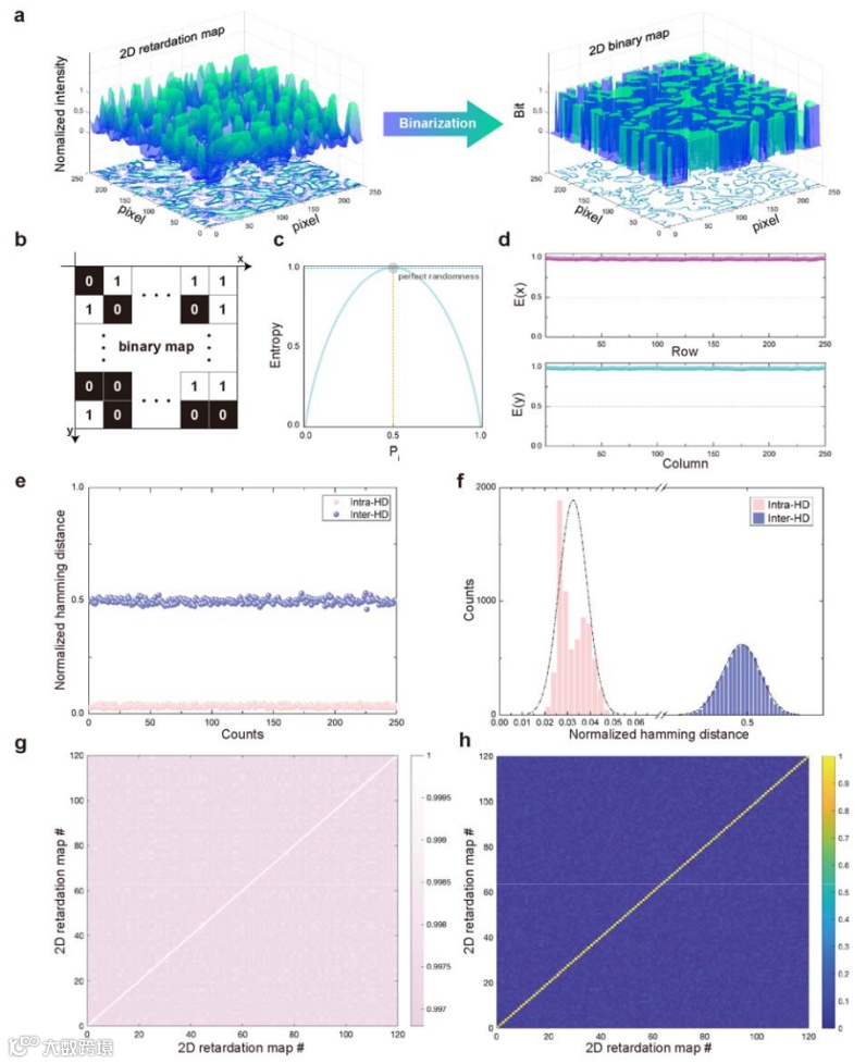
该项研究工作的主要创新点是利用三维定向框架内的二维随机皱纹PUF提出了一种突破性的信息编码方法。通过利用交叉偏振器之间形成的复杂表面结构,诱导有效的光散射和衍射,从而产生了一个二维延迟图(图1)。经过深入的理论分析,已经确认了从随机皱纹PUF派生的二进制代码的固有特性,证明了它们的鲁棒性、随机性和唯一性,从而确立了它们适用于光学PUF应用的性质(图2)。此外,该系统能够通过光轴操作从单个PUF中提取多个不可克隆的函数,然后将其集成到一个连贯的三维代码表示中(图3)。以这种方式使用PUFs立方体显示出在连续认证系统中增强安全性的潜力,从而提高了整体保护水平和可靠性(图4)。
图1 基于体素化随机皱纹的PUF的信息编码、加密和解密示意图。
图2. rw-PUF的不可克隆特性。
图3. PUF立方体。
图4. 通过PUF立方体的多面体身份验证系统。
该文章被发表在《Light: Science & Applications》期刊上,题为“Voxelated Opto-Physically Unclonable Functions via Irreplicable Wrinkles”,Kitae Kim为第一作者,Jun-Hee Na为通讯作者。
https://www.nature.com/articles/s41377-023-01285-1
免责声明:本文旨在传递更多科研资讯及分享,所有其他媒、网来源均注明出处,如涉及版权问题,请作者第一时间后台联系,我们将协调进行处理,所有来稿文责自负,两江仅作分享平台。转载请注明出处,如原创内容转载需授权,请联系下方微信号。