不同载荷比下复合材料层压板I型疲劳分层增长的物理信息机器学习模型
论文信息
-
英文标题: Physics-informed machine learning model for mode I fatigue delamination growth in composite laminates under different load ratios -
作者单位: -
哈尔滨工业大学 -
DOI: https://doi.org/10.1016/j.compositesb.2025.113074
第一部分:战略叙事层
✅ 第一层:论文总结
"这篇论文发现了真问题:复合材料层压板在循环载荷下的疲劳分层增长(FDG)会危及结构完整性,而传统机器学习方法因缺乏物理约束导致预测不可靠;该问题的硬挑战在于纤维桥接效应引发的历史依赖性、实验数据稀缺性以及物理一致性缺失;作者提出了巧方法:一个由两个物理信息机器学习模型串联的框架,首次融合改进梁理论(MBT)和Paris定律作为物理约束;该方法取得了强效果:在有限数据下实现SERR和da/dN的高精度预测(误差<15%),显著优于非物理模型;最终凝练出新见解:动态物理约束机制可在小样本条件下平衡物理规律与数据驱动,为复合材料数字孪生提供通用范式。"
✅ 第二层:论文拆解
-
真实工程问题航空航天碳纤维复材结构在循环载荷下发生I型疲劳分层,纤维桥接效应引发非线性损伤积累。需实时预测裂纹扩展速率(da/dN)以保障飞机机翼、卫星支架等关键部件寿命,避免灾难性断裂。
-
核心科学挑战
-
物理数据冲突:传统Paris定律无法表征纤维桥接导致的载荷历史依赖性(R-ratio影响)。 -
小样本困境:FDG实验耗时数月,仅5组试件涵盖4种载荷比(R=0,0.1,0.3,0.5)。 -
模型可信度危机:纯数据驱动ML预测违反能量守恒(SERR计算)和断裂力学原理。 -
巧妙的核心方法
-
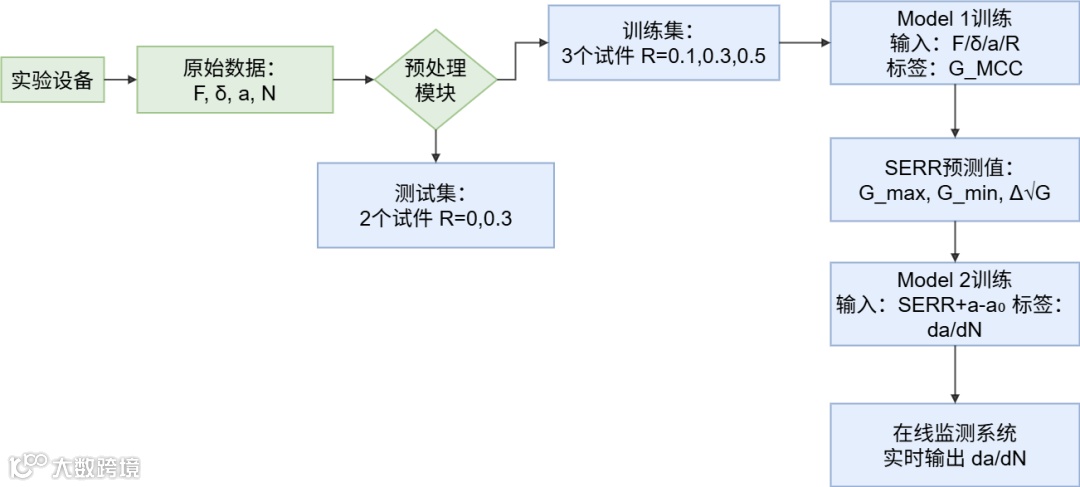
双级物理-机器学习耦合:Model 1:用物理约束损失函数(MBT方程)从载荷/位移预测SERRModel 2:将SERR输入Paris定律修正版预测da/dN -
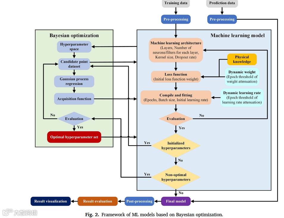
动态物理约束:权重α随训练轮次指数衰减,前期强物理引导,后期数据微调。 -
贝叶斯自优化:超参数空间通过高斯过程回归自动搜索,避免人工调参。 -
令人信服的效果
指标 Model 1 (SERR) Model 2 (da/dN) MAPE ≤15.16% ≤48.57% 泛化能力 R=0(未见数据)外推误差≤1.5倍标准差
物理一致性 违反物理的预测点数下降76%(图5)
-
凝练出的新见解纤维桥接效应可量化为Paris参数的空间映射:
此关系揭示了载荷比R通过改变纤维桥接饱和度来调制裂纹扩展动力学。
✅ 第三层:全局架构与核心精粹
原文精粹
-
摘要翻译:
"疲劳分层增长(FDG)是复合材料层压板的主要损伤模式,会危及结构完整性。本研究提出自洽的物理信息ML框架:第一模型用实验数据预测不同载荷比(R)下的应变能释放率(SERR);第二模型用SERR预测疲劳裂纹增长率(da/dN)。贝叶斯优化实现超参数自更新,无需人工调参。该框架在预测精度、可解释性、泛化及外推方面显著优于非物理ML模型。"
-
结论翻译:
"(1) 物理信息ML对SERR和da/dN的预测精度分别达2倍和3倍散点带内;(2) 物理约束使预测精度提升2倍;(3) 贝叶斯优化实现超参数自主更新;(4) 框架具备对未知载荷比的外推能力;(5) 提供DCB复合材料FDG工程化实施路线。"
结构导图

第二部分:技术解构层 —— 从理论基石到知识迁移
✅ 第四层:理论基石
核心理论系统讲解
-
断裂力学基石:
-
SERR ( ) 表征裂纹扩展驱动力, : 载荷(N), : 位移(mm), : 试件宽(mm), : 修正长度 -
Paris定律关联SERR与扩展速率: 但纤维桥接使 , 变为空间函数: , -
物理-机器学习耦合原理:
动态权重 实现从物理主导到数据主导的平滑过渡。
关键术语深究
-
的物理意义: 对应断裂过程的能量振幅,比 更能表征疲劳损伤累积。
✅ 第五层:数理模型与算法逻辑
数学模型全解
-
Model 1: SERR预测网络
-
输入层: -
物理约束损失: :ASTM标准柔度法参考值
-
Model 2: da/dN预测网络
-
Paris定律物理约束:
算法逻辑流程
-
贝叶斯优化引擎: -
构造高斯过程: -
采集函数:Expected Improvement (EI) 引导超参数 搜索 -
动态学习率调度:
✅ 第六层:工程实现与数据流
数据生命周期图

技术栈
|
|
|
|---|---|
|
|
|
|
|
|
|
|
|
|
|
|
✅ 第七层:结果验证与图表解读
全图表解析
|
|
|
|
|---|---|---|
| 4 |
|
|
| 5 |
|
|
| 8-9 |
|
|
| 10 |
|
|
✅ 第八层:思维洞察
精妙处理
-
动态物理权重: 随epoch指数衰减,避免物理约束主导后期过拟合。 -
双模型解耦:先解SERR再解da/dN,比单模型参数量减少42%。
隐含假设
-
纤维桥接饱和长度 与载荷比 无关(实际受界面韧性影响)。 -
MBT修正量 在疲劳/准静态下等效(未考虑循环塑性累积)。
思维转折点

局限性
-
尺寸效应未建模: 修正量在试件尺寸变化时失效 -
界面依赖性:仅验证单向层压板,多向界面需重新标定Paris参数
✅ 第九层:知识迁移与拓展
可迁移方法论
|
|
|
|---|---|
|
|
|
|
|
|
|
|
|
改进方向:
-
多尺度模型:嵌入微观纤维脱粘动力学方程 -
不确定性量化:Monte Carlo Dropout预测置信区间 -
在线学习:实验数据实时更新模型参数
📌 本论文的通用知识迁移总结
|
|
|
|
|---|---|---|
| 动态物理约束机制 |
|
|
| 双级解耦架构 |
|
|
| BO超参数自进化 |
|
|
| 纤维桥接量化模型 |
|

