
植入的神经接口对于神经回路的分析、神经疾病的治疗和假肢的控制是至关重要的。传统的界面是由金属制成的,这会导致胶质细胞包裹界面并阻断信号。缓解该问题的方法包括:使用薄板金属或进一步将薄板金属嵌入软基板。然而,要完全掩盖神经元和现有界面之间的根本差异仍然具有挑战性。相比之下,许多水凝胶在化学、机械和电学上与活组织相容。此外,水凝胶是可伸展的并且透明的离子导体,使其在离子超声学和软光纤方向的应用成为可能。
植入的神经接口是生物学和医学的基础,但现有的接口很难与神经元兼容。最近,哈佛大学锁志刚院士科研团队、浙江大学Wang Hao团队和西安交通大学科研团队合作,开发了一种水凝胶神经接口,它在化学、机械和电学上模拟神经元的生活环境,比现有接口引起的免疫化学排斥反应少得多,并在体外和体内记录来自大脑的高质量信号。在光遗传学实验中,水凝胶的单个纤维能够同时进行光刺激和电记录。还进一步制作了一种弹性密封的水凝胶电缆,冷冻水凝胶,并将硬电缆插入小鼠的大脑中。在大脑内部,水凝胶融化并收集神经信号。该研究成果以题为“Neural interfaces by hydrogels”的论文发表在Extreme Mechanics Letters上。

为了说明水凝胶神经电子接口的基本物理和化学,考虑水凝胶如何将神经元的动作电位转换为检测器中的电子电流。水凝胶接触神经元的细胞膜和检测器的金属电极。水凝胶和神经元交换物质(即离子、水和可能的其他分子)。这种交换模拟了3种细胞外液和神经元之间的交换,在水凝胶和细胞膜之间无论有无细胞外液都是有效的。因此,PED-ACSF水凝胶在化学和电学上模拟细胞外液,但在机械上是软固体。当神经元激发动作电位时,细胞膜中的离子通道允许离子(大部分是正的)从水凝胶进入神经元。为了重新获得电中性,在水凝胶中,一些负离子向EDL迁移,而一些正离子从EDL迁移。在金属中,一些电子从EDL流向探测器。这种事件级联使检测器能够登记动作电位。

接下来使用水凝胶记录体内自由移动小鼠的局部场电位。将神经接口设计为帽。盖子容纳了一个填充水凝胶的玻璃管,将其植入自由移动的小鼠的海马体。记录的信号清楚地区分了小鼠的两种状态,即唤醒和睡眠。并且水凝胶记录的信号与铂记录的信号相当。

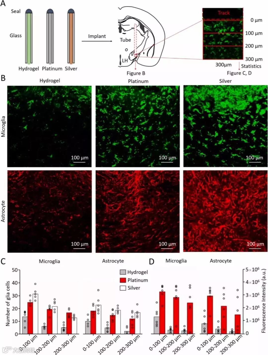
接下来确认PEG-ACSF水凝胶比金属的免疫排斥反应少得多。将水凝胶,银和铂放入玻璃管中。每个管的一端都是密封的,另一端是打开的。将每根管子植入小鼠大脑的外侧下丘脑(LH)。一周后,在管子开口端下方切片,免疫化学处理切片,并在共聚焦显微镜观察它们。铂引起的免疫化学反应比银少。水凝胶引起的免疫化学反应比铂少得多。使用水凝胶测试的切片中的胶质细胞数量明显少于使用金属的切片。使用水凝胶测试的切片的荧光强度也远低于使用铂的切片。

用光谱仪测量了PEG-ACSF水凝胶的透过率,其中5 mm厚的水凝胶(大约相当于小鼠大脑的厚度)在可见光范围内的平均透过率为98.4%。接下来在光遗传学实验中证实了水凝胶可以传输激光。然后证明水凝胶可以同时刺激和记录神经元。信号显示神经元随着激光脉冲的频率被激活。在小鼠入睡时选择性地刺激GABA能细胞,它们在光刺激后很快醒来。

在上面的活体实验中,玻璃管具有两种功能:一种电介质将水凝胶与周围组织电绝缘,另一种坚硬材料可以插入大脑。理想的神经接口应该是坚硬的,以便插入大脑,但之后要柔软,以便与大脑相匹配。相互冲突的要求不能通过填充水凝胶的玻璃管来满足。作者假设水的相变可以满足相互冲突的要求。作者设计了一个实验来证实这个假设。对于介质管,使用了软硅管。使用水凝胶-弹性体界面重复自由移动小鼠的睡眠-唤醒实验。首先在-20℃下保持界面24小时,然后在冰-水混合物中保持10分钟。随后我们立即将冻结的界面插入海马。界面的记录信号清楚地显示了清醒状态和睡眠状态之间的变化。

本研究已经证明PEG-ACSF水凝胶比金属发生的免疫化学反应少得多,并且能够在体内长时间使用。水凝胶的单个纤维同时作用于光刺激和电记录。冰冻水凝胶足够坚硬,可以插入大脑,但融化后足够柔软,与大脑相匹配。水凝胶价格低廉,可以大大降低神经生物学实验的成本。水凝胶可以很容易地承载药物和模拟神经的分子。弹性体密封水凝胶界面的可伸展性可以使其在周围神经系统中得到应用。神经相容水凝胶具有巨大的潜力,未来可以在生物学和医学方面进行应用。
文献链接:
https://www.sciencedirect.com/science/article/pii/S235243161930046X?via%3Dihub=&from=timeline&isappinstalled=0
文章来源:高分子科学前沿

长按二维码
关注我们吧


免责声明:本文旨在传递更多科研信息及分享,提供志同道合者的交流平台。如涉及侵权,请联系下方邮箱,我们将及时进行修改或删除。转载请注明出处,如原创内容转载需授权,请联系下方微信号。
邮箱:janechou@imeta-center.com
微信号:18305163023

