

撰稿|课题组供稿

图1. (a-c) 用于决策与控制的衍射光学网络的流程示意图。(d)策略和网络训练架构。强化学习算法通过代理与模拟环境交互,找到最优的控制策略。之后,该控制策略通过反向传播算法,不断迭代更新衍射光学网络。(e)实验装置。(f)构建衍射光学网络的模块。

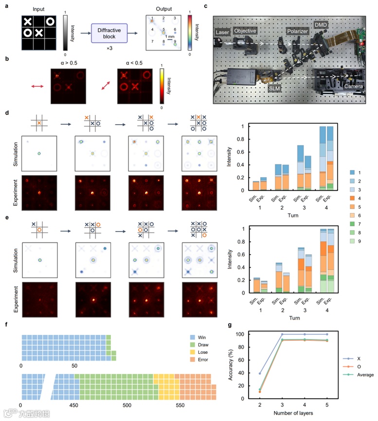
图2. (a) 用于玩井字棋的网络示意图。(b)在图2a示例的网络第一层中,入射光的偏振方向的改变引起输出图像的变化。(c) 实验装置的照片。(d-e) 井字棋的游戏流程。(f)游戏的结果统计。 (g) 准确率与隐藏层数量的关系。

论文链接:
https://doi.org/10.1117/1.APN.3.4.046003

