天天财经独家,速关注
春节假期全球市场整体表现波澜不惊。
美股本周(2月4日—2月8日)小幅上涨,标普指数累计微涨0.05%,道指上涨0.17%,纳指上涨0.47%。不过,受对全球经济增长放缓担忧情绪影响,周四美股大跌,纳指跌逾1%。美股颓势令亚洲股市承压,港股在春节后的首个交易日(2月8日)低开低走,日韩股市当日也震荡下挫。最终,恒指收跌0.16%,报27946.32点;日经225指数下跌1.98%,报收20341点;韩国首尔综指下跌1.21%,报收2176.83点。周五晚间美股先跌后涨,盘中上演223点逆转。
与对于1月份的谨慎不同,券商机构对2月份A股走势表达了乐观的态度。多家券商表示,2月份有望成为全年极佳的做多窗口。
一月回顾
市场温和个股活跃 品牌龙头崛起
一月份,两市指数整体回暖,沪指探底回升,月涨幅3.64%,深成指月涨幅3.31%,中小板指数月涨幅2.84%,创业板指数表现稍逊,小跌1.80%。
个股方面,去掉次新股后,全柴动力一月份股价上涨80.89%位居涨幅榜榜首,雄韬股份、顺灏股份位列二三位。在跌幅榜方面,亚太药业股价下跌47.80%成为一月最熊股票,紧随其后的是ST九有、*ST长生。

数据来源:WIND资讯
从概念板块看,鸡产业、燃料电池、光伏、工业互联网、猪产业等概念涨幅居前。燃料电池成为本月最受资金关注的主题,在1月涨幅榜中,全柴动力、雄韬股份均属于相关概念股。
从申万一级行业看,家用电器、食品饮料、非银金融、银行涨幅居前。值得注意的是,除了白酒板块在春节前迎来普涨外,家用电器、食品饮料板块个股分化较为明显,行业品牌龙头走出独立上涨行情,其中外资不断买入也起到了主导作用——整个1月份,北上资金净流入金额达606.88亿元,创单月净流入的历史新纪录。这种趋势能否在二月份延续值得关注。
1月表现较好的品牌龙头个股

数据来源:WIND资讯
二月展望
有望成为全年极佳做多窗口
与对于1月份的谨慎不同,券商机构对2月份A股走势表达了乐观的态度。多家券商表示,2月份有望成为全年极佳的做多窗口。
就宏观流动性而言,银行往往在年底控制信贷规模,元旦过后的一季度则是信贷高峰期。
就股市流动性而言,经过上年底的业绩考核后,基金在一季度进入调仓和建仓的高峰期,增量资金入市概率增加。
就风险偏好而言,春节之后政策密集出台的预期及落地有助于提振市场情绪。
就催化剂来看,按照计划MSCI将在2019年2月28日或之前发布提议是否通过的信息。根据咨询文件,除了将现有中国大盘A股的纳入因子从5%增加到20%之外,还提到了创业板也将首次被纳入MSCI,以及将中国中盘A股以20%的纳入因子一步纳入。
东兴证券表示,由于春节错期,消费及投资数据前移。这意味着消费股在节后伴随月度数据的同比高增长,仍拥有较好的卖出时点。投资端数据伴随政策加持,二月望成为全年极佳做多窗口。
长城证券进一步指出,前期市场对于业绩预期已经较为悲观,集中“爆雷”之后中长期反而是好事,再往后看,市场对于基本面的担心缺乏相关数据验证;近期央行呵护资金面的意愿较强,宽信用和支持实体经济政策有望延续;科创板相关细则已经密集出炉,必将掀起一轮投资热潮;海外层面来看,美联储进一步释放鸽派信号,为国内货币政策释放更多空间。
中信证券预计此轮反弹以估值修复为主要特征,将持续至3月前后,上证综指有望冲击3000点,相对节前的水平,短期预期收益率在15%左右,预计会是过去1年以来最强的单月表现。
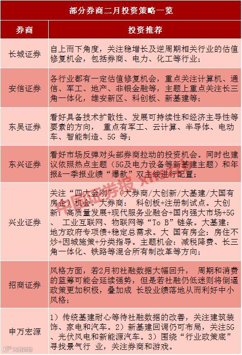
中证君梳理部分券商投资推荐发现,券商、5G、基建成为了高频词汇,其中社融数据成为左右近期投资风格的重要因素。

数据来源:WIND资讯
2019年2月部分券商金股一览

数据来源:WIND资讯
编辑: 徐效鸿

推荐阅读
➤央行“三定”方案出炉!“一正四副”格局确认,透露什么信号?
➤事关千亿级增量资金!证监会活跃市场再放利好,券商交易信息系统外部接入可期
➤A股狗年收官重上2600点,外资一周狂买225亿元,节后能否“开门红”?
➤重磅!银保监会之后,证监会再放三大利好,引导券商资金入市,拟取消两融平仓线130%限制,扩大QFII、RQFII投资范围……



