导读
长余辉发光材料因其独特的延迟发光特性而广泛应用于夜视示踪、光学防伪和生物成像等领域。但大多数研究关注于可见和近红外长余辉发光材料在黑暗环境下的表征和应用,对具有与环境光无光谱交叠的深紫外长余辉发光材料在明亮环境下的新功能应用探索等问题并未做出系统的研究。深陷阱紫外长余辉发光材料,由于具有高的陷阱深度和密度,可在室温黑暗环境下束缚载流子并在环境光激励下产生光激励发光,使其成为一类潜在的用于明场环境的存储发光材料。
近日,山东大学梁延杰教授等人与美国南佐治亚大学王笑军教授合作在国际顶尖光学期刊《Light: Science & Applications》发表题为“Deep-trap ultraviolet persistent phosphor for advanced optical storage application in bright environments”的研究论文,该工作报道了发射峰值位于299 nm,半峰宽13 nm,热释光主峰值>500 K的ScBO3:Bi3+深陷阱紫外长余辉发光材料。该材料在激发停止后,在室温黑暗环境下的深紫外长余辉发光强度非常微弱,而在室内照明光激励或高温热激励下可以产生高稳定且长持续的深紫外发光,在明亮环境下光学定位与追踪、光学信息存储和先进光学防伪等领域具有重要应用前景。
背景介绍
长余辉发光材料是一类特殊的光致发光材料,其在外界激发(紫外线、高能X射线、太阳光等)停止后仍能够持续发光,发光持续的时间从几秒到数周不等。由于其独特的延迟发光特性,该类材料在弱光照明、光学防伪、信息存储与显示以及生物医学等领域应用广泛。然而,已开发的长余辉发光材料的发射波长主要集中在可见和近红外光波段,而且有关长余辉发光的研究也主要集中在黑暗环境下的表征与应用,如夜视示踪、夜光防伪标记和生物成像探针等。也正因为如此,人们通常认为长余辉发光就是材料在黑暗环境中的自发光,并习惯于将黑暗环境作为长余辉发光材料研究和应用的必要条件,而忽视了外界光激励(室外太阳光或室内照明光)的作用。这种基于室温热激励的传统思路限制了长余辉材料在明亮环境下的应用与发展。
从长余辉材料的储能释光物理机制来看,长余辉发射不应该只在黑暗环境中发生。只要材料的光发射与周围环境光(室内照明光或地表太阳光等)没有光谱重叠,长余辉发光材料就可以应用于明亮环境中,这种特殊发光形式可以看作是将黑暗环境下的长余辉发光与明亮环境下的光激励发光相结合,即环境热和环境光的共同激励。为了实现明亮环境下的长余辉发光探测,一方面需要避免长余辉发射光谱与环境光光谱产生重叠,即要求余辉发射波长小于300 nm的深紫外光;另一方面需要材料本身具有较深的陷阱深度(一般应大于1.0 eV)和较大的陷阱密度,以减少室温热激励下俘获载流子的热逃逸,并能够在环境光激励下有效释放存储的能量。因此,具有深紫外光发射特性的深陷阱长余辉材料为实现明亮环境下的可探测长余辉发射提供了新的选择。
针对上述问题,研究团队报道了一种发射峰值位于299 nm、热释光主峰>500 K的深陷阱紫外长余辉发光材料—ScBO3:Bi3+。通过室内照明光激励或高温热激励实现了强烈且持久的深紫外发光,同时研究了环境光照度、激励光波长和环境温度对深紫外长余辉发光性能的影响,并结合第一性原理计算对陷阱本质进行探究。本研究对深陷阱紫外长余辉发光材料在不受周围环境光干扰的光学定位与追踪以及光学信息存储等领域的新功能应用具有重要意义。
创新性研究
光激励对深紫外长余辉发光的影响
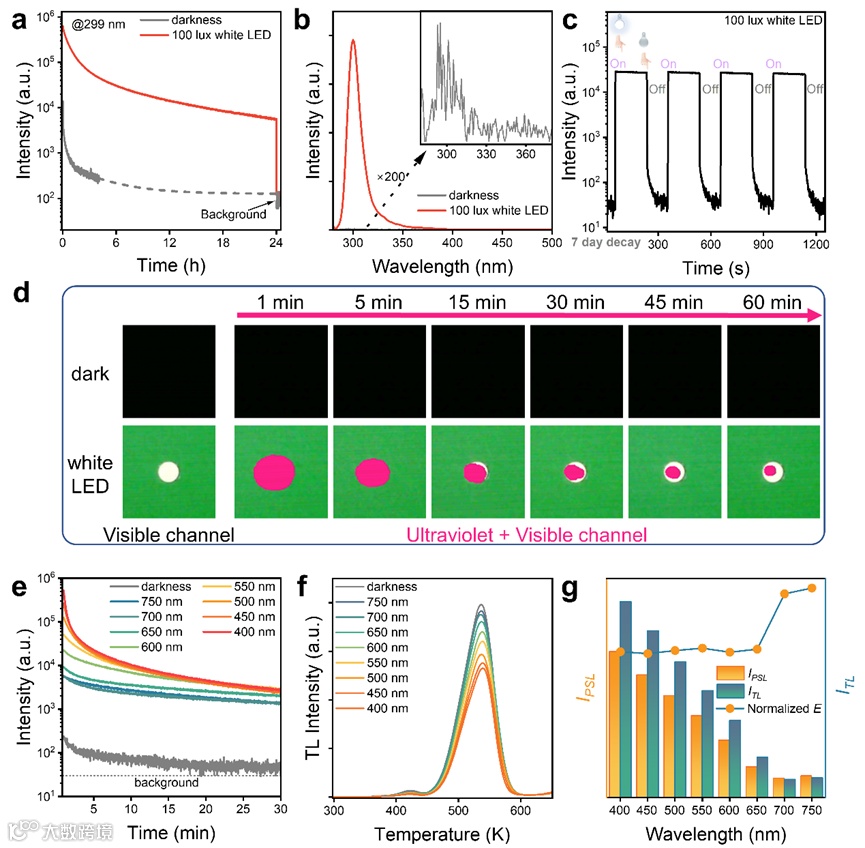
ScBO3:Bi3+经过X射线激发之后,在室温黑暗环境下下仅产生微弱的余辉发光,但是在室内照明光的持续激励作用下,其深紫外长余辉发光得到显著增强,这归因于材料深陷阱中储存的能量在室内照明光激励下的高效释放(图1a,b)。深陷阱中储存的能量在室温黑暗环境中自然衰减7天后仍保持在初始值的70%以上,且余辉发光信号可被室内照明光有效增强1000倍以上(图1c)。图1d是使用紫外相机拍摄的ScBO3:Bi3+样品在黑暗和室内照明光环境下的深紫外长余辉发光照片(其中粉色区域代表深紫外余辉发光)。考虑到室内照明光的宽光谱组成,本研究还探究了不同波长的单色光对储存能量释放和深紫外余辉发光增强的影响,并引入有效因子(E=IPSL/ITL)来描述单色光持续激励过程中所释放的能量转化为深紫外长余辉发光的有效性(图1e-g)。

高温热激励对深紫外长余辉发光的影响
除了光激励之外,高温热激励也是加速深陷阱中能量释放进而实现余辉发光增强的有效手段。对于ScBO3:Bi3+,当环境温度低于423 K时,由于陷阱深度较深,此时的热激励不足以使深陷阱中能量有效释放;只有当环境温度高于423 K时,深陷阱中的能量才能被有效释放出来,产生明显的增强深紫外长余辉发光信号,且增强的余辉发光在较高的环境温度下仍能持续数个小时(图2a-c)。高温热激励发光也可以通过紫外相机拍摄直观地表现出来。由于相机灵敏度的限制,在393 K和423 K时,余辉发光仅能被拍摄到20秒左右;而当温度升高到453 K时,可以拍摄到10分钟以上深紫外长余辉发光(图2d)。图2e中上半部分为所设计的信息存储应用展示,其中粉色区域代表激发之后的样品(有效信息);紫色区域代表激发之后并在423 K预加热30秒的样品(有效信息)。当在不同温度读出信息时,只有当温度达到453K,正确的数字信息才可以被有效读出。

第一性原理计算研究长余辉发光机理
对于ScBO3:Bi3+中深陷阱的由来,本研究通过第一性原理计算研究了不同点缺陷(间隙缺陷、反位缺陷、空位缺陷)的形成能。理论计算结果显示,形成能从低到高的顺序为VSc3-, VB3-, VO2+, Oi2-, ScB0, Bi3+, BSc1-和Sci3+(图3a)。本研究也计算了取代缺陷(BiSc)的形成能(图3b),发现Bi3+不仅可以作为浅的电子陷阱,还可以作为较深的空穴陷阱。为了理解材料中陷阱的由来,本研究利用不同缺陷各价态的热力学跃迁能级描述其所引起陷阱的深度(图3c)。第一性原理计算所得到的氧空位VO和钪间隙Sci所导致的缺陷深度(分别为1.29 eV和1.20 eV),与刘泉林教授团队提出的基于热释光谱的改进峰位法所得到的陷阱深度实验值(分别为1.35 eV和1.29 eV)基本吻合。基于实验和理论计算结果,本研究还深入分析了ScBO3:Bi3+中激发光能量存储、传递和发射的物理过程(图3d)。

深陷阱紫外长余辉发光材料应用于光学信息存储
本研究通过光/热调控的方式展示了ScBO3:Bi3+深陷阱紫外长余辉发光材料在光学信息存储中的应用。图4a展示了利用ScBO3:Bi3+陶瓷片进行光学信息写入和读出实验的示意图。本研究展示了利用X射线进行信息编码,通过光激励(室内照明光或635 nm红色激光)或高温热激励进行解码的过程。如图4b所示,在X射线照射后,五个十进制数字被转换成二进制信息,每行代表一个十进制数字,二进制信息被编码到5×5的陶瓷片阵列中。信息写入后,在黑暗或室内明亮光环境下,人眼都无法看到任何信息(图4c)。然而,利用紫外相机,虽然在黑暗环境中仍无法观测到有效信息,但是在室内照明光激励或635 nm红光激励或453 K高温热激励作用下,写入的信息均能稳定地呈现,从而实现了可控的光学信息读出(图4d)。

图4. 深陷阱紫外长余辉发光材料在信息存储中的应用。
总结与展望
本文报道了ScBO3:Bi3+深陷阱紫外长余辉发光材料,通过环境光激励或高温热激励实现了强烈且持久的深紫外发光,并详细探究了环境光照度、激励光波长以及环境温度对深紫外长余辉发光的影响。结合第一性原理计算对材料内部的陷阱本质进行探究,揭示了钪间隙Sci和氧空位VO是形成材料内部深陷阱能级的主要原因。最后,展示了一种通过光激励或热激励实现光学信息读取的应用方案。本研究将为深陷阱紫外长余辉发光材料的设计开发及其在明亮环境下的应用提供新的思路。
论文信息
该研究成果以“Deep-trap ultraviolet persistent phosphor for advanced optical storage application in bright environments”为题在线发表在国际顶尖光学期刊《Light: Science & Applications》。山东大学材料科学与工程学院博士研究生吕旭龙为本文第一作者,山东大学材料科学与工程学院梁延杰教授和美国南佐治亚大学物理与天文学系王笑军教授为本文共同通讯作者。
Lv, X., Liang, Y., Zhang, Y. et al. Deep-trap ultraviolet persistent phosphor for advanced optical storage application in bright environments. Light Sci Appl 13, 253 (2024).
https://doi.org/10.1038/s41377-024-01533-y
免责声明:本文旨在传递更多科研资讯及分享,所有其他媒、网来源均注明出处,如涉及版权问题,请作者第一时间后台联系,我们将协调进行处理,所有来稿文责自负,两江仅作分享平台。转载请注明出处,如原创内容转载需授权,请联系下方微信号。