

近日,南京大学现代工程与应用科学学院陈延峰教授、卢明辉教授团队与南京理工大学机械工程学院李鑫教授合作,提出了两种受复式晶格启发的3D打印PLA多胞管复合结构。该复合结构通过PLA多胞管和铝管复合,有效克服了传统3D打印PLA多胞管中长期存在的“强度-韧性”、“承载-变形稳定性”方面的固有矛盾,并通过截面设计缓解了3D打印PLA多胞管在热暴露条件下力学性能衰减的问题。相关工作以“Breaking mechanical performance trade-off in 3D-printed complex lattice-inspired multi-cell tubes under axial compression”为题发表于《Composites Science and Technology》期刊。南京大学现代工程与应用科学学院博士后何玉龙为论文的第一作者,南京大学卢明辉教授和南京理工大学李鑫教授为论文的共同通讯作者。南京大学陈延峰教授给予了重要建议,南京大学孙嘉鹏、赛力斯集团何艳骄对本文也有重要贡献。

低碳、环保、安全是引领近中期汽车技术发展的三大主题。3D打印PLA多胞管作为一种典型的薄壁构件, 其主要原料源于玉米等天然材料,具有环保、可塑性好、易于加工成型等特点。该材料不仅便于吸能结构的按需设计,还满足低碳制备的环保要求,同时有助于缓解农田秸秆焚烧的环境污染压力。这一固废循环再利用的研究具有重要的环保意义与应用价值。然而,传统3D打印多胞管虽然具有轻质、环保、可生物降解的性能优势,但一直难以实现多性能指标的兼顾。
本文提出了两种受复式晶格启发的3D打印PLA复合多胞管,通过3D打印PLA多胞管和铝管复合来改善3D打印材料(PLA)低断裂应变的问题。其中,3D打印PLA多胞管与铝管之间无直接连接,且铝管的韧性远高于PLA多胞管。因此,通过铝管的变形约束,复合结构不仅抑制了PLA多胞管的进一步断裂,还显著增强了两者的相互作用,成功克服了传统3D打印PLA多胞管在承载能力与变形稳定性之间的固有矛盾。
此外,随着梯度和层级的增加,全局自相似设计的3D打印PLA多胞管在变形过程中易发生明显断裂失稳,同时在温度升高时力学性能显著衰减,严重限制了其实际应用。而局部自相似复式晶格启发的设计能够有效减少3D打印多胞管的断裂失稳,且在热暴露条件下也可有效减缓复合多胞管力学性能的衰减。也就是说,结构的拓扑设计在抑制结构的断裂失稳和热暴露条件下强度衰减方面具有重要作用。然而,在解决传统3D打印多胞管承载与变形稳定性之间的固有矛盾时存在一定困难。有趣的是,3D打印多胞管与铝管的复合设计有效克服了传统3D打印多胞管承载与变形稳定性之间的固有矛盾。综上所述,本研究提出了一种全新的截面设计策略,以提升3D打印PLA多胞管的结构稳定性,同时提供了一种有效解决传统3D打印多胞管在承载能力与变形稳定性之间固有矛盾的复合设计方案。这一设计为低碳、环保型3D打印结构在汽车、航空航天等诸多领域的应用提供了全新的思路。

图1 3D打印PLA多胞管复合结构循环再利用技术路线图
图2 受复式晶格结构启发的3D打印PLA多胞管复合结构
图3 全局自相似与局部自相似PLA多胞管的力-位移曲线及变形过程
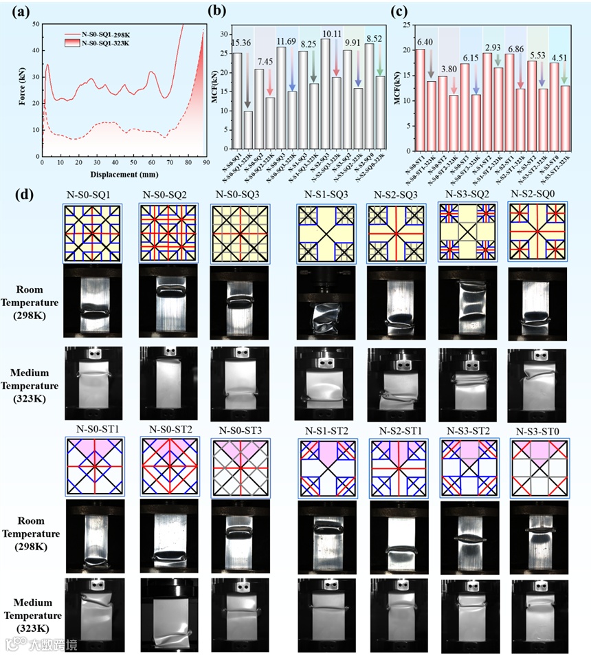
传统金属多胞管可通过梯度壁厚设计、自相似与层级设计来提升结构的力学性能。然而,在梯度和层级的增加时,全局自相似设计的3D打印PLA多胞管在变形过程中易发生明显断裂失稳,限制了其实际应用,如图S1-SQ3、S2-SQ3、S3-SQ2和S2-SQ0所示。与全局自相似3D打印PLA多胞管不同,局部自相似复式晶格启发的3D打印PLA多胞管虽然其强度会有所下降,但却能有效减少3D打印多胞管的断裂失稳,如图S1-ST2、S2-ST1、S3-ST2和S3-ST0所示。也就是说,结构的拓扑设计在抑制结构的断裂失稳和热暴露条件下强度衰减方面具有重要作用,但在解决传统3D打印多胞管承载与变形稳定性之间的固有矛盾依然面临挑战。
图4 复式晶格启发的多胞管及其复合结构的力学性能
图4给出了铝管、3D打印复式晶格启发的多胞管及其复合多胞管的平均压溃力。与局部自相似复合多胞管相比,全局自相似复合多胞管具有更高的平均压溃力。这是因为嵌套的铝管增强了结构的稳定性,从而充分利用了全局自相似多胞管的顶角增强效应。此外,结构稳定性的提高也增加了致密化应变。也就是说,全局自相似复合多胞管有效克服传统3D打印PLA多胞管中长期存在的“强度-韧性”、“承载-变形稳定性”之间的固有性能矛盾。然而,相较于全局自相似复合多胞管,局部自相似复合多胞管能量吸收能力提升有限。主要原因在于局部自相似复式晶格启发多胞管具有较高的稳定性,从而削弱了其与铝管之间的协同作用。
图5 室温(298K)和中温(323K)下PLA复合多胞管的力学性能对比图5(a)为复合多胞管(N-S0-Q1)在室温(298K)和中温(323K)下的力-位移曲线。与室温(298K)相比,其力学性能在323K时明显下降。在中温(323K)条件下,与局部自相似复合多胞管相比,全局自相似复合多胞管的力学性能下降更为明显,如图5(b)和(c)所示。这是因为在323K温度下,内部3D打印全局自相似复式晶格启发多胞管的结构刚度显著降低,削弱了其与外部铝管之间的相互作用。在多胞管(N-S0-SQ2)中,观察到的平均压溃力的相对较小的降低可归因于试样两端出现的初始褶皱,这增强了内部多胞管与外部铝管之间的相互作用。在其他全局自相似复合多胞管中,多胞管(N-S2-SQ3),由于压缩过程中由于局部屈曲失稳,平均压溃力显著降低了10.11kN。
为了克服传统3D打印PLA多胞管中长期存在的“强度-韧性”、“承载-变形稳定性”之间的固有性能矛盾,我们提出了两种复式晶格启发的复合多胞管。这些复合多胞管由内层PLA多胞管和外层铝管组成。在准静态轴向压缩下,我们评估了复合多胞管的能量吸收能力,探究了截面拓扑和热暴露的影响。结果表明,铝管内部填充PLA管显著提升了其能量吸收性能,有效弥补了PLA断裂应变低的局限性。铝管与PLA管的协同作用抑制了PLA多胞管的断裂失稳,使载荷分布更加均匀,从而将比吸能(SEA)和平均压溃力(MCF)分别提高了103.32%和184.38%。在这些复合多胞管中,全局自相似布局显著增强了能量吸收能力。然而,在323K时,其力学性能显著降低。相比之下,局部自相似复合多胞管由于较弱的协同效应,其平均压溃力的下降幅度较小。总体来看,本研究为提高3D打印PLA多胞管的结构稳定性提供了一种全新的截面设计策略,同时提供了一种有效解决传统3D打印多胞管承载与变形稳定性之间的固有矛盾有效复合设计方案,为其在轻质高强度结构的工程领域应用奠定了基础。
该研究得到了国家优秀青年科学基金项目(12422215)、国家自然科学基金重大专项(52250363)、国家自然科学基金面上项目(12172164))、国家重点研发计划(2023YFA1406904)、 江苏省青年基金(BK20241186)、江苏省卓越博士后计划(2024ZB394)的资助。

文章链接:
Yulong He, Yanjiao He, Jiapeng Sun, Xin Li, Ming-Hui Lu, Yan-Feng Chen. Breaking mechanical performance trade-off in 3D-printed complex lattice-inspired multi-cell tubes under axial compression[J]. Composites Science and Technology, 2024, 258, 110920.
https://doi.org/10.1016/j.compscitech.2024.110920
--由课题组供稿


