近日,南京大学唐少春教授与清华大学曲良体教授合作,从耐旱植物独特的水分调节过程获得灵感,成功研制出一种高性能新型三维结构湿气发电机(3D-SMEG)。该湿气发电体积仅有0.1 cm3,却能产生1.4 V和0.1 mA的输出,在自然湿气环境下能够持续稳定运行超过1000小时。特别是,基于可工业化大面积制备的丝网印刷技术,团队将500个3D-SMEG集成,以极低损耗(2.8%)获得超过680 V的超高电压输出。空气中的湿气能够源源不断地获取,该项工作克服了常规湿气发电机受制于环境湿度变化波动、电能输出间歇性、功率低等缺陷,为新型电源的开发及其在偏远离网地区的便携式应用开辟了一条全新的路径。研究成果以题为“Achieving persistent and ultra-high voltage output through arid-adapted plants-inspired high-performance moisture-electric generator”发表在国际知名期刊Energy & Environmental Science, 2025, DOI: 10.1039/D5EE01194A。南京大学现代工程与应用科学学院博士研究生陈玉为该论文的第一作者,清华大学化学系曲良体教授和南京大学现代工程与应用科学学院唐少春教授为该论文的通讯作者。
能源危机与环境问题日益严峻,开发清洁、可持续的能源迫在眉睫。虽然太阳能和风能等技术发展迅速,但其受地理和天气限制的瓶颈依然存在。湿气发电机(MEGs)利用空气中普遍存在的湿气发电,是一种极具潜力的新型分布式能源。然而,现有的湿气发电机面临诸多挑战。基于氧化石墨烯等材料的传统MEGs输出功率低且具有间歇性,往往表现为几秒到几百秒的脉冲式发电,无法持续供电。基于电解质水凝胶的MEGs虽然能连续发电,但其性能高度依赖于材料对水分的捕获能力和内部水梯度的形成;环境湿度的波动会扰乱水凝胶内部的水分吸附-解吸平衡,导致电荷载流子(如H+, OH-)的移动路径不稳定,进而显著降低电荷分离效率,导致电压衰减和电流波动。如何开发即使在环境湿度波动下也能维持稳定内部水梯度并实现持续稳定输出的MEGs,是当前面临的一项巨大挑战。
大自然生物为我们解决这一挑战性难题提供了材料设计的灵感。旱生植物如Agave, Yucca brevifolia, Nitraria sibirica Pall等,它们叶片上拥有精妙的疏水微孔结构,能够精准调节水分蒸发,在严酷环境中维持体内稳定的水分平衡(图 1A)。这种自适应性为设计能够维持长效梯度结构,实现稳定电能持续输出的MEG提供了宝贵的仿生灵感。
要点一:湿气发电机结构仿生原理及三维SMEG 的微纳结构特征
基于结构仿生的理念,团队模拟旱生植物对水分调控的结构,开发出具有连续吸附-解吸水分能力的三维湿气发电机(3D-SMEG),图1B所示。关键在于通过非对称结构实现对水分蒸发速率的精确调控和单向湿离子传输(图1C)。利用带负电荷的官能团诱导选择性分离出正电荷及其梯度分布,并基于双电层效应在优化的空间电场中实现高效电荷分离,产生持续电能输出。团队还开发出一种基于丝网印刷技术的可定制大面积制备策略(图1D),将湿气发电单元进行有效集成,证实了规模化应用可行性。特别是,3D-SMEG 对不同湿度的适应性使其适用于全球多种区域环境,即使在半干旱和干旱地区也能实现高效工作(图1E)。
图1. A. 自适应耐旱植物Nitraria sibirica Pall.水分蒸腾过程;B. 3D-SMEG的结构示意图;C. 3D-SMEG工作机理示意图;D. 丝网印刷技术制备可规模化放大的3D-SMEG集成示意图;E. 3D-SMEG在6个代表城市服役的功率密度。
要点2:新型三维SMEG结构设计及核心材料的特性
图2. A. 非对称离子凝胶的制备过程。B. 非对称离子凝胶的SEM图;C.非对称离子凝胶在25 °C、不同湿度下的吸湿性能;D. 表面接触角和温度;E 不同装置在60%相对湿度下的吸湿对比;F.时域核磁共振谱;G. Zeta电位测量值。
该研究中3D-SMEG核心在于,仿制了像耐旱植物叶片一样会“呼吸”的非对称水凝胶。团队巧妙地利用木材天然微通道为骨架,注入高吸湿性离子水凝胶,并在其中一侧沉积碳纳米管形成疏水层,构建了一侧超亲水、另一侧超疏水的非对称润湿结构(图2A, B, D)。这种不对称性确保湿气发电机能高效吸收环境空气中的水分(图2C),并将水分定向、可控地从吸湿侧传输到蒸发侧(图2E)。核磁共振分析(图2F)表明,水凝胶中特定“中间水”在纳米通道中促进定向流动。材料表面带有大量负电荷(图2G),这对发电时高效捕获和分离离子至关重要。
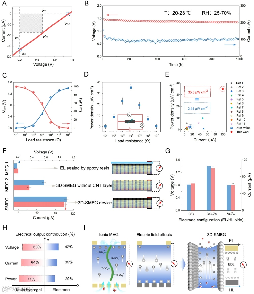
要点三:研制的三维结构SMEG具有出色的湿气发电性能
图3. A. 3D-SMEG的I-V曲线;B. 3D-SMEG在连续1000小时测试的Voc和Isc。C-D. 在不同电阻下的电压,电流和功率密度值;E. 和已报道MEG进行性能对比;F. 不同装置在相对湿度为60%时的电输出;G. 采用不同负极3D-SMEG的电输出;H. 电输出性能的贡献率;I. 3D-SMEG的工作机理示意图。
图3展示了3D-SMEG出色发电性能。单个体积仅0.1 cm3的器件在标准环境下(25°C, 60% RH),开路电压高达1.4 V,短路电流达到0.1 mA,最大功率密度高达35 μW/cm2(图3A, D)。这一关键性能指标比国际上已报道的大多数湿度发电机提升了一个数量级(图3E)。这是湿气发电领域的重大突破。更关键的是其卓越稳定性:在自然环境波动下(温度20-28°C,湿度25-70%RH),器件持续稳定工作超过1000小时且无明显衰减(图3B),克服了传统MEGs不稳定的难题。根据性能对比(图3F),有力地说明非对称结构在持续稳定工作的关键作用。以上结果印证了3D-SMEG在功率、持久性和环境适应性方面的显著优势。
要点四:三维结构SMEG工作机理的解析和验证
图4探索了影响3D-SMEG发电性能的关键因素。研究发现,功率输出与环境湿度密切相关,在40%-80%相对湿度范围内性能最佳(图4A)。分子模拟(图4B)揭示,特定离子液体与材料的相互作用对发电效率至关重要。表面电势测试结果(图4C)直观地证实了蒸发层在工作时带有更高正电势。进一步研究发现,电极的设计(接触面积和孔隙率,等)及精细优化,对器件的功率输出有显著影响(图4D, E),能够平衡水分传输和电荷收集。电化学测试(图4F)和理论模拟(图4G, H, I)共同揭示定向水分传输驱动离子,并在内部形成强大离子浓度梯度和非对称电场,极大地促进了电荷分离和积累,从而实现了高性能电输出。
图4. A. 3D-SMEG在不同相对湿度下的性能;B. 3D-SMEG表面与水分子的电荷密度差及吸附能;C. KPFM的表面电势分布;D. 电极调整与3D-SMEG接触面积的功率密度变化;E. 调整吸湿侧电极孔径的功率密度变化;F. 扫描速率为10-100 mV s-1时CV 曲线;G-I. 3D-SMEG中COMSOL多物理场模拟。
要点五:三维湿气发电机的规模化高效低损耗集成及应用
图5. A. 基于3D-SMEG的自供电系统集成示意图;B. 将3D-SMEG组装在薄板和PET柔性膜基体上;C. 不同数量单元串联、并联后的电压和电流输出;D. 单元数量分别为100、200、300、400和500串联集成的稳定电压输出;E.集成系统驱动商用电器;F. 模拟MEG驱动未来建筑的照片、电路图和相应输出功率。
为了验证高性能3D-SMEG从单体到实用化电源的潜力,团队开发出一种基于丝网印刷术可规模化大面积制备的策略(图5A),实现了在轻质柔性基体上快速制造及大量3D-SMEG高效集成(图5B)。通过串并联,器件电压和电流基本上线性增加(图5C)。最令人振奋的是,将500个单元串联得到了超过680 V的超高电压输出(图5D),且电能的损耗极低,远超已报道的技术。这种模块化、可定制的高输出电源,能够用于直接驱动多种商用电子设备(图5E)。例如,无需额外整流和储能即可为手机充电、长时间点亮路灯,甚至为家庭模型供电(图5F)。以上这些成果有力展示了3D-SMEG从实验室走向实际应用的巨大潜力。
综上所述,该研究成功制备出一种高性能持续稳定运行的湿度发电机。通过巧妙借鉴耐旱植物,通过仿生非对称结构实现了空气中湿气的持续吸附-解吸循环和定向离子传输,打破了传统MEGs性能瓶颈。单个器件即可提供稳定高电能输出,且进一步实现了器件大面积集成。不仅为湿气发电技术提供了全新的设计思路和制备策略,而且有望在自供电电子设备、分布式能源、甚至湿度驱动建筑等领域发挥重要作用。未来,研究团队将继续优化材料和设计,进一步提升器件的功率密度和长期服役稳定性,将其集成应用于更广泛的环境能量收集系统中。
Yu Chen, Chengwei Ye, Jiajun He, Rui Guo, Liangti Qu*, and Shaochun Tang*. Achieving persistent and ultra-high voltage output through arid-adapted plants-inspired high-performance moisture-electric generator. Energy & Environmental Science, 2025.
原文链接: https://doi.org/10.1039/D5EE01194A

