

激子极化激元是一种光子-激子杂化量子态。运用激子极化激元玻色-爱因斯坦凝聚效应,不仅可实现无需粒子数反转的极化激元激光;而且通过结合激子赋予的强非线性作用或者光子赋予的高速传播能力,能够实现超低功耗非线性光学、高速光学开关器件等,因此受到学术界的广泛关注。然而迄今激子极化激元凝聚器件依然面临操作温度低、需使用脉冲光激励等重要挑战。
高品质微腔和高质量半导体单晶材料是实现极化激元凝聚的关键因素。如图1所示,研究团队首先制备了CsPbBr₃单晶,平均寿命为50.7 ns,置于两分布式布拉格反射镜(SiO2/Ta2O3周期)间构成平板微腔(裸腔光学模式线宽1.6 meV),并在PDMS印章干法转移过程中自然引入平均高度约15 nm的势阱。角分辨反射/荧光光谱测量显示下极化激元支(LPB)具有明显的反交叉特征,表明强耦合的发生。在0°时,X-Y分裂导致的极化激元分裂归因于正交晶相CsPbBr₃的光学双折射,通过耦合谐振子模型拟合得到的拉比分裂能量为约128 meV,超过了腔光子和激子的损耗,满足强耦合条件。在角分辨荧光光谱中,LPB支观察到大量线宽约1.0 meV的精细能级,其由极化激元在人工势阱间的相互作用产生。此外,针对同一钙钛矿微腔,在非共振连续光泵浦条件下,其发射特性与相当激发密度的脉冲光泵浦下极化激元凝聚的发射特性一致。
图1. 具有人工调控局域势阱的半导体微腔
室温非共振连续光泵浦条件下,随泵浦密度的增加,LPB支极化激元逐渐散射至基态。当泵浦密度低于凝聚阈值(Pth ~ 0.53 W cm⁻²)时,荧光发射强度呈亚线性增长,呈圆偏振;当泵浦密度超过Pth时,LPB基态荧光强度呈现超线性增长,线宽从0.69 meV减小到0.47 meV,并呈TM/TE正交的线性偏振行为。进一步增加泵浦密度,LPB基态峰位发生约0.35 meV的蓝移;当泵浦功率密度约10Pth时,发现线宽再次增大,归因于极化激元自相互作用引起的去相干现象。上述荧光强度超线性增长、线宽窄化、基态峰位蓝移、正交线性偏振等证实了室温下连续光泵浦激子极化激元凝聚的发生。
图2. 室温连续光泵浦极化激元凝聚
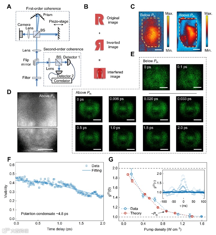
进一步,研究使用镜对称迈克尔逊干涉装置和经典Hanbury-Brown-Twiss型装置测量了极化激元凝聚的一阶/二阶相干性。对于一阶时空相干性测量,当泵浦密度超过Pth时,干涉条纹出现,且提取相干时间约为4.8 ps。同时,当泵浦密度超过Pth时,发射光斑发生塌缩,反映出极化激元凝聚体在势阱作用下的空间局域化特征。对于二阶时间相干性测量,当泵浦密度从0.2Pth增加到2.0 Pth时,二阶相关函数g(2)(0)从热态转变为相干态。当泵浦密度低于Pth时,发射主要来自从激子池中弛豫出来的少量极化激元,故其具有与激子池相同的统计属性;当泵浦密度接近Pth时,极化激元数量才足以进行重新热化过程并发展出新的热属性。
图3. 极化激元凝聚态时空相干性表征
最后,研究探讨了极化激元纳米势阱对凝聚线宽和阈值的影响机制。在有限尺寸微腔的角分辨荧光光谱中观察到两组能级分离:一组约为4.0 meV,由微腔边缘横向约束导致;另一组约为0.8 meV,源于相邻势阱中凝聚体间相互作用,即单晶表面的纳米结构作为光子势阱引发了这种额外的侧向限制。在空间分辨荧光光谱中也可以观察到两组不同离散能级及其交界处由于相互作用产生的精细能级。同时,这些精细能级可以通过基于势阱模型的耗散Schrödinger方程进行模拟。此外,研究通过调节PDMS印章干法转移过程中施加的压力,成功制备了具有不同密度势阱的微腔,并测试了其各自的角分辨荧光光谱。实验和理论研究表明,势阱间的极化激元相互作用是精细能级生成的关键机制;优化势阱构型和空间尺寸能够显著提高极化激元散射率,从而有效降低凝聚阈值。这些发现为开发室温低阈值相干光源和高效集成极化激元器件提供了新思路。
北京大学材料科学与工程学院张青副教授、北京量子信息科学研究院/清华大学物理系熊启华教授为论文通讯作者,第一作者为北京大学博士生宋杰朋与北京量子信息科学研究院Sanjib Ghosh副研究员。研究得到了北京市杰出青年科学基金、国家自然科学基金项目、国家重点研发计划的经费支持。

https://doi.org/10.1126/sciadv.adr1652
通讯作者介绍:

张青,北京大学研究员/长聘副教授,博士生导师。主要从事纳米光子功能材料与微纳光学器件的前沿研究,累计发表学术论文140余篇,谷歌学术引用超13000次,在Nature Communications(3篇)、Science Advances (1篇)、Advanced Materials(5篇)、Nano Letters(8篇)等期刊发表通讯作者论文70余篇。现任中国材料研究学会青年工作委员会理事,同时担任《中国激光》、Journal of Physics: Photonics、Scientific Reports期刊编委。获得国家海外高层次青年人才、北京市自然科学杰青、纳米化学新锐奖、纳米研究青年科学家奖等。

熊启华,清华大学教授,博士生导师。主要从事凝聚态光谱学以及低维量子材料光与物质相互作用的物理机制和量子调控的前沿研究,在光与物质强耦合、激光制冷、半导体光学和光电子学等前沿课题做出了一系列有影响力的工作。已发表学术论文340余篇,包括Nature/Science 5篇及子刊36篇,Physical Review Letters 2篇,总引用次数超33000次,h因子100。获得全球高被引科学家、IUMRS-ICEM Mid-Career Researcher Award、新加坡物理学会纳米科技奖、微腔光学成就奖、首届新加坡国立研究基金NRF Investigatorship和NRF Fellowship等。
供稿:课题组

