天天财经独家,速关注
中国人寿未能如愿成为万达信息第一大股东。
7月23日,万达信息发布公告称,中国人寿同意解除此前与公司控股股东万豪投资、实际控制人史一兵签署的《股份转让协议》。
中国人寿相关人士称,本次股份转让协议的解除,不会影响中国人寿与万达信息的长期业务战略合作关系。基于双方稳定良好的战略合作前景,未来中国人寿不排除二级市场操作或其他方式增持万达信息股份。
截至今日收盘,万达信息报11.43元/股,跌0.17%。
股份转让协议解除
7月23日,万达信息发布公告称,接到控股股东上海万豪投资有限公司(下称万豪投资)、实际控制人史一兵(与万豪投资并称“出让方”)的通知,出让方已于7月23日收到中国人寿保险股份有限公司(下称中国人寿)出具的关于同意解除《中国人寿保险股份有限公司与上海万豪投资有限公司、史一兵关于万达信息股份有限公司之股份转让协议》(下称《股份转让协议》)的书面回复,《股份转让协议》自2019年7月23日起解除,自始不发生效力。


对于此次股份转让终止的原因,万达信息称,截至2019年7月23日,由于出让方无法达成《股份转让协议》生效条款,交易双方签署的《股份转让协议》无法生效,出让方已向受让方申请解除《股份转让协议》。
据了解,万达信息控股股东万豪投资、实际控制人史一兵与中国人寿于2019年6月23日签署了附条件生效的《股份转让协议》,约定万豪投资向中国人寿以每股14.44元的价格协议转让公司非限售流通股份5500万股,总价款为7.942亿元,占公司总股本的5.0142%。
对于本次协议转让事项的终止,中国人寿保险(集团)公司投资管理部总经理匡涛对中国证券报(ID:xhszzb)记者透露,主要是由于万豪投资与债权人未能在协议规定的期限内达成一致。目前万豪投资的债务问题未对万达信息的日常经营造成影响,万达信息的规范运作情况良好。
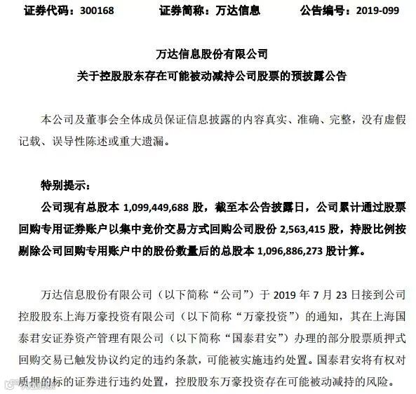
值得注意的是,万达信息23日晚同时公告,控股股东万豪投资在国泰君安办理的部分股票质押式回购交易已触发协议约定的违约条款,可能被实施违约处置。国泰君安将有权对质押的标的证券进行违约处置,控股股东万豪投资存在可能被动减持的风险。

公告显示,本次股份转让终止后,中国人寿仍持有公司股份10.0042%,为公司第二大股东。
斥资逾22亿元不断增持
统计发现,去年至今,中国人寿及其一致行动人不断增持万达信息,耗资超过22亿元。
2018年12月,监管层号召险资参与化解上市公司股权质押风险。首支专项产品“国寿资产-凤凰系列专项产品”继驰援通威股份后再次出手,受让万达信息大股东所持5%股份,首次举牌万达信息。彼时,交易价格11.5元/股,交易总价6.33亿元。转让完成后,万豪投资持股比例降至18.2445%,国寿资产以所持5.0025%股份,成为第三大股东。
2019年中国人寿通过交易所集中竞价、大宗交易方式先后7次增持公司股份。在该股份转让事项前,中国人寿及其一致行动人共计持有万达信息109,734,175股股份,占万达信息总股本的9.9808%,是万达信息第二大股东,,并表示不排除未来12个月内在估值适当时继续增持。
6月14日晚,万达信息发布重大事项停牌公告,称股东方万豪投资正拟为公司引入金融保险行业某国有企业战略投资方,并以协议转让的方式向战略投资方或其指定的主体转让5%公司股份,拟受让方将成为第一大股东。
尽管这家“国有险企”没有公布姓名,但不少人第一时间就想到了一步步增持上位的中国人寿。
果不其然,6月23日晚,万达信息披露的公告称,控股股东万豪投资、实际控制人史一兵与中国人寿6月23日签署了股份转让协议,拟转让公司5.0142%的股份。完成后,万达信息的第一大股东将由万豪投资变更为中国人寿及其一致行动人(国寿集团、国寿资产),后者将持股1.65亿股股份,占总股本比例 15.0183%;实际控制人将由史一兵变更为无实际控制人。
6月24日,万达信息复牌,股价一字涨停。

根据当时公告内容,此次交易完成后,中国人寿将在医疗健康、智慧城市、云计算、大数据等业务领域,以万达信息为主要平台整合科技资源和业务资源。
6月28日,也就是股权转让后的第5天,中国人寿与万达信息在上海签署《战略合作框架协议》,双方将从基础技术、医保科技、智慧城市、商业保险管理、健康管理5个方面进行深入合作。
未来不排除继续增持
相关人士表示,虽然未能成为万达信息第一大股东,中国人寿与万达信息的业务合作并未因此受到影响,此前签订的《战略合作框架协议》也继续有效。
中国人寿资产管理有限公司创新业务部总经理助理闫立罡介绍,本次股份转让事项虽未能达成,但不会影响中国人寿与万达信息的良好合作机制,双方的合作仍将沿着既定的战略轨道稳步推进。
闫立罡表示,从短期来看,中国人寿与万达信息可以优势互补,快速突破,在医保医疗科技、健康服务、长期护理、大数据风控等领域,通过系统快速对接,支持相关业务迅速上线。从中期来看,有望实现中国人寿数据驱动,创新发展。聚合万达信息在医疗健康领域积累的大数据和专业队伍能力,利用大数据和人工智能技术,与主业深度融合,驱动医保医疗服务、健康保险及健康服务技术能力、个性化风险定价、产品定制开发、精准营销,智能化核保和理赔等各个业务环节进行创新。从长期来看,将有助于聚焦愿景,共建生态。对标国际一流,为医保医疗及健康保险、健康管理和服务提供完整、便捷的技术解决方案,提升中国人寿的核心竞争力。
“中国人寿与万达信息未来进一步合作值得期待。”匡涛透露,未来对万达信息的持股比例会逐步提高,不排除通过二级市场或其他方式进一步增持。
编辑:徐效鸿

推荐阅读
➤明天见分晓!200万张天量期权到期,多空对决将如何收场?机构提示警惕“末日彩票”陷阱
➤年薪最高201万,你和华为重金招聘的天才“少年”,差距在哪?
➤5次做空安踏未果!股价不跌反涨,总市值还突破1600亿港元,有机构升评级至“跑赢大市”
➤科创板第二日:意料之中和意料之外的行情,都出现了!有人正在琢磨交易技巧
➤吃还是不吃?爽约天价巴菲特饭局,币圈红人孙宇晨被指不择手段营销

戳!

