

近日,南京大学现代工程与应用科学学院徐飞教授团队报道了一种具有新型工作体制的锁模光纤激光器。该激光器采用单短线形腔构型,集成了自主设计制备的光纤耦合多功能器件。通过调整器件所特有的偏振相关自由度,可以灵活地控制正交偏振之间的光强分布,从而基于偏振复用实现可控的异步谐波锁模,进而通过谐波脉冲采样实现多模外差干涉的干涉图刷新率倍增。研究展示了383 MHz的基本重频的短光纤腔,在谐波锁模时可以获得高达2.3 GHz的重频和超过 244 kHz 的采集速率,比之前报道的单腔光纤双梳常规水平提高了两个数量级。使用更短的激光腔进一步实现了高达400 kHz的采集率,刷新了单腔光纤双梳测量速度的记录。这一单腔谐波双梳光纤激光器为高重频双光梳生成提供了新的思路,并为高动态测量应用场景提供了单光纤集成的解决方案。该研究以“Orthogonal GHz harmonic dual-comb generation in monolithic fiber cavity for acquisition speed multiplication”为题发表在高影响力国际期刊PhotoniX上。南京大学徐飞教授为论文通讯作者,博士生汪国瑞、博士后丁梓轩为论文共同第一作者。该研究得到了国家自然科学基金、江苏省自然科学基金、中国博士后科学基金等项目资助。
在单个光纤激光腔中生成的异步双光梳是简化相干测量的有力工具,因为共模抑制避免了复杂的重频(frep)锁定系统,相当程度上简化了测量系统的复杂度。尽管利用多路复用技术(方向、波长、空间、偏振以及脉冲波形等)在同一个光纤腔中可以产生两组稳定脉冲序列,但腔中有限的维度差异性往往只能产生相对较小的重频差(Δfrep,数十Hz到数十kHz量级)。由于双梳测量的采集速度直接取决于重频差,因此当前单腔光纤双梳的这一性能水平严重限制了其在高速动态场景下的应用潜力。
长期以来,GHz量级重频、超高重频差的单腔双梳多在回音壁式微腔中以耗散克尔孤子的形式产生。而基于光纤增益和器件集成的考量,在锁模光纤激光体系中实现更高的重频和重频差仍然面临挑战。近年来,利用单孤子脉冲的能量钳制效应诱导脉冲分裂、实现重频倍增的谐波锁模,逐步展现出其在光纤架构内实现超GHz重频的巨大潜力。而若在单个光纤腔中能够实现双路复用的谐波锁模,那么光纤双梳将绕开腔长和增益的限制,利用成倍增加的脉冲数量增大重频和重频差,在成本和效率方面相对于超高品质因子微腔具备明显优势。
亮点1:多功能可调谐的光纤集成器件
研究团队提出并演示了一种用于驱动双路谐波锁模的多功能光纤集成器件,称为光纤耦合双梳反射镜(Fiber-coupled dual-comb mirror, FDCM),同时发挥着偏振多路复用和被动锁模可饱和吸收体的作用。该器件包括两个用于准直和聚焦的渐变折射率(GRIN)微透镜、一个用于偏振多路复用的双折射晶体和一个用于锁模的商用半导体可饱和吸收镜(SESAM),如图1a所示。通过调谐双折射晶体快轴相对于腔内激光偏振的方向,可以有效分配偏振分束后的两个偏振态的能量(图1b)。同时,晶体引入的双折射像差使得两偏振态聚焦光束空间分布存在差异,通过调节SESAM与晶体之间的间距,可以改变入射到其表面的两个偏振光束的相对模场大小(图1c)。结合这两个自由度,能够简便可靠地改变两个偏振态入射到SESAM的光通量(图1d),从而实现不同谐波阶次的双脉冲锁模及其相互切换。
图 1 多功能可调谐的光纤集成器件(FCDM)。 a 器件结构。 b 通过双折射晶体线偏振光的分解示意图。 c 计算的X偏振和Y偏振光斑半径随传播位置的变化(上);由SESAM位置调谐的两个光斑的模场面积比(下),其中插图显示了双折射像差的示意图。 d 归一化光强与相对夹角θ和SESAM位置的关系图, d-1为X偏振,d-2为Y偏振,d-3为两个正交偏振光束的归一化光强比随θ和SESAM位置的分布图。
亮点2:异步谐波矢量孤子锁模光纤激光
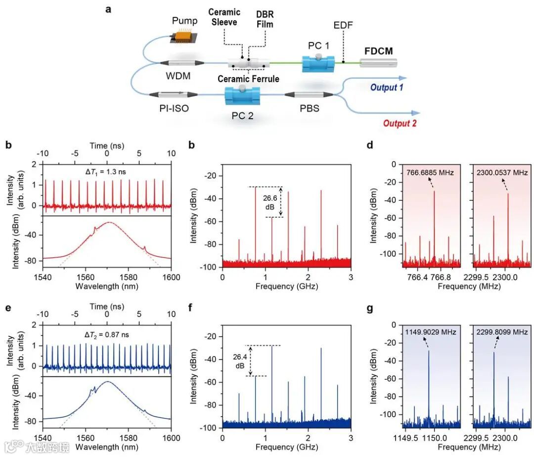
偏振复用双梳激光器由Fabry-Perot光纤腔构成,如图2a所示,主要由分布式布拉格反射镜(DBR)、掺铒光纤(EDF)和核心功能部件 FDCM 组成。腔内的偏振控制器(PC 1)用于调节激光器的腔内偏振方向,输出光路中的 PC 2 与偏振分束器(PBS)配合分离双梳。文章中全面地演示了从基频双梳,到基频与高至六阶谐波的双梳,再到二阶谐波与高至四阶谐波的双梳,以及双三阶谐波双梳的光学特征。以二阶-三阶谐波双梳为代表,其输出特性如图2b-g所示。该工作同时也是首次在光纤激光器中观察到正交异步谐波矢量孤子,为研究大群速差下光纤孤子的碰撞与能量交换等动力学过程提供了一个理想的实验平台。
图2 锁模光纤激光器及谐波双梳输出。 a 光纤激光器示意图。 b X偏振梳的示波器轨迹(上)和光谱(下)。 c 3 GHz范围内X偏振梳的射频频谱。 d X偏振梳在二阶谐波(左)和六阶谐波(右)附近的局部射频频谱扫描。e Y偏振梳的示波器轨迹(上)和光谱(下)。 f 3 GHz范围内Y偏振梳的射频频谱。 g Y偏振梳在三阶谐波(左)和六阶谐波(右)附近的局部射频频谱扫描。
亮点3:谐波双梳采样和重频差倍增
谐波双梳进行多模外差干涉时,等效重频差的提升倍数为两路锁模脉冲谐波阶次的最小公倍数,其采样原理如图3a。本工作中最大的等效重频差由二阶-三阶谐波双梳获得(重频差提升至6倍)。正文中实验装置获得的最高重频差为244 kHz,经低通滤波后可以观察到用平衡光探测器测量的清晰干涉信号(图3b上),局部放大清晰的干涉条纹(图3b下)。进一步缩短腔长提高基频,最高实现了近400 kHz的等效重频差。对时域干涉图做傅里叶变换可以观测到梳齿可分辨的射频梳,信噪比超过20 dB(图3c)。在没有任何环境控制(如温度控制和频率稳定)的自由运转情况下,得益于共模抑制,在40分钟的时间内Δfrep的抖动仅0.03 %,保持了良好的稳定性。
图3 谐波双梳采样。 a 二阶-三阶谐波双梳采样过程示意图。 b 平衡光探测器捕获的频率为244.5 kHz的干涉图(上)和干涉信号的放大图(下)。 c 在射频域中具有2.5 MHz范围内的典型傅里叶变换干涉图(插图)和相应的光谱(上)。
近十年来,对单腔双梳的研究走过了“道生一,一生二”的阶段,而该研究则进一步向前探索,通过双梳中产生更多的谐波脉冲,配合异步光采样,实现了干涉图数量的倍增,成功验证了“二生三,三生万物”的可行性,并且获得了目前报道的基于光纤的单腔双梳激光器的最高速度指标。该研究为高动态测量场景对高采集率的需求提供了一种简洁的解决方案,具有结构紧凑、成本低等优点,有望助力化学反应动力学研究、运动目标跟踪和大气环境监测等应用。

原文链接
https://photonix.springeropen.com/articles/10.1186/s43074-025-00161-y

