弗吉尼亚理工季均博士等科研人员联合橡树岭国家实验室、德克萨斯大学达拉斯校区合作团队发表研究成果,展示了一种基于铌酸锂(LiNbO3)非线性微波声子学的人工神经网络。在单一器件内将向量与矩阵编码于不同频率通道,并利用二阶非线性过程同时完成矩阵运算与非线性激活函数。基于该硬件,季均博士等搭建了两层神经网络,在四分类图像识别任务中实验获得 98.2% 的准确度,并在 22 ℃—192 ℃ 的宽温区内保持稳定运行。相关能效与算力密度指标在可比口径下表现突出,该成果发表于《自然⋅电子学》(J. Ji et al, Synthetic-domain computing and neural networks using lithium niobate integrated nonlinear phononics, Nat. Electron. 8, 698–708 (2025)) ,具体数据与定义以论文为准。
在人工神经网络应用中,模拟计算平台凭借其能效优势展现出巨大潜力。然而,现有技术在规模化与稳定性上仍存在多重挑战:
器件一致性不足:模拟器件高度依赖物理过程,受材料和工艺偏差影响,往往存在显著的器件间差异,需要额外的后期训练或调参来弥补。
研究概述
研究对象:铌酸锂集成非线性微波声子器件(GHz 频段)。
核心思路:“合成频域”并行——在单一器件的不同频率同时编码数据,运行时可在 SIMD(单指令多数据)与 MIMD(多指令多数据)之间灵活切换。
关键机制:利用器件的二阶非线性实现卷积、矩阵乘法与非线性激活函数的物理实现。
图文导读
图1 | 合成频域计算架构
在非线性微波声学平台上实验实现了合成频域计算架构。
在单一声子器件内,将向量和矩阵同时编码在不同频率通道,相当于“频率复用”的模拟计算架构。
可在运行时灵活执行 SIMD(单指令多数据)和 MIMD(多指令多数据),实现动态配置的并行计算。
利用微波声学的非线性过程高效实现卷积运算,自卷积为神经网络提供了“非线性激活”函数。
图1微波声学合成频域计算架构与运算示意
图2 | 片上非线性微波声学器件设计与表征
在铌酸锂(LiNbO₃)平台上制备了非线性微波声学器件。
通过微纳加工的指叉换能器(IDTs)激发和探测基频与二次谐波声波,实现了输入输出的高效耦合。
基于光谱的震动测量系统表征了 GHz 频段下的非线性声波动力学过程,为非线性声学过程的可视化提供了有效手段。该高效光学测振系统相关成果发表于Optica 12, 935-944 (2025)。
图2用于合成频域计算的片上非线性声子器件表征
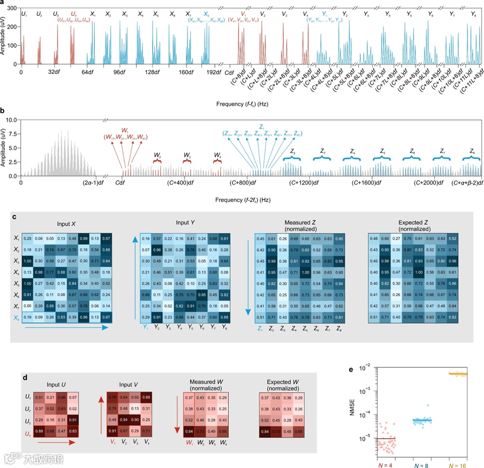
图 3 | 并行矩阵–矩阵乘法
展示了两组4×4 与 8×8 矩阵乘法的并行运行,实验测量结果与预期一致。
随矩阵规模增加,误差(NMSE)仍维持在 10⁻⁵–10⁻³ 范围内,表明计算精度在扩展时依旧可控。
证明了多指令多数据MIMD并行计算在微波声子硬件平台中的可行性。
图3并行执行两组矩阵乘法与误差统计
图 4 | 面向器件特性设计的人工神经网络
创新点:构建了一个基于非线性微波声子器件的两层神经网络。
第一层:利用非线性卷积(自卷积 + 互卷积)实现物理层的激活函数;
第二层:实现全连接的线性映射。
在Fashion-MNIST子集的四分类任务上,实现 98.2%的准确度。
本研究提出并验证了基于铌酸锂片上非线性微波声子平台的合成频域计算架构,在单一器件内实现了向量—矩阵并行运算与非线性激活函数,器件峰值能效可达 1.2 TFLOPS/W,并展示了高准确性人工神经网络应用。未来可通过材料替换(如 KNbO₃)与频率提升(至亚太赫兹波段),进一步增强非线性与带宽性能。
论文信息
论文题目:Synthetic-domain computing and neural networks using lithium niobate integrated nonlinear phononics
期刊:Nature Electronics(2025)
作者:Jun Ji1, Zichen Xi1, Joseph G. Thomas1, Bernadeta R. Srijanto2, Ivan I. Kravchenko2, Pranay Baikadi3, Minglei Sun3, William G. Vandenberghe3, Ming Jin1, Yizheng Zhu1, Wenjie Xiong1* & Linbo Shao1,4*
1Bradley Department of Electric and Computer Engineering, Virginia Tech, Blacksburg, VA, USA.
2Center for Nanophase Materials Sciences, Oak Ridge National Laboratory, Oak Ridge, TN, USA.
3Department of Materials Science and Engineering, The University of Texas at Dallas, Richardson, TX, USA.
4Department of Physics and Center for Quantum Information Science and Engineering (VTQ), Virginia Tech, Blacksburg, VA, USA.
一作介绍:季均博士于2024年在宾夕法尼亚州立大学声学研究生项目取得博士学位,博士导师为景云教授。其研究长期聚焦声学领域,现任弗吉尼亚理工大学博士后研究员,从事集成微波频率声子器件及电路研究。
DOI:
https://doi.org/10.1038/s41928-025-01436-9
查看原文,方式一【推荐】:扫描上方二维码,直接跳转原文;
方式二:手动输入文末http网址查询
具体技术内容请以期刊发表版本为准。

