天天财经独家,速关注
目前我国对15类商品征收消费税,其中,烟、油、车、酒四类商品贡献近99%的国内消费税。

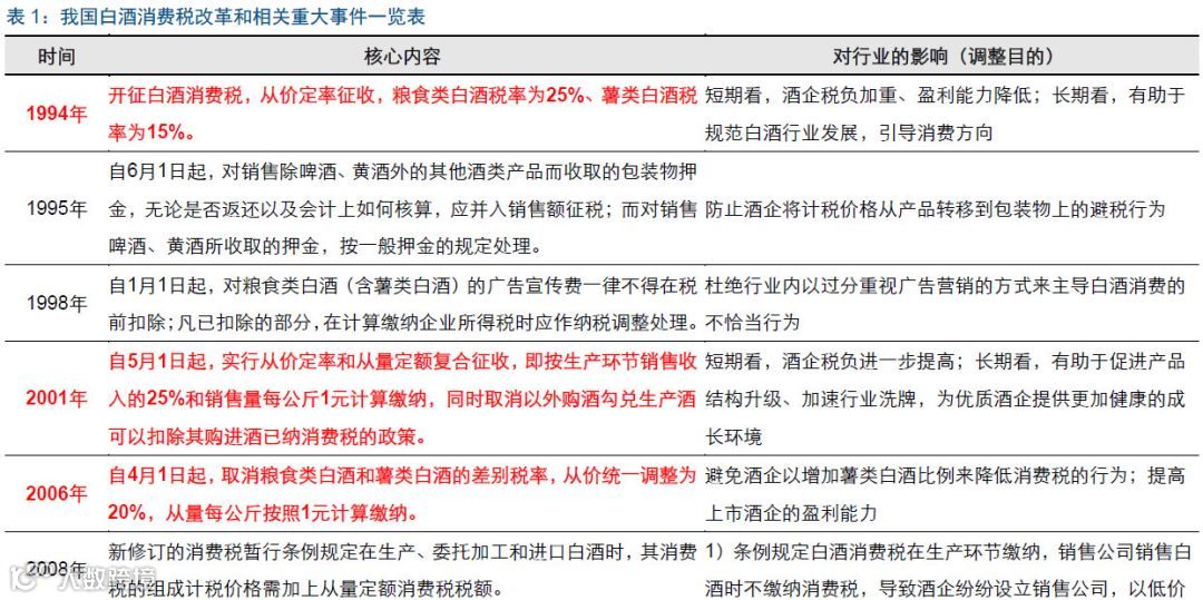
来源:中金公司
近期,国务院印发《实施更大规模减税降费后调整中央与地方收入划分改革推进方案》(简称《方案》)。
虽然《方案》还未包括烟、油、车、酒,不过在二级市场,白酒概念股却受到了影响。
10月10日,泸州老窖、五粮液、酒鬼酒、舍得酒业一度跌近3%。10月11日,白酒概念股继续下挫,个股盘面涨势出现分化,酒鬼酒领跌1.94%,顺鑫农业、山西汾酒、贵州茅台飘红。

TOP2券商研判稍有分歧
白酒股走势跌宕起伏的背后,两大券商的研报牵动了市场的神经。
10月11日,中信证券发布研报,消费税改引发市场对白酒消费税的关注,但是白酒消费税改时机尚未成熟。
中信证券认为,即使白酒消费税改发生,名酒企业将凭借强大的产业链定价权转移成本,夯实竞争优势,带动集中度进一步提升。
而就在前一天,中金公司的研报却掀起了白酒行情的波澜。中金公司认为《方案》的逐步落实将在中长期对酒类行业产生较大影响,主要体现在全行业赋税能力可能增加、区域型中小白酒企业的竞争力下降、税收不规范的企业竞争力下降等方面。
中金公司还称,整个酒类行业短期内后移消费税征收环节难度较大,但是地方政府将有积极性先从经销商对外批发环节征收。
中金证券预计,如果增加12%的消费税,白酒行业的消费税或将增加322-515亿元,经销商批发环节将承担流通环节此项新增税负的20-30%,规模超过100亿。
消费税后移若波及白酒行业
渠道和终端将受影响
《方案》提出三个方面的政策措施:
一是保持增值税“五五分享”比例稳定。
二是调整完善增值税留抵退税分担机制。
三是后移消费税征收环节并稳步下划地方。

来源:《方案》截图
《方案》提到,将部分在生产(进口)环节征收的现行消费税品目逐步后移至批发或零售环节征收,拓展地方收入来源,引导地方改善消费环境。先对高档手表、贵重首饰和珠宝玉石等条件成熟的品目实施改革试点。
对此,行业分析人士指出,白酒的消费税从量(0.5元/斤)和从价(20%)两个环节征收,消费税品目逐步移至批发或零售环节征收,实际上对于上游生产企业而言就是减税,最终下游渠道和终端将承载压力,或摊薄渠道商的利润。
华创证券研究所所长董广阳认为,如果此次调税影响到白酒行业,将产生“高档酒转嫁,低档酒补贴”的结果,高档酒因为较强的溢价能力和品牌影响力,能够较容易实现把税率成本向消费端的转移,但中低档酒可能采取把手中的利润补贴给经销商和终端的措施,以维持市场份额。
国金证券认为,《方案》中还提到增量部分下划地方,白酒消费环境得到进一步改善。改革调整的存量部分核定基数,由地方上解中央,增量部分原则上将归属地方,最受益的将是部分销售额不低的省份与地区(往往是GDP靠前省份),将有利于当地消费的进一步提升,进而反作用于白酒消费,推动升级进一步提升,同时也将利好优秀品牌的省外扩张,集中度将会得到进一步提升。
至今共有四次重大改革
白酒消费税始于1994年,最初实行从价税征收,且区分粮食类白酒税率(25%)和薯类白酒税率(15%),至今白酒消费税共有四次重大改革。
第一次:2001年确定量价复合征收
实行从价定率和从量定额复合征收,即按生产环节销售收入的25%和销售量每公斤1元计算缴纳,同时取消以外购酒勾兑生产酒可以扣除其购进酒已纳消费税的政策。
第二次:2006年取消粮食类白酒与薯类白酒的差别税率
取消粮食类白酒和薯类白酒的差别税率,从价统一调整为20%,从量每公斤按照1元计算缴纳。
第三次:2009年明确白酒消费税最低计税价格核定细则
消费税计税价格低于销售单位对外销售价格(不含增值税)70%以下的,消费税最低计税价格由税务机关根据生产规模、白酒品牌、利润水平等情况在销售单位对外销售价格50%至70%范围内自行核定。
第四次:2017年进一步加强白酒消费税征收管理工作
最低计税价格核定比例由50%至70%统一调整为60%,已核定最低计税价格的白酒,国税机关应按照调整后的比例重新核定。
至此,从价税按照生产环节价格(最低计税价格为最后一级销售单位对外销售价格的60%)的20%、从量税按照销量每公斤1元计算缴纳,目前主要酒企的理论消费税率达到12%左右的水平。


图片来源:长江证券
编辑:常佳瑞

推荐阅读
➤昨夜美股画风突变!道指盘中急升200点,黄金大跌钯金创新高,英镑暴涨!美联储回购又升级
➤第四只“面值退市”股来了!曾押中《长安十二时辰》、《钢铁侠3》等多部爆款影视剧
➤一纸银行风险排查文件刷屏,称四家车企“年底将进入破产程序“?受波及车企称已报案
➤新能源车起火12小时内必须上报!3个月79起安全事故,相关部门出手了

戳!

