天天财经独家,速关注
近期,科创板审核加快,新股供给提速,本周科创板迎来新股集中申购,其中周四、周五两天将迎来10只科创板新股。中签太难?借道公募基金考虑下!
7月22日首批科创板新股密集上市,首日平均涨幅为140%,部分公募基金在科创板打新收益助力下,单周净值上涨超8%。

数据来源:wind
首批新股单周拉动净值可达11%
想要提高科创板新股中签概率、分享打新收益?一个可行的办法是借道公募基金,而且从7月22日首批科创板上市对基金净值的拉动情况看,效果还不错。
银河证券基金研究中心的基金业绩评价日报显示,7月22日科创板上市首日,净值增长率在2%-5%(不含5%)的基金有530只;5%-7%(不含7%)的基金有46只;7%-10%(不含10%)的基金有5只。
7月22日首批科创板上市一周净值增长率居前的部分基金

从上市首周的情况看,Wind数据显示,7月22日至7月26日,不少基金单周净值增长率均超过8%,其中,金信智能中国2025周净值涨幅最高达11.32%。
并非所有公募基金参与科创板打新带来的净值拉动都这么明显。由于网下申购同样存在上限,在同为有效报价且顶格申购的条件下,科创板打新对不同规模的基金业绩拉动并不相同,若基金规模远大于网下顶格申购所需规模,网下打新的业绩拉动并不明显。
前述净值涨幅达11.32%的金信智能中国2025,今年六月底的规模仅为1.93亿元,该基金在7月22日首批科创板新股中共获配了18只个股,合计获配金额823.36万元,首批科创板股票上市首日平均上涨达140%,以此估算,该基金靠科创板新股可赚1000多万,净值拉动自然十分明显。
多大规模的基金能够最大程度地享受科创板新股的净值拉动?某券商系基金经理认为:“根据内部测算,科创板打新基金规模在1亿元左右的收益率是最优的,所以今年绝大多数规模在1亿元附近的基金排名会有比较高的提升。”
宜着眼中长期布局
这一批科创板新股能否复制奇迹呢?从近期科创板新股上市表现看,这有一定难度。

Wind数据显示,最新上市的晶丰明源和传音控股上市首日仅分别上涨84.12%和64.44%,均未能实现翻倍,远不如首批25只科创板新股上市首日140%的涨幅。
不仅如此,最近已有部分中小规模基金开始限制大额申购。
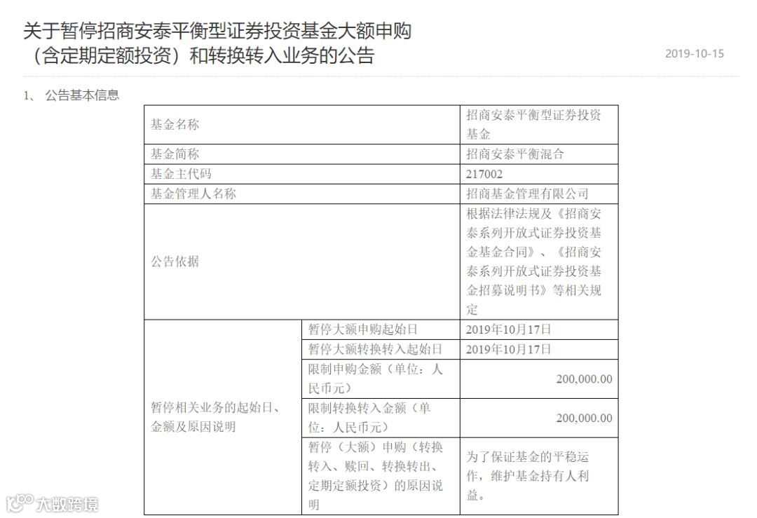
10月15日,招商安泰平衡混合基金发布公告,称自10月17日起暂停基金的大额申购(含定期定额投资)和转换转入业务,而Wind数据显示该基金的最新规模不足5000万元。
招商安泰平衡混合基金暂停大额申购公告

此外,民生加银前沿科技混合、广发聚宝混合、大成绝对收益策略混合型发起式、泰达宏利品质生活混合等多只规模较小的基金也于近日发布限制大额申购的公告,或为科创板打新做准备,防止收益摊薄而主动控制基金规模。
业内人士表示,当前科创板关注度高,科创板新股在一定程度上有获利空间,但需注意的是,投资者需承受打新底仓的波动风险,如果同期底仓下跌太多,可能抹平科创板打新带来的收益。同时,部分基金的申购费和短期赎回费较高,如果短炒基金,需要考虑打新收益能否覆盖基金费率。因此,选择布局方向看好的基金,着眼中长期角度更佳。
也有基金人士指出,首批科创板股票有25只,而且集中上市,打新带来的收益短时间内兑现,因此净值拉动明显。从网上申购看,18日至25日一共有15只科创板新股进行申购,数量比首批少一些,而且上市时间可能较为分散,投资者需要等待更长的时间让基金兑现打新收益,由此所要承受的底仓波动风险也更大一些。此外,情绪高涨叠加科创板标的短期具备数量上的稀缺性,令科创板打新收益明显。未来随着科创板上市个股数量的增加,在科创板发行市场化定价的环境下,未来打新收益可能下降。
编辑:王朱莹

推荐阅读
➤惊呆!三季度净利暴增9倍竟是前董事长炒股“立功”,他却被终身市场禁入
➤净利大涨187%,牛散占据流通股头把交椅,科创板首份三季报抢眼
➤独家!华为首次境内发债利率仅为3.48%,媲美超AAA级央企

戳!

