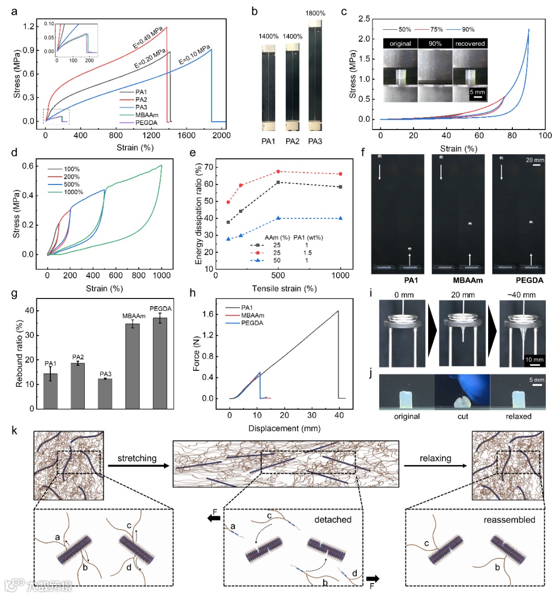
近期,中国科学技术大学李闯教授团队提出了一种仿生分层工程策略,通过两亲性肽衍生的纳米纤维结构作为动态超分子交联剂,构建具有可编程功能的强韧可加工水凝胶。与形成均匀纳米纤维结构的序列固定亲水性肽或聚赖氨酸不同,模块化设计的两亲性肽自发自组装形成明确的1D纳米纤维结构,无论组装驱动结构域的化学结构如何,都具有可区分的疏水核心结构和亲水壳层结构(图1)。当作为超分子交联剂集成在水凝胶网络中时,这种分层结构通过涉及纤维内部单个肽分子动态分离的能量耗散机制,显著提高了机械强度和韧性,这与之前报道的弹簧状能量耗散机制不同(图2)。除了机械增强之外,肽组装交联剂的可编程两亲性结构还可以在不同的结构域(包括疏水核心、组装驱动域和亲水壳层)上进行正交官能化。这种空间控制促进了多功能定制,通过三个关键应用得到了证明:1)亲脂性荧光团的激活,2)光响应图案化,3)模拟肌肉驱动的各向异性收缩。水凝胶固有的离子导电性与其快速弹性恢复相结合,能够开发出高性能应变传感器,在监测人体运动方面表现出卓越的灵敏度、信号保真度和操作稳定性。至关重要的是,超分子设计允许通过交联剂得到可以解组装-再组装过程进行闭环回收和再加工,同时在多个再加工循环中保持结构完整性。这种分层工程范式为先进的软材料建立了一个多功能平台,该平台协同整合了传统上相互冲突的属性:强韧的机械性能、动态适应性、可定制功能和环境可持续性。所展示的材料体系在柔性生物电子学、自适应软机器人和可持续生物医学设备等的应用中显示出特别的前景。
图1. 多肽纳米纤维交联超分子水凝胶的设计原理。
图2. 多肽纳米纤维交联超分子水凝胶的力学性能表征。
该研究成果近期以“Hierarchical Engineering of Amphiphilic Peptides Nanofibrous Crosslinkers toward Mechanically Robust, Functionally Customable, and Sustainable Supramolecular Hydrogels”为题发表在Advanced Materials上。中国科学技术大学高分子科学与工程系李闯教授为论文通讯作者。中国科学技术大学博士研究生郑一帆为论文第一作者。该工作得到国家自然科学基金、国家重点研发计划和中国科学技术大学的支持。
原文链接:
https://doi.org/10.1002/adma.202503324

