一、解决的问题
生物治疗药物(如蛋白质、核酸)在体内递送时,受到复杂、多层次、个体化的生物屏障(如血管内皮屏障、黏液屏障、组织间质)的严重限制。
深层组织难以直接干预,现有递送系统(如纳米药物、超声辅助递送)往往效率低、方向性差、无法适应复杂组织表面形态。
超声空化在深层组织中衰减明显,难以在安全强度下实现高效、定向、均匀的递送。
二、提出的方法
提出一种Janus多孔超材料(JPM),由多孔超结构涂层、无孔基底、全氟戊烷(PFP)纳米液滴和药物溶液组成。
JPM通过声学限制效应在孔结构中捕获并增强超声能量,触发PFP液-气相变产生微气泡,推动药物形成定向微射流。
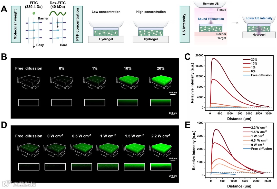
材料结构具有低孔隙率(约50%)和连续孔壁,显著增强声能吸收与空化效应。
三、实现的效果
高效跨屏障递送:在5分钟内实现蛋白质、多糖、核酸等多种分子跨越多层生物屏障。
深层组织穿透:白蛋白(66.43 kDa)在3分钟内穿透100 μm厚心包膜,递送效率提升30倍以上。
方向可控:通过调整多孔涂层方向,可实现与超声波方向相反的递送,适应复杂组织表面。
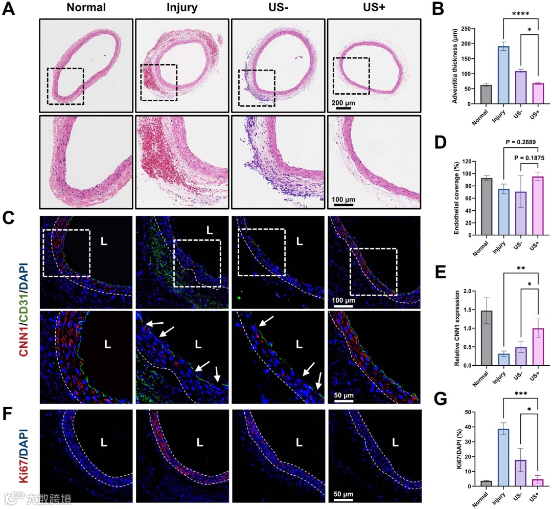
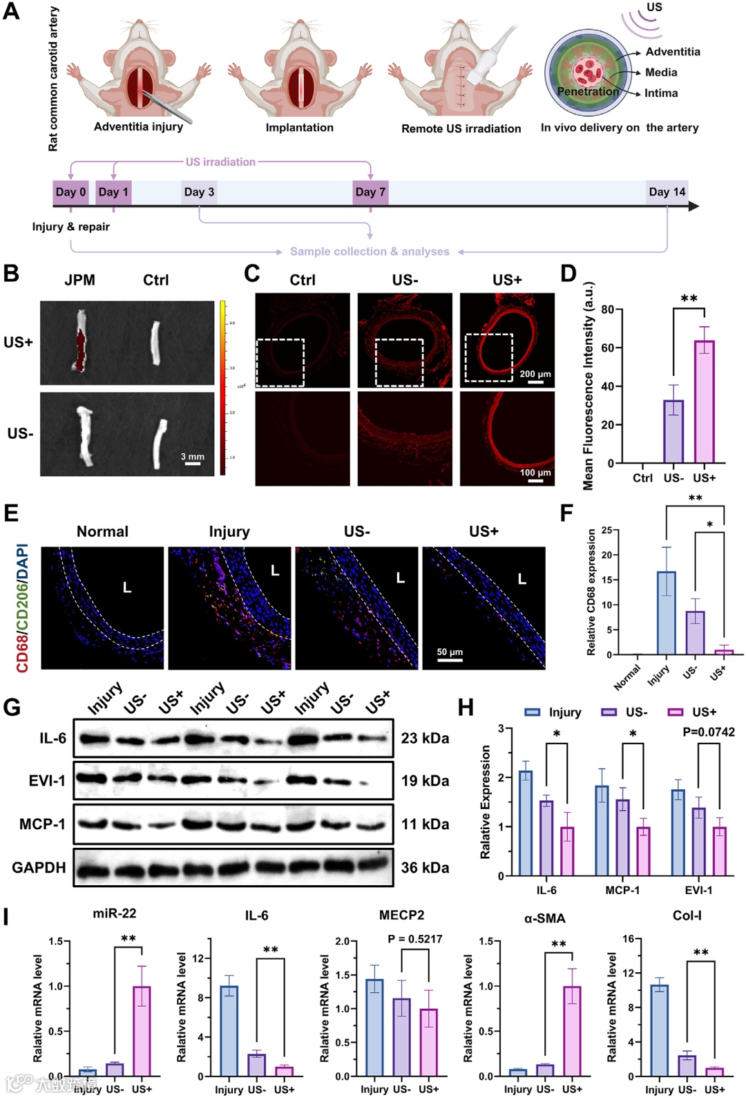
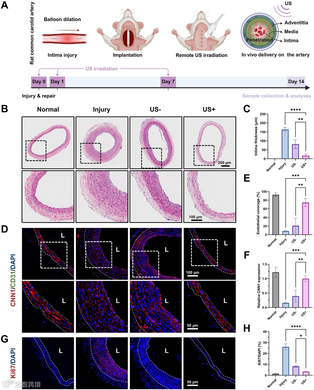
动物模型验证:在大鼠血管外膜与内膜损伤模型中,JPM递送miR-22显著抑制炎症反应、促进血管修复,并实现圆周均匀递送。
与医疗器械结合:JPM可喷涂于球囊表面,实现血管内局部、均匀、深层递送。
四、创新点
首次揭示孔隙率对超声空化的关键影响:低孔隙率连续孔壁结构显著增强声能限制与空化效应。
实现方向可调的微注射:JPM可通过结构设计调整射流方向,实现逆向或圆周递送。
适用于多种药物类型:涵盖小分子、蛋白质、核酸、亲脂性药物等。
与介入器械集成:可与球囊等医疗器械结合,扩展其在介入治疗中的应用潜力。
安全可控:在温和超声条件下工作,不损伤组织完整性,温升可控(< 5.7°C)。
01
摘要
摘要:
02
图示
图1:微注射策略示意图
文章信息
文章信息:Y. Guo, J. Wang, K. Liu, et al. “ Directional Microinjection Driven by Porous Metamaterials for Robust and Conformal Drug Delivery in Deep Tissues.” Advanced Functional Materials (2026): e26460.

